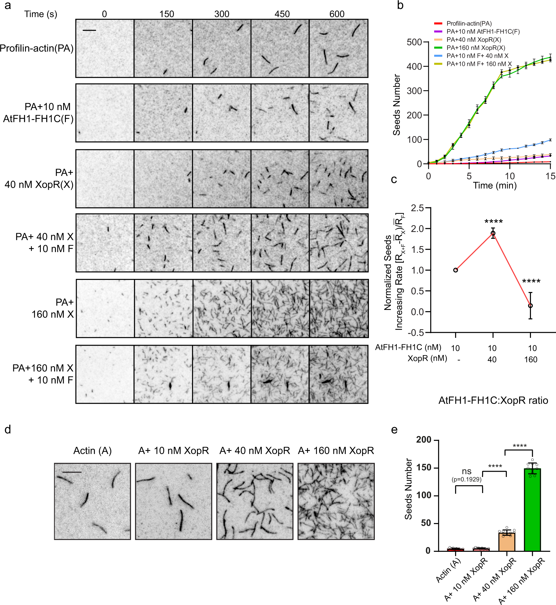
Fig. 4: XopR modulates AtFH1-mediated actin nucleation in the TIRF-actin assembly assay.
From: Xanthomonas effector XopR hijacks host actin cytoskeleton via complex coacervation

a Representative time-lapse images from TIRFM where 0.5 μM G-actin (10% Oregon-actin) was incubated with 2 μM AtPRF1 and polymerized in the presence of the indicated concentrations of AtFH1-FH1C and XopR. b Actin seed number quantification in the area of 22 × 22 μm2 from a (n = 6, Error bar, SD). c Normalized actin seed increasing rate calculated from b (n = 6, Error bar, SD). Scale bar = 5 μm for a. d Representative images from TIRFM experiments where 0.5 μM G-actin (10% Oregon-actin) was polymerized in the presence of the indicated concentration of XopR for 300 s. e Quantification of actin seed number in the area of 22 × 22 μm2 from d (n = 10, Error bar, SD). Scale bar: 5 μm for a and d. Two-tailed Student’s t-test was performed assuming equal variance. Ns no significant difference, *p < 0.05, **p < 0.01, ***p < 0.001, ****p < 0.0001.