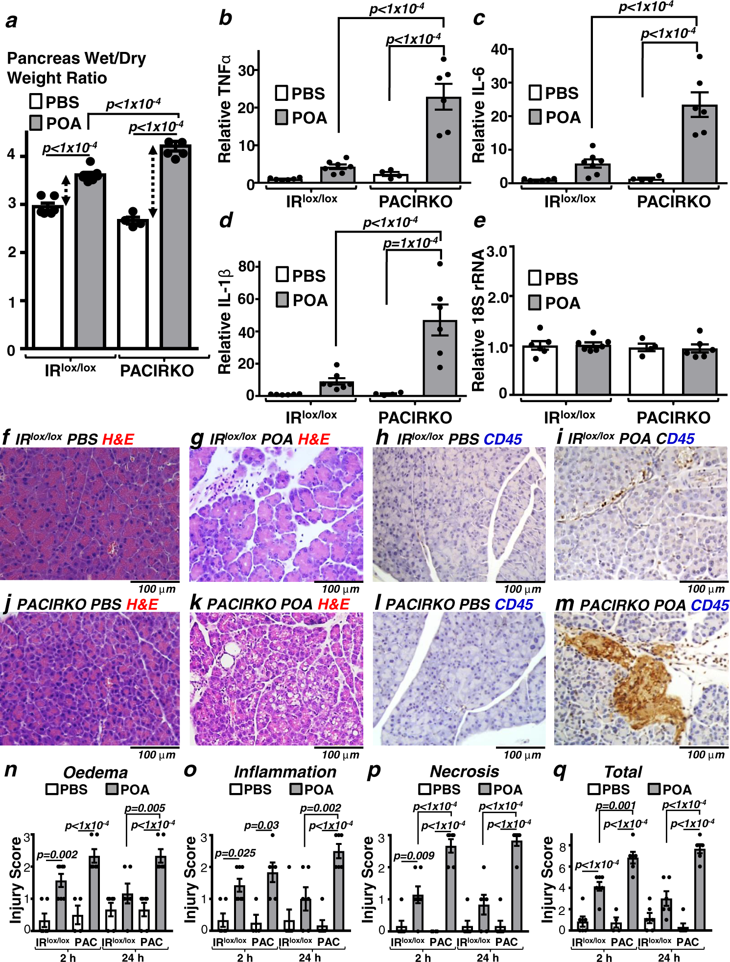
Fig. 4: POA/ethanol-induced pancreatitis was more severe in PACIRKO vs IRlox/lox mice.

Pancreatitis was induced in IRlox/lox and PACIRKO mice by 2 hourly IP injections of 100 µg/Kg POA in ethanol (0.8 g/Kg) or corresponding PBS control and blood/tissue was harvested 2 and 24 h after the last injection. Multiple readouts of pancreatitis include; pancreatic tissue oedema (wet/dry weight ratio, a), cytokine expression (qPCR of tissue mRNA; TNFα, b; IL-6, c, IL-1β, d; and the housekeeping 18S rRNA, e), histological signs of injury (haematoxylin and eosin (H&E), f, g, j and k), immunohistochemistry of the inflammatory marker, CD45 (brown) (h, i, l and m). n–q Histology injury scores (where 3 is the most severe) for oedema (n), inflammatory cell infiltration (o), necrosis (p), and total score (q; sum of other scores). Group sizes were: 2 h harvest, IRlox/lox PBS, n = 6; IRlox/lox POA, n = 7; PACIRKO PBS, n = 4; PACIRKO Caer, n = 6; 24 h harvest, IRlox/lox PBS, n = 6; IRlox/lox Caer, n = 6; PACIRKO PBS, n = 6; PACIRKO Caer, n = 6 Significance (exact p values as indicated) was determined by one-way ANOVA with Sidak’s multiple comparisons. Data are presented as mean value ± SEM.