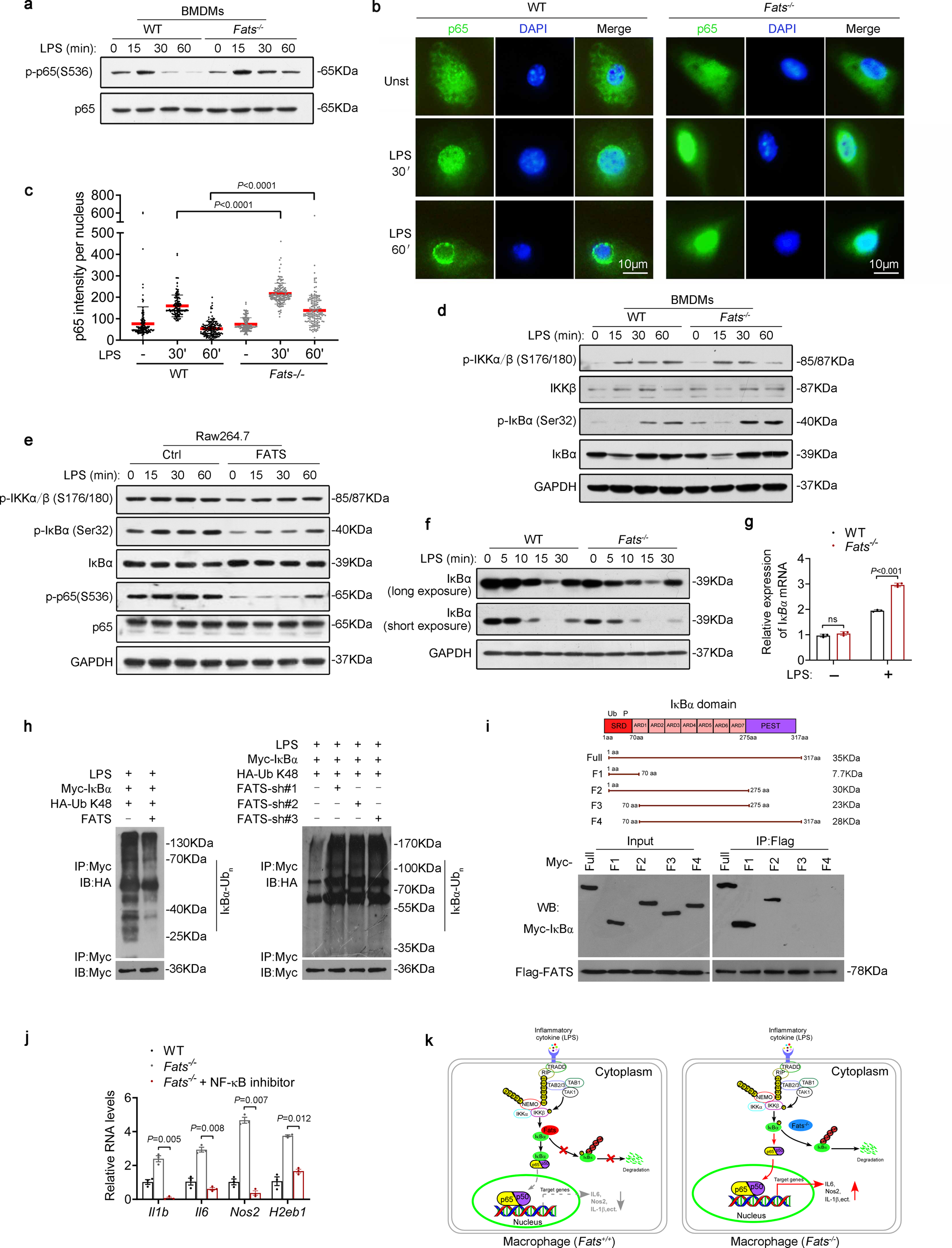
Fig. 5: FATS deficiency sustains NF-κB activity.

a Immunoblotting of p-p65/p65 in LPS-stimulated WT and Fats−/− macrophages. b Nuclear translocation of p65 was assessed by immunofluorescence staining in WT and Fats−/− macrophages scale bar = 10 μm. c Quantitative analysis of the fluorescence intensity of p65 in the nucleus of WT and Fats−/− BMDMs. Data are presented as mean ± s.d. (n ≥ 150 cells for each group). d Immunoblotting of p-IKKα/β/IKKβ, p-IκBα/IκBα, and GAPDH in WT and Fats−/− macrophages. e Immunoblotting of p-IKKα/β, p-IκBα/IκBα, p-p65/p65, and GAPDH in RAW264.7 mouse macrophages transduced with a lentiviral vector encoding mouse FATS or with empty vector (Ctrl). f Immunoblotting of endogenous IκBα in WT and Fats−/− macrophages stimulated with LPS at different time points. g Relative mRNA expression of IκBα in WT and Fats−/− macrophages stimulated with or without LPS. Data are presented as mean ± s.e.m. (n = 3 biologically independent samples). h Immunoblotting of K48-linked polyubiquitinated IκBα in the indicated cells. i Schematic illustration of wild-type and truncated IκBα (upper). Co-IP assays were performed using IκBα truncations, and their FATS binding activity was summarized. j mRNA expression levels in BAY11-7082-treated macrophages. Data are presented as mean ± s.e.m. (n = 3 biologically independent samples). k Schematic diagram showing that loss of FATS enhances the transcriptional activity of NF-κB via the promotion of K48-linked polyubiquitination of IκBα in macrophages. P values are calculated by two-tailed Student’s t-test in c, g, j. ns not significant. Two independent experiments were carried out with similar results in a, d–f, h, i. Source data are provided as a Source Data file.