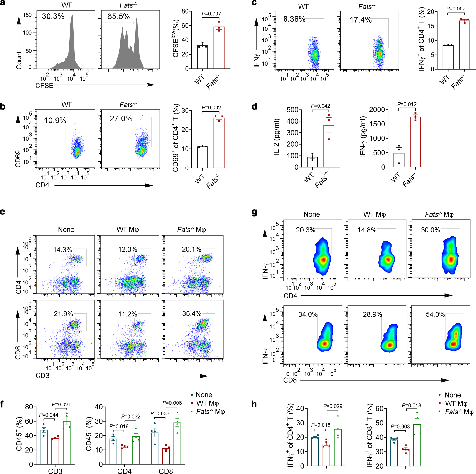
Fig. 6: Fats−/− macrophages promote Th1 responses.

a–d BMDMs from WT and Fats−/− mice were preincubated with soluble ovalbumin (OVA) overnight and cocultured with CFSE-labeled CD4+ OT-II T cells. a The proliferation of CD4+ OT-II T cells was analyzed using flow cytometry after coculture for 72 h. Flow cytometric analysis and quantification of CD69 (b) and IFN-γ (c) expression in CD4+ OT-II T cells after coculture for 72 h. d Supernatants were collected from BMDMs cocultured with OT-II CD4+ T cells after 3 days, and the IL-2 and IFN-γ concentrations were analyzed using ELISA kits (n = 3 biologically independent samples). e–h BMDMs from WT and Fats−/− mice were transferred into recipient WT mice prechallenged with B16 cells. On day 20, tumors were isolated, and flow cytometry was used to determine the frequencies of tumor-infiltrating CD3+ T, CD4+ T, and CD8+ T cells among CD45+ cells (e, f) as well as to assess IFN-γ production in tumor-infiltrating CD4+ T and CD8+ T cells in B16 tumors (g, h) from recipient WT mice treated without (None) or with WT BMDMs (WT Mφ) or Fats−/− BMDMs (Fats−/− Mφ) (n = 4 mice per group). Data are presented as mean ± s.e.m. in a–d, f, h. P values are calculated by two-tailed unpaired Student’s t-test in a–d, f, h. Source data are provided as a Source Data file.