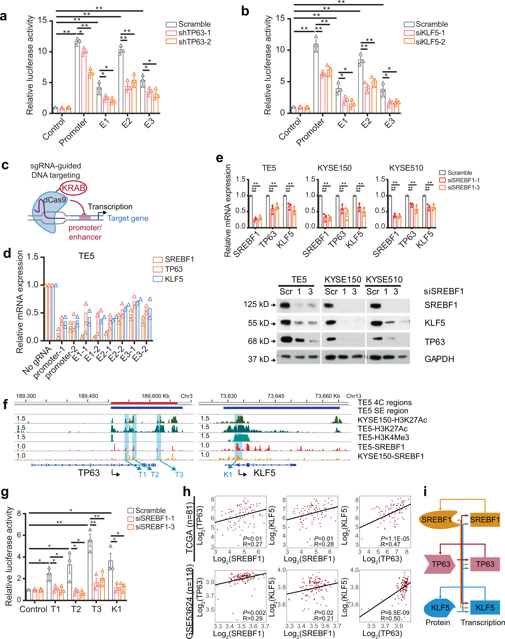
Fig. 3: SREBF1 regulates TP63 and KLF5 in ESCC cells.

a, b Enhancer activity measured by luciferase reporter assays after either a TP63 or b KLF5 knockdown in TE5 cells. Mean ± SEM are shown, n = 3 (biological replicates). *P < 0.05; **P < 0.01; P-values were determined by a two-sided t-test. c Schematic showing inhibition of constitutive enhancers or promoter of SREBF1 using a catalytically-dead dCas9 fused to a transcriptional repressor domain (KRAB). d qRT-PCR measuring mRNA levels of SREBF1, TP63, and KLF5 after transfection of either dCas9/Krab vector alone (No sgRNA) or together with siRNAs for E1, E2, E3, promoter in TE5 cells. Mean values are shown, n = 2 (biological replicates). e qRT-PCR and western blotting analyses upon knockdown of SREBF1 in ESCC cells. Mean ± SEM are shown, n = 3 (biological replicates). **P < 0.01; P-values were determined by a two-sided t-test. f IGV plots of ChIP-Seq profiles of indicated factors at either TP63 or KLF5 gene loci. Blue shadows highlighting selected constitutive enhancers of TP63 (T1, T2, and T3) and promoter of KLF5 (K1) occupied by SREBF1. 4C-positive regions (using TP63 promoter as the bait) are depicted as red bars and super-enhancer (SE) regions are depicted as blue bars. RPM (Reads per million mapped reads) values of peaks are on the left of the tracks. g Luciferase reporter assays after SREBF1 knockdown in TE5 cells. Mean ± SEM are shown, n = 3 (biological replicates). *P < 0.05; **P < 0.01; P-values were determined by a two-sided t-test. h Pearson correlation coefficient between SREBF1, TP63, and KLF5 in TCGA ESCC cohort (n = 81) and GSE53624 cohort (n = 118). i Schematic graph of the regulatory relationship between SREBF1, TP63, and KLF5.