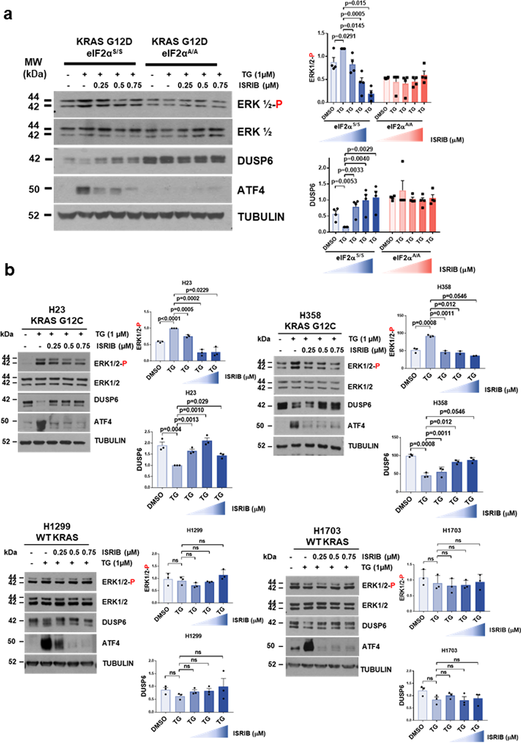
Fig. 5: ISR inhibition antagonizes p-eIF2α function in mutant KRAS lung tumor cells.

a, b Mouse KRAS G12D eIF2αS/S and eIF2αA/A cells (a) or human LUAD cell lines with either WT KRAS or KRAS G12C (b) were left untreated or pre-treated with 1 µM thapsigargin (TG) for 30 min followed by treatments with increasing ISRIB concentrations for 1 h. Protein extracts (50 µg) were subjected to immunoblotting for the indicated proteins. Quantifications of blots for phosphorylated ERK (ERK-P) and DUSP6 in eIF2αS/S and eIF2αA/A cells were obtained from four biological replicates. ERK-P was normalized to total ERK whereas DUSP6 expression to Tubulin. One biological replicate consisted of eIF2αS/S and eIF2αA/A samples analyzed on the same blot shown in a whereas the rest of the biological replicates consisted of eIF2αS/S and eIF2αA/A samples derived from the same sets of experiments analyzed on separate blots but processed in parallel. ATF4 was used as a marker of the antagonistic effects of ISRIB on p-eIF2-mediated mRNA translation in the tumor cells. Data represent mean ± SEM. Significance in differences between two datasets was determined using two-tailed unpaired t-test. P values are indicated on the bar graph.