Fig. 4: Sensitivity of PIC with RNA-seq under DMD illumination.
From: High-depth spatial transcriptome analysis by photo-isolation chemistry

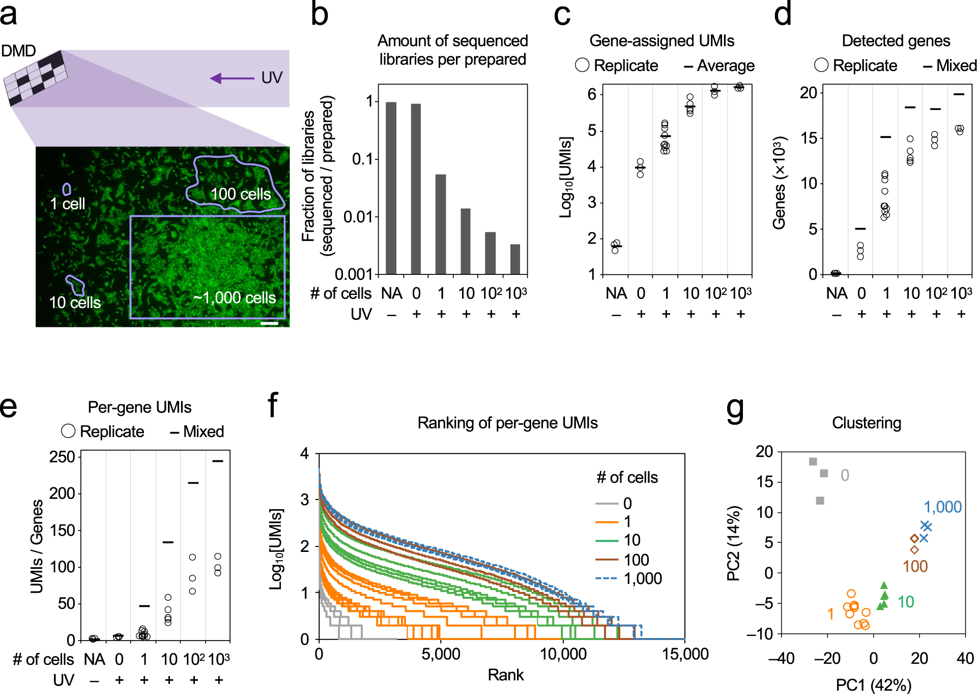
a Illustration of the experiments for DMD-assisted UV irradiation of 1 (n = 10), 10 (n = 5), 100 (n = 3), or ~1000 (n = 3) cells. Scale bar, 200 μm. b The amounts of the sequenced libraries relative to UV– samples (set as 1) are shown. c–e The numbers of gene-assigned UMIs (c), detected genes (d), and per-gene UMIs (e) are shown, with the horizontal lines indicating the average of replicates (c) and values when the replicates were mixed (d, e). f Per-gene UMIs and the rankings are shown. g Two-dimensional PCA for the expression profiles. Source Data is available as a Source Data file.