Fig. 6: X-ray dose-dependent effects on immature neurons and bone marrow cells.
From: Remote control of neural function by X-ray-induced scintillation

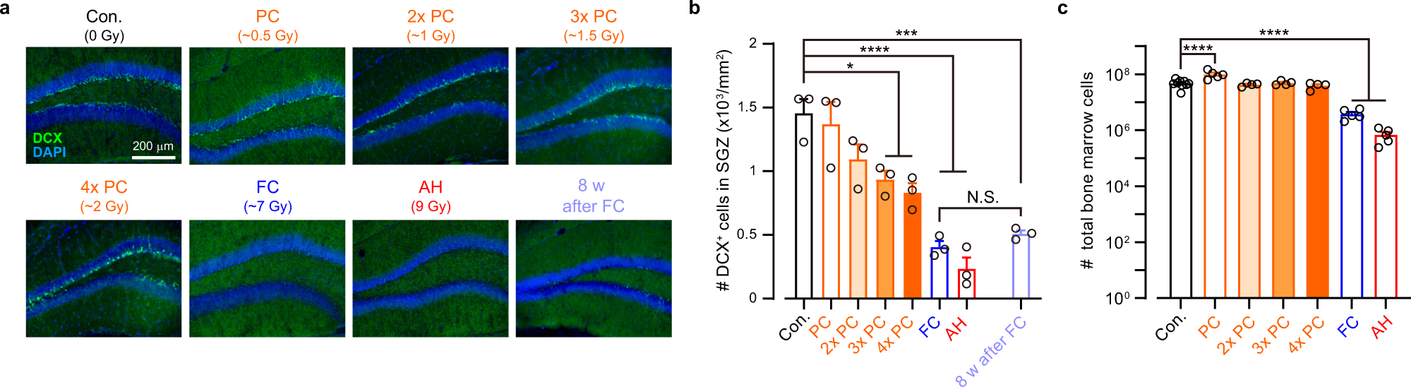
a Representative epi-fluorescence images of doublecortin (DCX) immunoreactivity (green) at the hippocampal dentate gyrus two days after acute high-dose radiation (AH), “Pulsed conditioning” (PC), double (2×) PC, triple (3×) PC, quadruple (4×) PC, “Free moving conditioning” (FC), or no radiation (Con), or at 8 weeks after FC radiation (8 w after FC). Blue: DAPI. b Quantification of DCX-positive cells under different conditions (n = 3 mice for each group). Con vs. PC, p > 0.9999; Con vs. 2× PC, p = 0.531; Con vs. 3× PC, *p = 0.0488; Con vs. 4× PC, *p = 0.0102; Con vs. FC, ****p < 0.0001; Con vs. AH, ****p < 0.0001; Con vs. 8 w after FC, ***p = 0.0001; FC vs. 8 w after FC, p > 0.9999; Bonferroni’s multiple comparison test, two-sided. c Quantification of total bone marrow cells three days after X-irradiation (Con, n = 9 mice; PC, n = 5 mice; 2× PC; n = 4 mice; 3× PC, n = 4 mice; 4× PC, n = 4 mice; FC, n = 5 mice; AH, n = 5 mice). PC, ****p < 0.0001; 2× PC, p = 0.987; 3× PC, p = 0.9998; 4× PC, p = 0.887; FC, ****p < 0.0001; AH, ****p < 0.0001; Dunnett’s multiple comparison tests vs. Con, two-sided. N.S.: not significant. Open circles indicate individual data. Values are mean ± SEM.