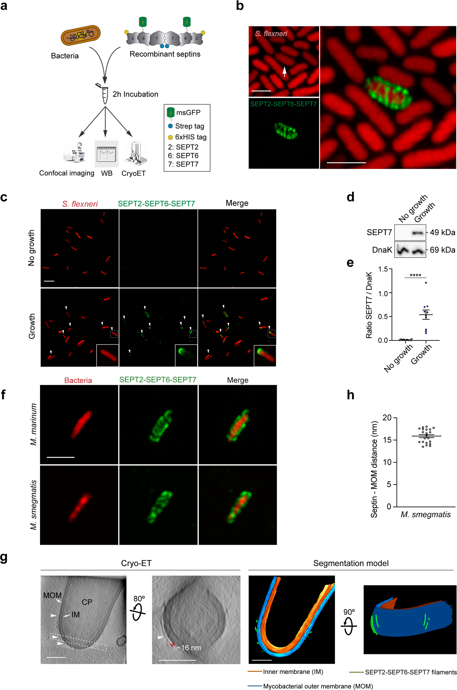
Fig. 1: Bacterial growth is essential for S. flexneri recognition by septins.
From: Mechanistic insight into bacterial entrapment by septin cage reconstitution

a Pipeline followed for the analysis of in vitro reconstituted septin cages. CryoET, cryo-electron tomography; WB, western blotting. b Representative Airyscan confocal image of a S. flexneri 5a str. M90T septin cage reconstituted in vitro. White arrow, bacterial cell entrapped in a septin cage. Scale bar, 2 μm. c Airyscan confocal images comparing septin binding in the absence (top) or presence (bottom) of bacterial growth. White arrowheads, bacteria binding polar septin complexes. This experiment was performed 10 independent times. Scale bar, 5 μm. d, e Bacterial sedimentation assays of samples from panel (c). A representative blot is shown (d). e Graphs represent the mean ± SEM of the ratio SEPT7/DnaK (used as loading control) from 10 independent blots. ****p < 0.0001 by two-tailed Student’s t-test. f Representative Airyscan confocal images of M. marinum (top) and M. smegmatis (bottom) septin cages reconstituted in vitro. This experiment was performed 3 independent times. Scale bar, 2 μm. g CryoET images of a M. smegmatis septin cage reconstituted in vitro (left, accession No. #EMD-12562). The corresponding segmentation models are shown in the right panels. Image shown corresponds to a slice of 10.8-nm thickness. CP, cytoplasm; MOM, mycobacterial outer membrane; IM, inner membrane. Arrowheads, septin filaments. Dashed rectangle, bacterial cell area selected to show the septin filament. Scale bars, 200 nm. h Measured distance between septin filaments and the M. smegmatis outer membrane. Data correspond to mean ± SEM from n = 21 filaments from 3 independent tomograms.