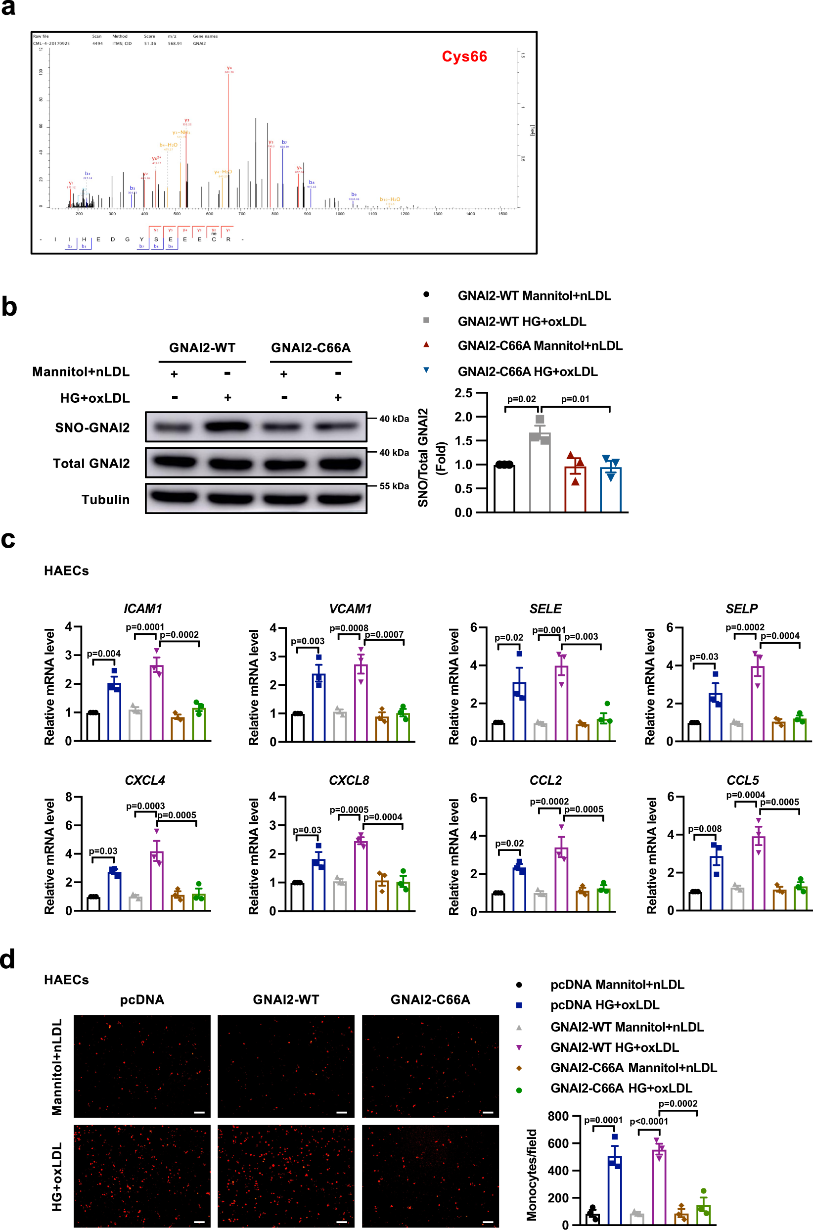
Fig. 2: Inhibition of GNAI2 S-nitrosylation at Cys66 alleviates HG- and oxLDL-induced inflammatory response.

a Cys66 is identified as the SNO-site of GNAI2 according to the liquid chromatography-tandem mass spectrometry (LC-MS/MS) analysis. b HUVECs were ectopically expressed with GNAI2-WT and GNAI2-C66A, followed by exposure to HG and oxLDL for 24 h. GNAI2-C66A abolishes S-nitrosylation of GNAI2 induced by HG and oxLDL as determined by a biotin-switch assay. n = 3 distinct samples for each group. c HAECs were transfected with pcDNA, GNAI2-WT, and GNAI2-C66A, followed by stimulated with HG and oxLDL for 24 h. GNAI2-C66A inhibits the mRNA expressions of adhesion molecules (ICAM1, VCAM1, SELE, and SELP) and chemokines (CXCL4, CXCL8, CCL2, and CCL5) induced by HG and oxLDL as determined by qPCR. n = 3 distinct samples for each group. d GNAI2-C66A prevents the attachment of THP-1 cells to HAECs in HG and oxLDL condition. Scale bar = 100 μm. n = 3 distinct samples for each group. Data are represented as the Mean ± SEM. One-way ANOVA followed by Tukey’s test for post-hoc comparisons was used. Source data are provided as a Source Data file.