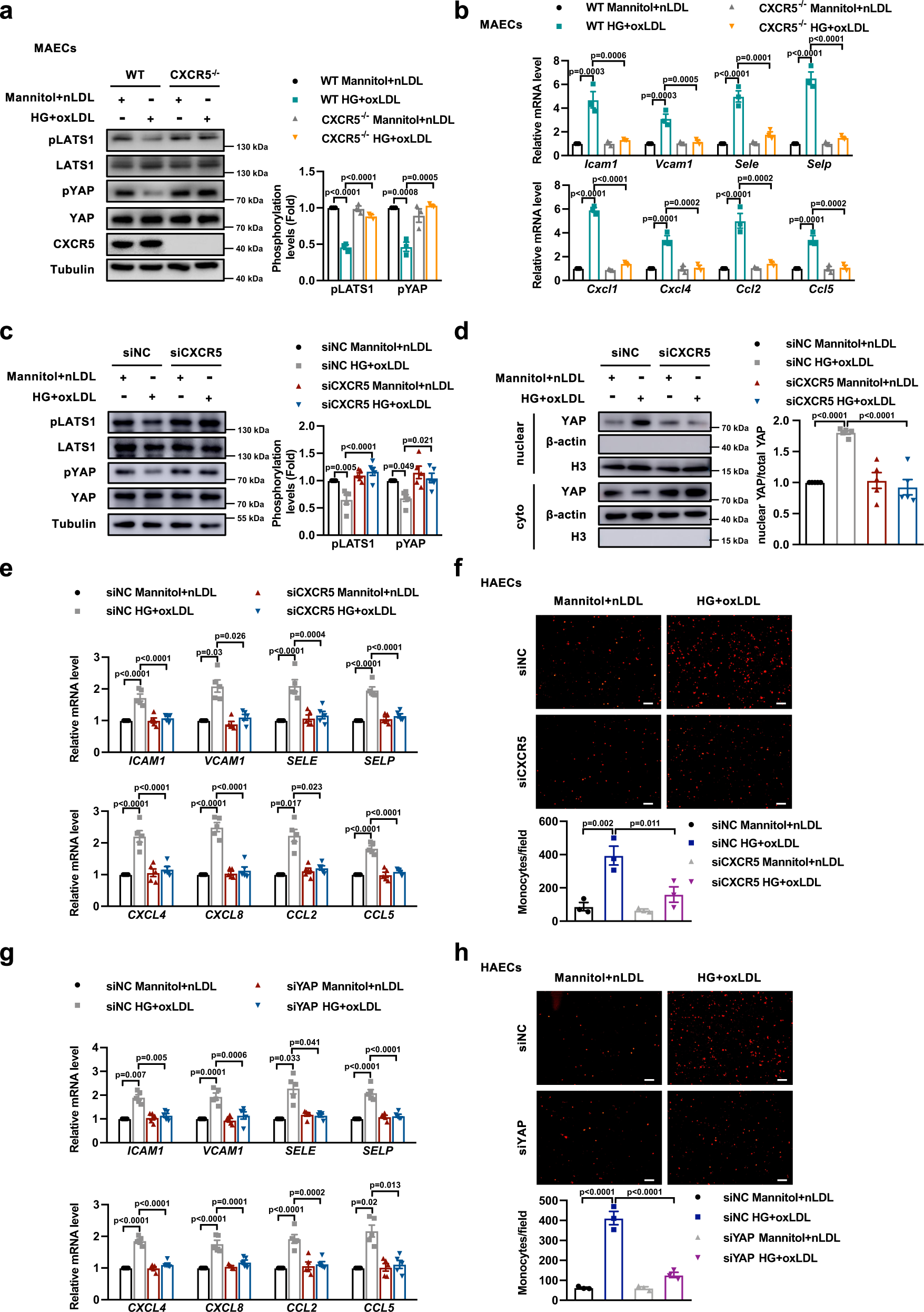
Fig. 5: Inactivation of CXCR5-Hippo-YAP pathway improves endothelial inflammation and monocyte adhesion induced by HG and oxLDL.

a MAECs isolated from CXCR5−/− mice were treated with HG + oxLDL for 24 h. Knockout of CXCR5 reverses the decreased phosphorylation of LATS1 and YAP induced by HG + oxLDL. n = 3 distinct samples for each group. b Knockout of CXCR5 reduces the expression of adhesion molecules and chemokines. n = 3 independent experiments. c HUVECs were transfected with siNC or siCXCR5, subjected to HG and oxLDL for 24 h, the level of phospho-LAST1 and phospho-YAP was determined. Knockdown of CXCR5 restores the phosphorylation of LATS1 and YAP, d reduces YAP nuclear translocation, e suppresses the expression of adhesion molecules and chemokines. c–e n = 5 distinct samples for each group. f Knockdown of CXCR5 reduces the attachment of THP-1 monocytes to HAECs treated with HG and oxLDL. Scale bar = 100 μm. n = 3 distinct samples for each group. g HUVECs were transfected with siNC or siYAP, followed by stimulated with HG and oxLDL. Knockdown of YAP attenuates the mRNA expression of adhesion molecules and inflammatory chemokines. n = 5 distinct samples for each group. h Knockdown of YAP decreases the attachment of THP-1 cells to HG- and oxLDL-stimulated HAECs. n = 3 distinct samples for each group. Data are represented as the Mean ± SEM. VCAM1, CCL2 in e and ICAM1, SELE in g were analyzed by Welch ANOVA followed by Tamhane’s T2 test for post-hoc comparisons. Others were analyzed by One-way ANOVA followed by Tukey’s test for post-hoc comparisons. Source data are provided as a Source Data file.