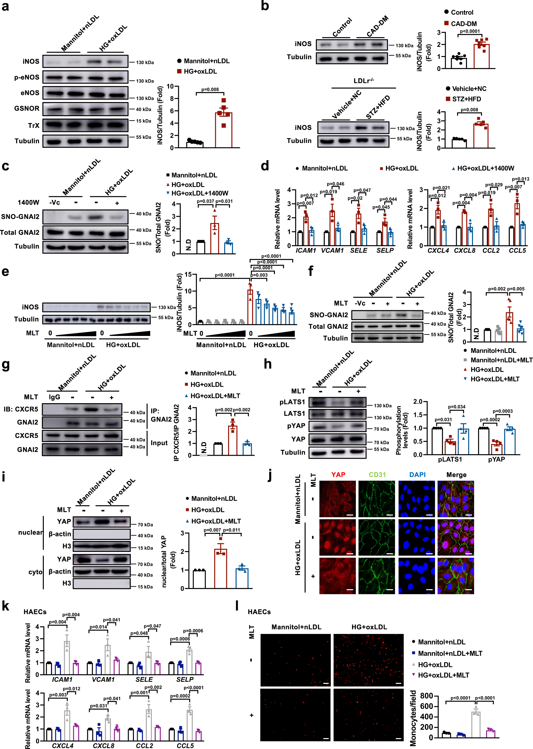
Fig. 6: iNOS is responsible for melatonin-induced inhibition of SNO-GNAI2 and melatonin suppresses endothelial inflammation through CXCR5/Hippo pathway.

a HG + oxLDL increases the level of iNOS, rather than eNOS, phospho-eNOS, GSNOR, or Trx. n = 5 cell samples for each group. b The expression of iNOS is increased in coronary arteries of diabetic patients with CAD and in aortas of STZ + HFD-treated LDL−/− mice. n = 7 human samples. n = 5 mice samples. c 1400 W (100 μM) pretreatment for 15 min abolishes the elevation of SNO-GNAI2 induced by HG + oxLDL in HUVECs. n = 3 independent experiments. N.D represents no detected. d 1400 W represses the mRNA expressions of adhesion molecules and chemokines. n = 3 independent experiments. e Melatonin dose-dependently (1 μM, 2 μM, 5 μM, 10 μM, 20 μM) reduces the level of iNOS in HG + oxLDL-treated HUVECs. n = 3 independent experiments. f Melatonin decreases S-nitrosylation of GNAI2 in HG + oxLDL-treated HUVECs. n = 5 independent experiments. N.D represents no detected. g Melatonin represses the interaction between GNAI2 and CXCR5 (n = 3 independent experiments, N.D represents no detected), h reverses the dephosphorylation of LATS1 and YAP (n = 4 independent experiments) and i reduces the nuclear translocation of YAP in HUVECs treated with HG + oxLDL (n = 3 independent experiments). j Melatonin reduces nuclear translocation of YAP. YAP (red), nuclei (DAPI, blue), and HUVECs (CD31, green). Scale bar = 20 μm. Three indepenent experiments were performed. k Melatonin abolishes the elevation of adhesion molecules and chemokines in HAECs induced by HG + oxLDL. l Melatonin attenuates the adhesion of THP-1 cells to HAECs. Scale bar = 100 μm. k, l n = 3 independent experiments. Data are represented as the Mean ± SEM. a Mann–Whitney test. b Mann–Whitney test for mice samples and Unpaired two-tailed Student’s t-test for human samples. c, d, f, g, h, i, k, l One-way ANOVA followed by Tukey’s test for post-hoc comparisons. e One-way ANOVA followed by Dunnett’s test for post-hoc comparisons. Source data are provided as a Source Data file.