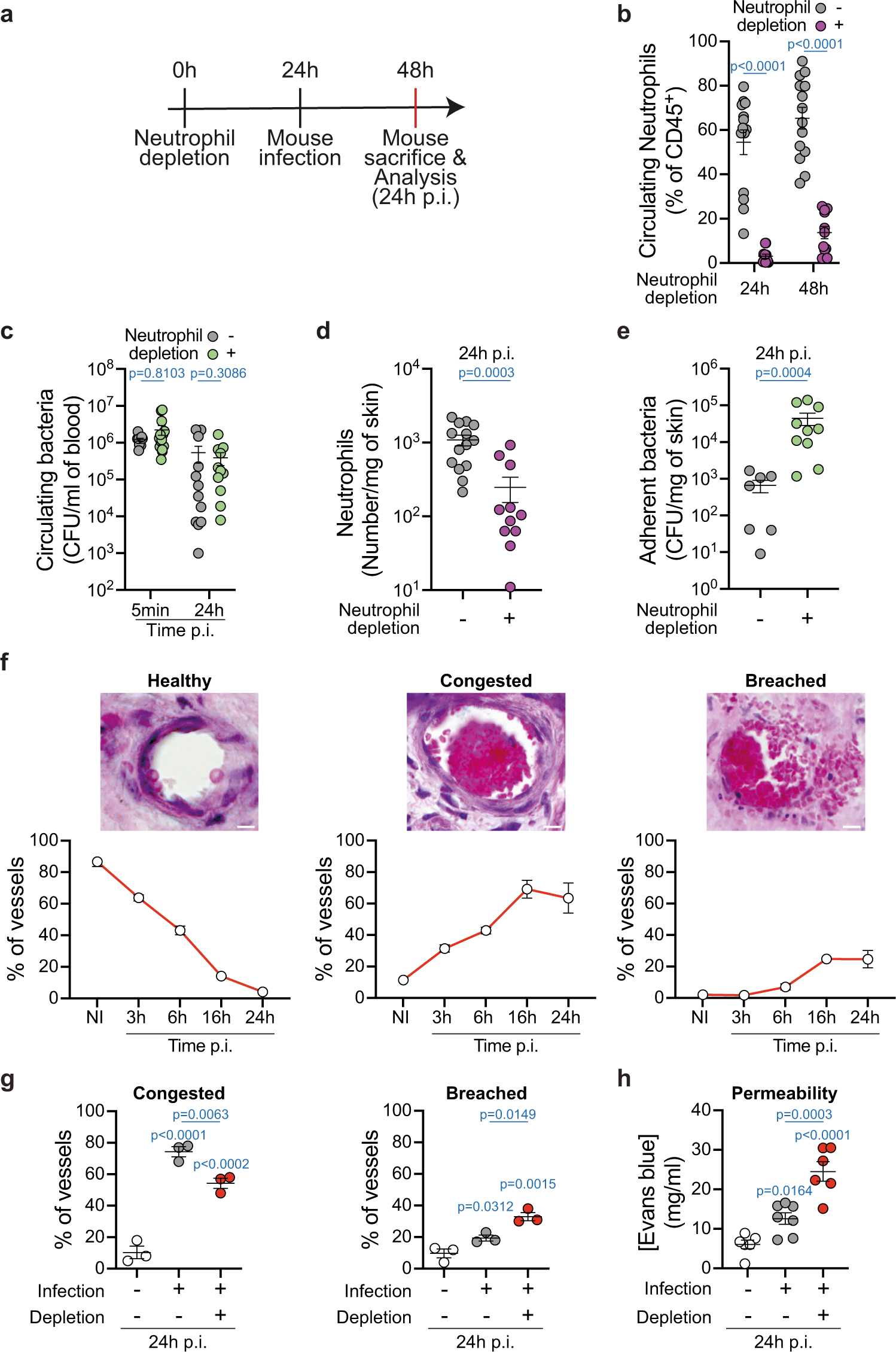
Fig. 3: Neutrophils limit vascular colonization by meningococci and vessel damages.
From: Colonization of dermal arterioles by Neisseria meningitidis provides a safe haven from neutrophils

a Schematic of the approach used to deplete neutrophils using the neutrophil-depleting antibody anti-GR-1, clone RB6-8C5, and infect mice. b Numbers of blood circulating neutrophils in non-infected mice pre-treated with the isotype control (−, gray circles) or the neutrophil-depleting (+, purple circles) antibody. Two-tailed Mann–Whitney test per time point. n = 14 (control) and 11 (depletion) mice per time point, pooled from N = 4 independent experiments. c Bacterial CFU counts from blood of mice pre-treated with the isotype control (−, gray circles) or the neutrophil-depleting (+, green circles) antibody and infected for the indicated time points. Two-tailed Mann–Whitney test per time point. n = 12 (control, 5 min and 24 h p.i.), 14 and 11 (depletion, 5 min and 24 h p.i., respectively) mice, pooled from N = 4 independent experiments. d Neutrophil numbers in the xenografts of mice pre-treated with the isotype control (−, gray circles) or the neutrophil-depleting (+, purple circles) antibody and infected for 24 h. Two-tailed Mann–Whitney test per time point. n = 14 (control) and 12 (depletion) mice, pooled from N = 4 independent experiments. e Bacterial CFU counts from dissociated xenografts collected from mice pre-treated with the isotype control (−, gray circles) or the neutrophil-depleting (+, green circles) antibody and infected for 24 h. Two-tailed Mann–Whitney test. n = 7 (control) and 10 (depletion) mice, pooled from N = 3 independent experiments. f Representative images of hematoxylin and eosin-stained histological sections of infected xenografts and quantification of vascular damage in infected vessels. Quantifications were performed on n = 500 vessels, pooled from N = 5 (non-infected), 4 (3 h p.i.) and 3 (6 h, 16 h, and 24 h p.i.) mice. Scale bar, 10 µm. g Quantification of vascular damage upon mouse infection and neutrophil depletion. Two-tailed one-way ANOVA with Holm–Sidak’s correction. Quantifications were performed on n = 200 vessels, pooled from N = 3 mice per group. h Quantification of vascular permeability upon mouse infection and neutrophil depletion with the anti-Ly-6G antibody (clone 1A8) using Evans blue. Two-tailed one-way ANOVA with Holm–Sidak’s correction. n = 6 (non-infected and Infected with neutrophil depletion) and 7 (infected without neutrophil depletion) mice, pooled from N = 4 independent experiments. b–h Data are shown as the mean ± SEM.