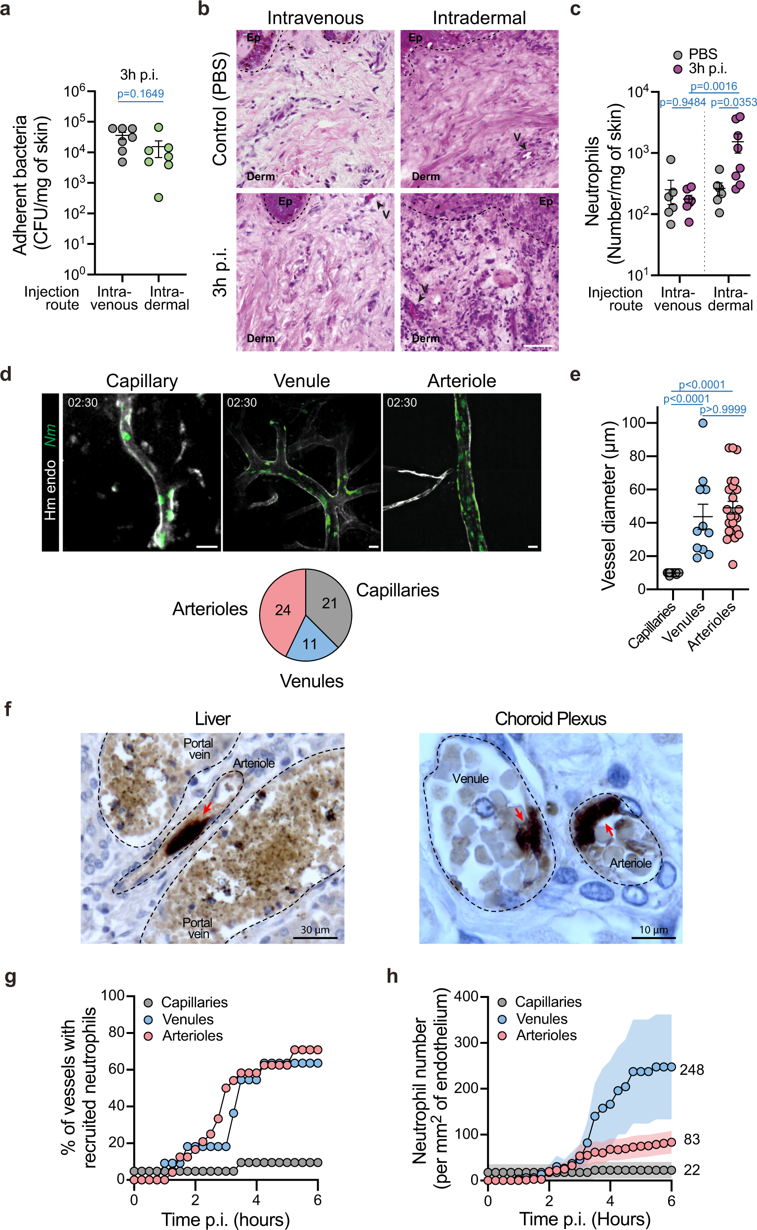
Fig. 4: Different types of vessels are infected with different levels of neutrophil recruitment.
From: Colonization of dermal arterioles by Neisseria meningitidis provides a safe haven from neutrophils

a Bacterial CFU counts from dissociated xenografts collected from intravenously (gray circles) or intradermally (green circles) infected mice for 3 h. Two-tailed Mann–Whitney test. n = 7 mice per condition, pooled from N = 3 independent experiments. b Representative images of Haematoxylin and Eosin stain of xenografts harvested from mice 3 h following intravenous or intradermal injection of PBS (control) or Neisseria meningitidis (3 h p.i.). Pictures shown are representative of N = 3 mice per condition. Scale bar, 50 μm. The dashed lines delineate the epidermis/dermis border. Arrowheads indicate blood vessels. V vessel. c Neutrophil numbers in xenografts of control (gray circles) and infected (3 h p.i., purple circles) mice by intravenous or intradermal injection. Two-tailed Kruskal–Wallis test with Dunn’s correction. n = 6 mice (i.v. PBS and i.d. PBS), 7 mice (i.v. Infected), and 8 mice (i.d. infected), pooled from N = 3 independent experiments. d Representative images (maximum intensity z-projection) of vascular colonization 2h30 post infection of the different vascular beds: capillaries, venules, and arterioles . The pie chart highlights the proportion and number of each vessel type. Scale bar, 20 µm. e Quantification of capillary, venule, and arteriole diameter. Two-tailed Kruskal–Wallis test with Dunn’s correction. f Immunohistochemistry analysis of a human case of meningococcal septic shock showing vascular colonization by N. meningitidis in both venules and arterioles in the liver (left) and the choroid plexus (right). Bacteria were labeled using a polyclonal antibody directed against the strain cultured from the blood of this patient, as previously described28. Pictures shown are representative of one single human donor. g Percentage of vessels recruiting at least one neutrophil following infection according to the different vascular beds: capillaries (gray circles), venules (light-blue circles), and arterioles (light-red circles). h Numbers of neutrophils per square millimeter of endothelium according to the different vascular beds during the first 6 h of the infection. a, c, e, h Data are shown as the mean ± SEM. d, e, g, h Quantifications were performed on n = 56 vessels (21 capillaries, 11 venules, and 24 arterioles), pooled from N = 7 infected mice imaged independently.