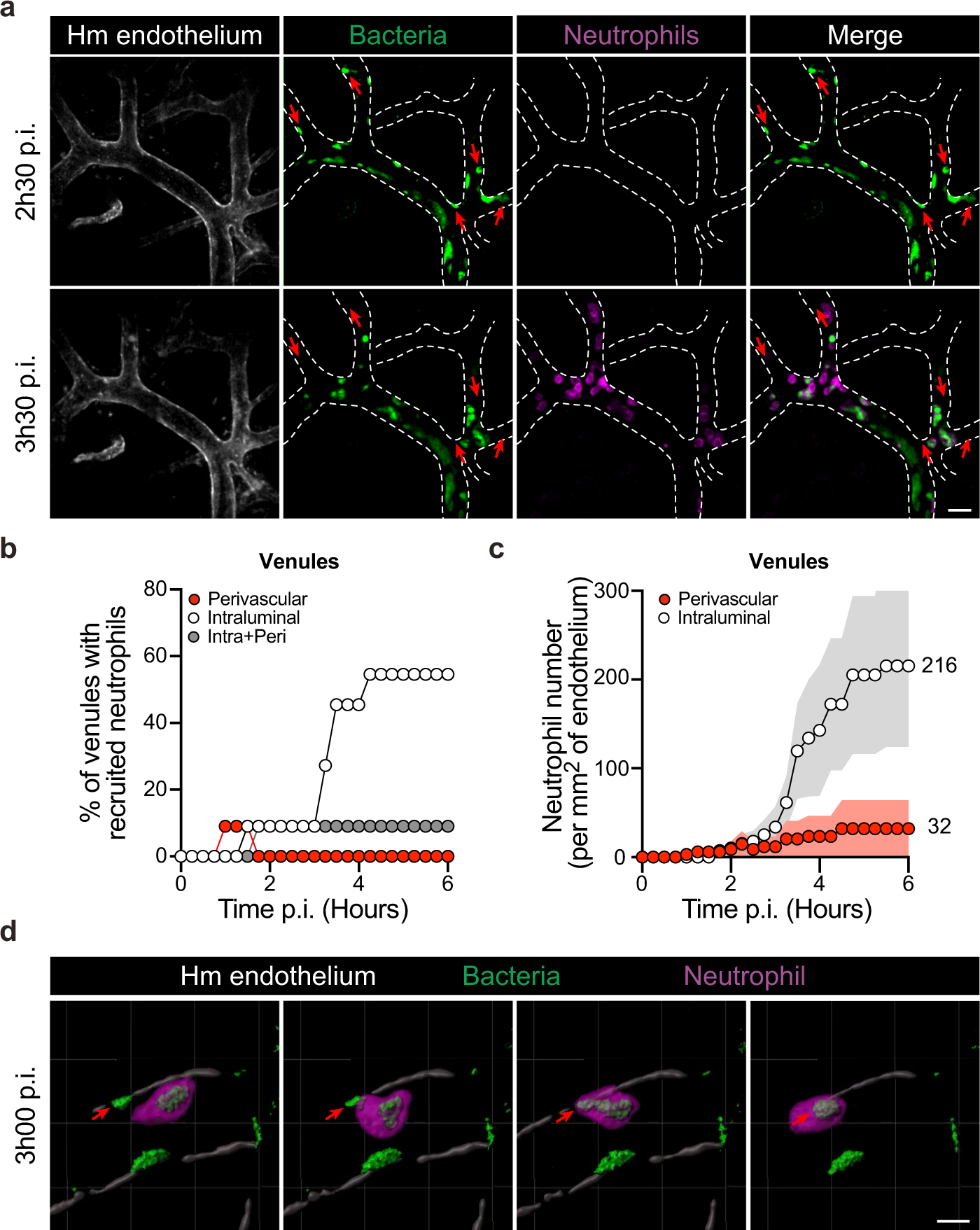
Fig. 5: Vascular colonization of venules leads to efficient neutrophil recruitment and function.
From: Colonization of dermal arterioles by Neisseria meningitidis provides a safe haven from neutrophils

a Intravital imaging (maximum intensity z-projection) of neutrophil (Ly-6G, magenta) recruitment to infected venules with iRFP-expressing Neisseria meningitidis (green). The human vessels are shown in gray (UEA-1 lectin) and dashed lines. Scale bars, 30 µm. b Percentage of venules recruiting only intraluminal (white circles), only perivascular (red circles), or both intraluminal and perivascular (gray circles) neutrophils. c Numbers of intraluminal and perivascular neutrophils per square millimeter of venular endothelium during the first 6 h of the infection. Data are shown as the mean ± SEM. b, c Quantifications were performed on n = 11 vessels, in total, pooled from N = 7 infected mice imaged independently. d 3D-rendering of intravital imaging showing neutrophil (Ly-6G, magenta) migration toward and engulfing an adherent bacterial aggregate within a venule 3 h post infection with iRFP-expressing Neisseria meningitidis (green). The human venule is shown in gray (UEA-1 lectin). Scale bar, 10 µm.