Fig. 4: EIF-2α pS49 is a potent regulator of translation and lifespan in daf-2.
From: Insulin signaling regulates longevity through protein phosphorylation in Caenorhabditis elegans

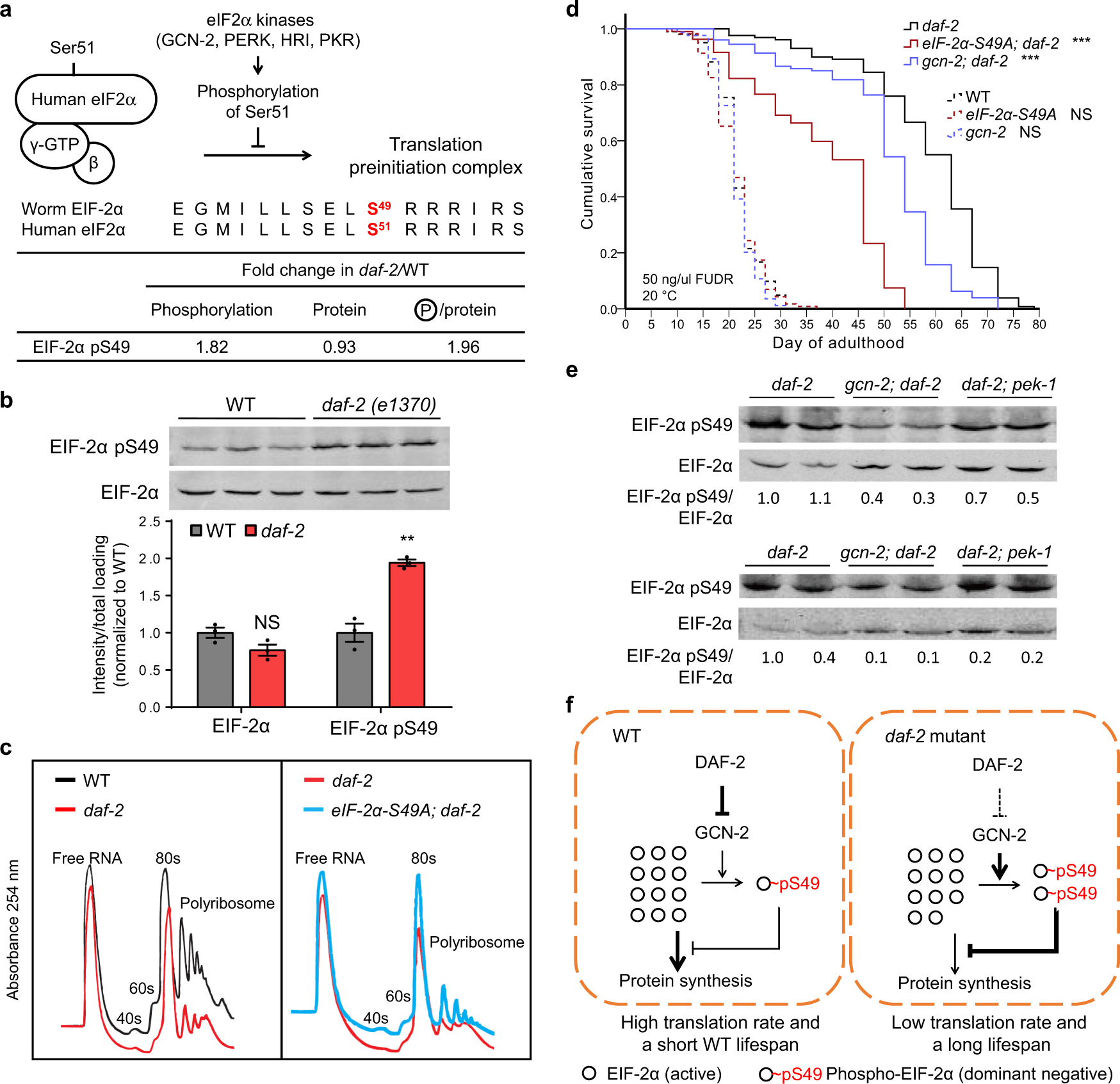
a Phosphoproteomics data showed that EIF-2α S49, corresponding to human eIF2α S51, is hyper-phosphorylated in the daf-2 mutant. Model illustrates that phosphorylation on the α-subunit of human eIF2 by kinases including GCN-2, PERK, HRI, and PKR prevents the formation of translation preinitiation complex and results in repression of global protein synthesis. b Immunoblotting analysis confirmed the hyper-phosphorylation on EIF-2α S49 in the adult day 1 daf-2(e1370) worms. WT or daf-2 worm lysates were immunoblotted with a phospho-specific antibody that recognizes EIF-2α pS49 or with an antibody specific to the EIF-2α total protein. NS p = 0.085, **p = 0.0019, n = 3 technical replicates, two-tailed Student’s t test, error bars denote the SEM. See biological replicates in Source data. c Polyribosome profiles of the WT, daf-2(e1370), or eif-2α-S49A(hqKi188); daf-2(e1370) worms harvested at adult day 1. hqKi188 was generated using CRISPR/Cas9 technology. Worm lysates with the same amount of total proteins were separated by sucrose gradient centrifugation and analyzed with the absorbance recording at OD 254 nm. See biological replicates in Source data. d Phosphorylation of EIF-2α S49 contributes to daf-2 longevity. eif-2α-S49A(hqKi188) mutation and EIF-2α kinase mutation gcn-2(ok886) significantly shortened the lifespan of the daf-2(e1370) worms but did not disturb the WT lifespan. ***p < 0.001, NS not significant, two-sided log-rank test, n > 80 worms per strain. Lifespan assays were performed at 20 °C, with 50 ng/μl FUdR supplied in plates. See statistics and the FUdR-free results in Supplementary Data 4. e Immunoblotting showing the level of EIF-2α pS49 and EIF-2α total protein in the daf-2(e1370), gcn-2(ok886); daf-2(e1370), or daf-2(e1370); pek-1(ok275) mutants harvested at adult day 1. The ratios of EIF-2α pS49 intensity, normalized to the EIF-2α total protein level, are presented below. n = 2 independent experiments. In both trials, through comparing to daf-2, EIF-2α pS49 was markedly decreased in gcn-2; daf-2 but mildly reduced in daf-2; pek-1. f A model illustrates that IIS regulates EIF-2α S49 phosphorylation through GCN-2. EIF-2α pS49 potently inhibits protein synthesis and contributes substantially to daf-2 longevity.