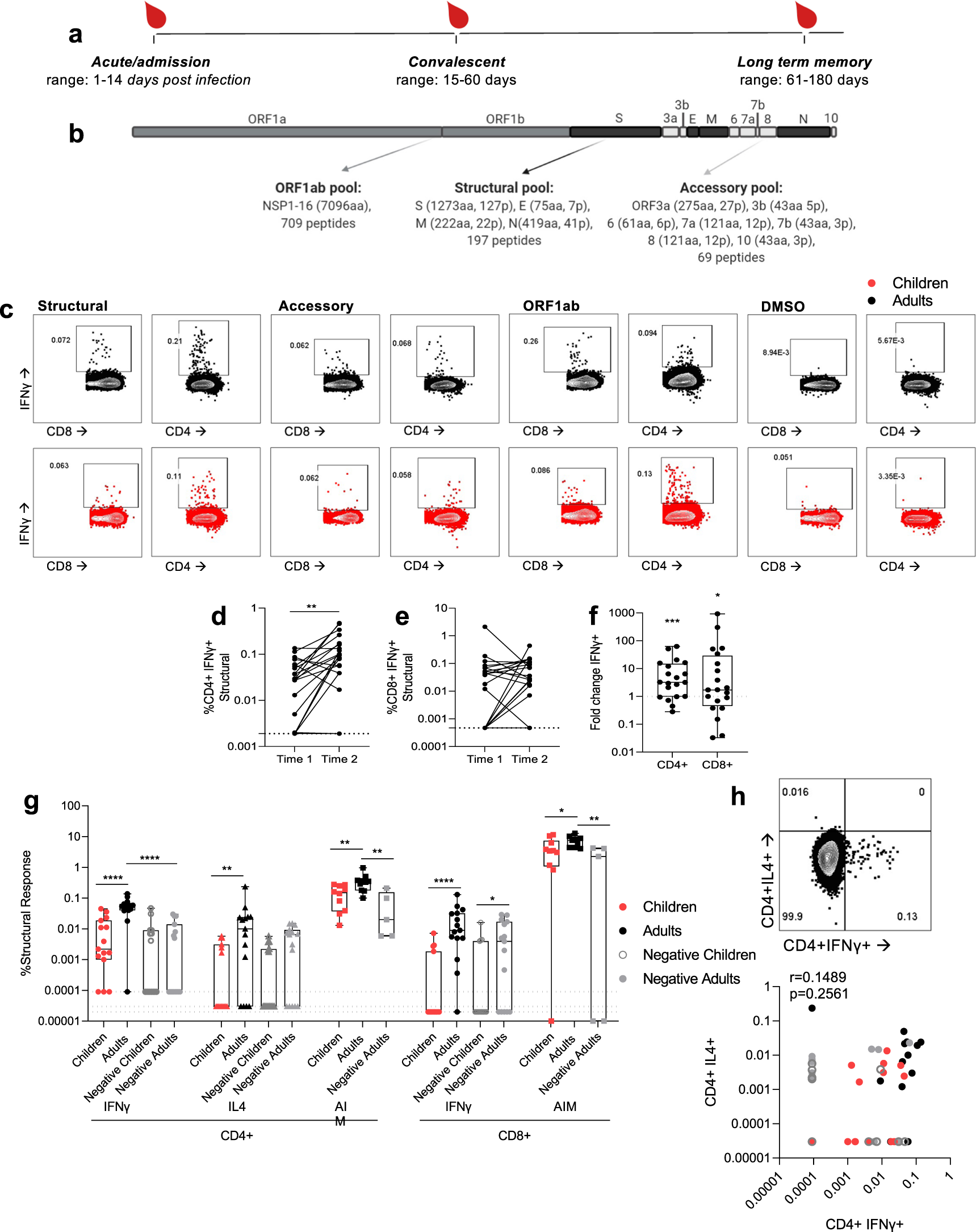
Fig. 1: Infected children have lower CD4+ and CD8+ T cell responses than adults.

a Heparinised blood samples for PBMCs were collected from COVID-19 patients in Hong Kong during the course of infection and recovery. b Overlapping peptide pools of the whole SARS-CoV-2 proteome were generated to represent ORF1ab, structural, and accessory proteins with amino acids (aa) and peptides (p) per protein shown. c PBMCs from adults (black) and children (red) were stimulated with peptide pools or a DMSO control and IFNγ production of CD4+ and CD8+ T cells measured by flow cytometry (see Supplementary Figure 1 for gating strategy). Paired time points at hospital admission and discharge (time 1: mean 7.25 ± stdev 4.6 days post-infection, range 3–18; time 2: mean 13.4 ± stdev 4.4, range 6–21) for paired background (DMSO) subtracted structural specific IFNγ response of CD4+ (d) and CD8+ (e) T cells (n = 20 adults). A two-sided Wilcoxon test was used to determine differences **p < 0.01. Dotted lines represent the limit of detection following background subtraction (IFNγ of CD4+ = 0.0019, IFNγ of CD8+ = 0.00047). f The fold change of paired structural specific CD4+ and CD8+ T cells responses from (d, e), significance calculated using One-sample Wilcoxon test against a theoretical median of 1, *p < 0.05, **p < 0.01, ***p < 0.001. The dotted line at 1 indicates no fold change. The SARS-CoV-2 CD4+ (g) or CD8+ (h) T cell responses of COVID-19 children (n = 15), adults (n = 15) (mean± stdev:34 ± 11 days, range 14–57 days)) and negative children (n = 15) and negative adults (n = 15). Data are displayed as individual responses with box and whiskers plots representing the median, upper and lower quartiles, and minimum and maximum values against the structural peptide pool, measured by IFNγ production in CD4+ and CD8+ T cells, IL4 production in CD4+ T cells, and surface expression of the combination of CD40L, CD137, OX40, and CD69 activation-induced markers (AIM), with paired responses to DMSO subtracted. The dotted lines represent the lower limits of detection for ICS assays, determined as the smallest calculated value above the DMSO background response (IFNγ of CD4+ = 0.00009%, IL-4 of CD4+ = 0.00003%, IFNγ of CD8+ = 0.00002%). Comparisons between groups were performed using the Two-sided Mann–Whitney test, statistical differences are indicated by **p<0.01, ****p<0.0001. CD4+ T cells do not simultaneously produce IFNγ and IL-4 as shown by representative FACS plot and correlation (h). d **p = 0.0012, (f) ***p = 0.0005, *p = 0.0230, (g) ****p< 0.0001, < 0.0001, < 0.0001, **p = 0.0082, 0.0052, 0.0047, *p = 0.0243, 0.0355, **p = 0.0027.