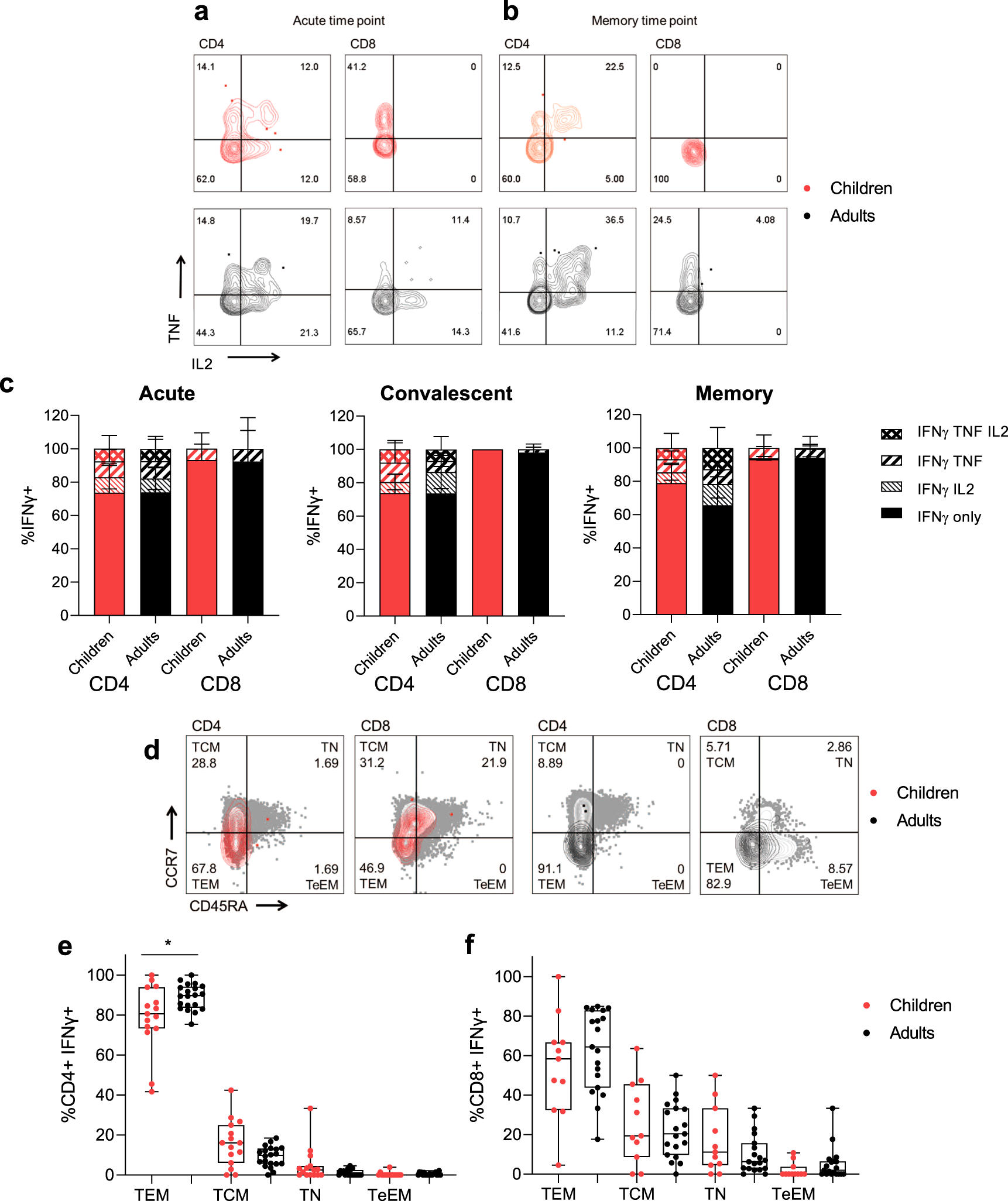
Fig. 6: Cytokine polyfunctional quality and memory phenotype.

Representative FACS plots of TNF and IL2 producing IFNγ + CD4+ and CD8+ T cells of children (red) and adults (black) at acute (d < 14) (a) and memory (child: 118 days, adult: 94 days) (b) time points. (c) The proportion of IFNγ producing CD4+ and CD8+ T cells which are single, double, or triple cytokine producers at acute (< 14 days), convalescent (15–60 days), or memory (61–180 days) time points post symptom onset. Bars represent the mean values in infected children and adults, while error bars represent SD. Kruskal–Wallis test for multiple comparisons was carried out to compare each group between children and adults. d Representative FACS plots showing memory phenotypes of IFNγ + CD4+ and CD8+ T cells based on the expression of CCR7 and CD45RA. Sections are T effector memory (TEM), central memory (TCM), terminal effector memory (TeEM), or naïve (TN). Memory phenotype responses in IFNγ + CD4+ (e) and CD8+ (f) T cells of responders at later time points (15–180 days post symptom onset). Data shows individual values, box and whiskers plots median, upper and lower quartiles, minimum and maximum values. Comparisons between children (n = 15) and adults (n = 20) in each group were performed using the Mann–Whitney test, (e) *p = 0.0400.