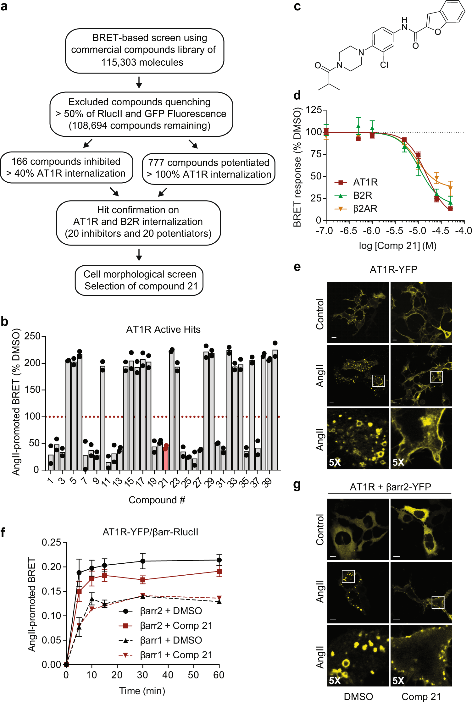
Fig. 1: High-throughput screening identifies compound 21 as an inhibitor of GPCR internalization.
From: Discovery of a dual Ras and ARF6 inhibitor from a GPCR endocytosis screen

a Flowchart outlining the steps of the screening and selection of hits to the lead compound. b HTS results of 40 active hits on AT1R internalization using trafficking sensors. BRET responses were quantified as percent AngII-promoted BRET compared to DMSO and are presented as individual values, n = 2 biologically independent experiments. c Structure of the selected compound 21. d Effects of 21 (50 μM) on AT1R (closed red squares and line), B2R (closed green triangles and line), and β2AR (closed orange triangles and line) internalization into endosomes. BRET responses were quantified as percent ligand-promoted BRET compared to DMSO. The mean values of the ligand-promoted BRET responses (BRETligand-BRETbasal) in DMSO were 0.260, 0.549, and 1.061 for AT1R, B2R and β2AR, respectively. Data are presented as the means values ± SEM, n = 4 biologically independent experiments performed in triplicate. e Confocal microscopy images of YFP-tagged ATIR internalization, repeated independently three times with similar results. Scale bar = 10 μm. Bottom micrographs are 5× enlargements of the boxed areas. f BRET recording of the recruitment of β-arrestin1 and β-arrestin2 to AT1R in the absence (DMSO, black triangles and dotted line and black circles and solid line, respectively) or presence of 21 (50 μM, red triangles and squares, respectively, and lines). BRET responses were quantified as AngII-promoted BRET. Data are presented as mean values ± SEM, at least n = 3 biologically independent experiments performed in triplicate. Source data are provided as a Source Data file. g Confocal microscopy images of YFP-tagged β-arrestin2 internalization, repeated independently three times with similar results. Scale bar = 10 μm. Bottom micrographs are 5× enlargements of the boxed areas.