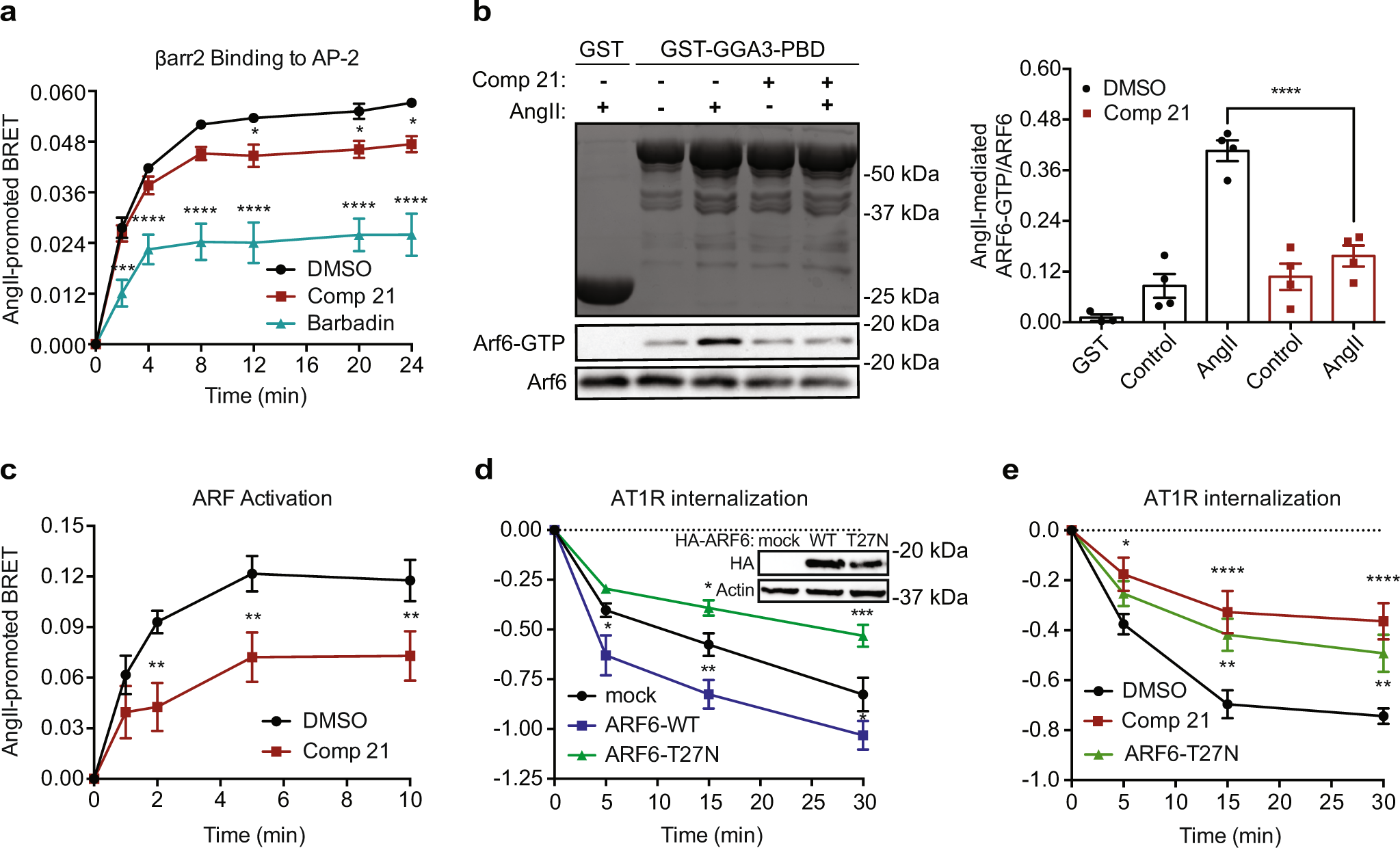
Fig. 2: Compound 21 targets ARF6 to inhibit GPCR internalization.
From: Discovery of a dual Ras and ARF6 inhibitor from a GPCR endocytosis screen

a Effects of 21 (50 μM, closed red squares and line) and Barbadin, a β-arrestin2/AP-2 inhibitor (100 μM; closed cyan triangles and line), on the binding of β-arrestin2 to AP-2. BRET responses were quantified as AngII-promoted BRET and are presented as mean values ± SEM, n = 3 biologically independent experiments performed in triplicate, *p < 0.05, ***p < 0.005, ****p < 0.0001, two-way ANOVA corrected with Dunnett’s test. b Coomassie of GST and GST-GGA3-PBD proteins and western blots of AT1R-mediated HA-ARF6 activation as assessed by glutathione beads pull-downs. Right panel is the quantification of AT1R-mediated ARF6 activation in the absence (DMSO, open black bars) or presence of 21 (50 μM, open red bars) calculated as the amount of ARF6-GTP over total ARF6 and are presented as the mean values ± SEM, n = 4 biologically independent experiments, ****p < 0.0001, one-way ANOVA with Bonferroni correction. c BRET kinetics of AT1R-mediated ARF activation in the absence (DMSO, closed black circles and line) or presence of 21 (50 μM, closed red squares and line). Data were quantified as AngII-promoted BRET and are represented as the mean values ± SEM, at least n = 3 biologically independent experiments performed in triplicate, **p < 0.01, two-tailed unpaired Student’s t-test. d BRET recordings of AT1R internalization represented as the removal of AT1R from the PM. Cells were transfected with an empty vector (mock, closed black circles and line), HA-ARF6-WT (closed blue squares and line), or HA-ARF6-T27N (closed green triangles and line). Data were quantified as AngII-promoted BRET and are presented as the mean values ± SEM, at least n = 3 biologically experiments performed in triplicate, *p < 0.05, **p < 0.01, ***p < 0.005, two-way ANOVA corrected with Dunnett’s test. Western blots of HA and β-actin in the inset are used as controls of protein expression. e BRET recordings of AT1R removal from the PM in cells transfected with ARF6-T27N (closed green triangles and line) or empty vector (closed black circles and line) and incubated or not with 21 (50 μM, closed red squares and line). Data were quantified as AngII-promoted BRET and are presented as the mean values ± SEM, at least n = 3 biologically independent experiments performed in triplicate, *p < 0.05, **p < 0.01, ****p < 0.0001, two-way ANOVA corrected with Dunnett’s test. Source data are provided as a Source Data file.