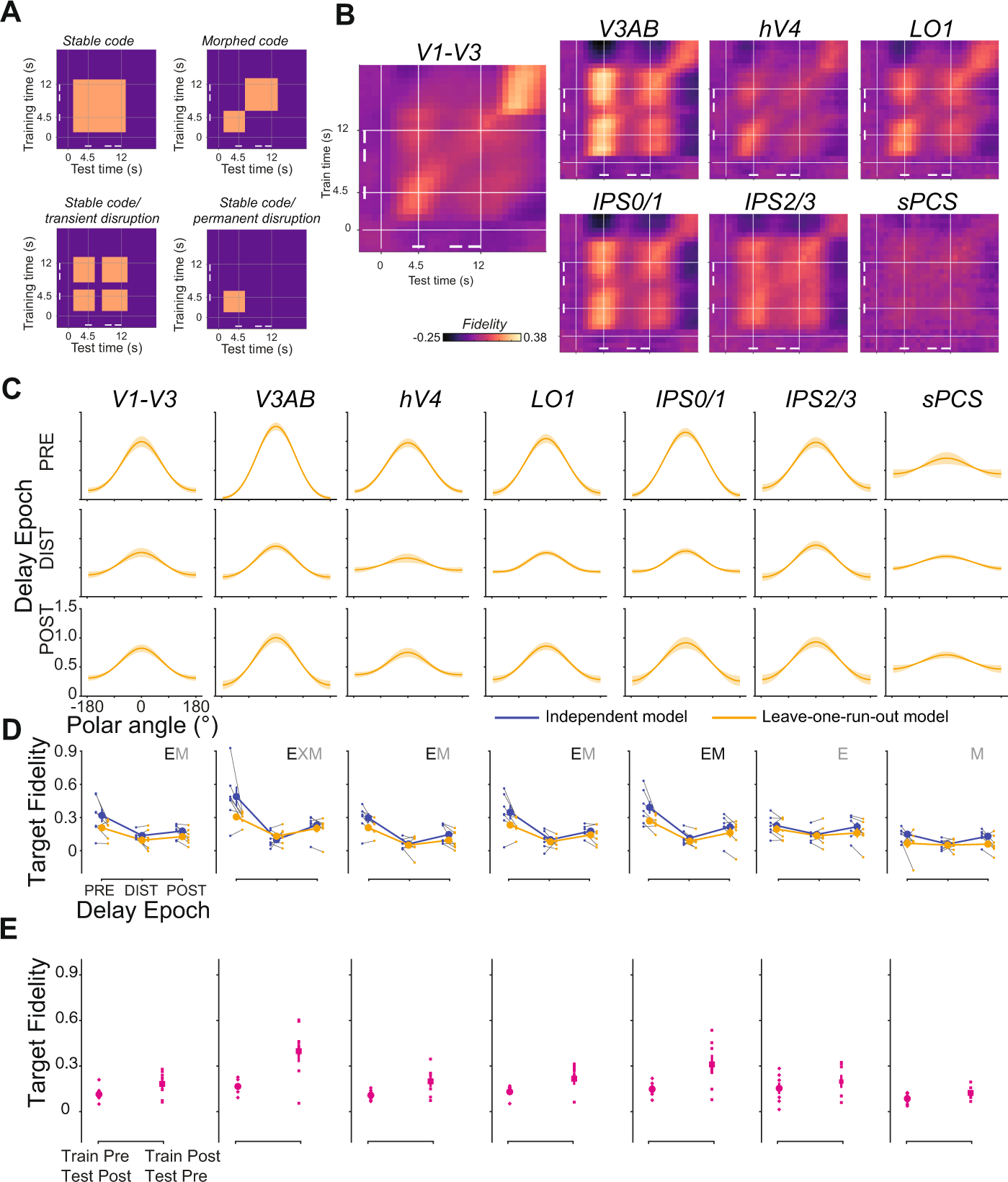
Fig. 6: Loss of WM fidelity during distraction cannot be explained by a different coding format.
From: Working memory representations in visual cortex mediate distraction effects

A To evaluate the format of WM representations throughout distractor-present trials, we conducted a temporal generalization analysis using distractor-present trials to estimate an IEM (each timepoint in turn) which was used to reconstruct held-out distractor-present trials (each timepoint in turn; leave-one-run-out cross-validation). For each combination of training and testing timepoints, we compute the WM target representation fidelity. Four cartoon examples illustrate predicted results from this analysis under various (non-exhaustive) coding schemes. B Fidelity is strong across a large combination of training/testing timepoints during the delay period with no evidence of a transition to a new coding format during or after the distractor. In many ROIs (e.g., V3AB), results are consistent with a transient disruption in WM representation, but no change or morphing in representational format following distraction. White bars indicate epochs used for analyses in C, D. C Model-based reconstructions from a cross-temporal generalization analysis in which training and testing was performed on corresponding epochs of the delay (i.e., train IEM with PRE timepoints, reconstruct using PRE timepoints from trials in held-out run). Rows show reconstructions from each ROI from each epoch (error bars ±SEM). Qualitatively, a substantial dip in WM reconstruction strength is apparent during the DIST epoch, as in Fig. 5A. D Comparison of group mean (error bars ±SEM) fidelity during each trial epoch across model estimation procedures. Blue line shows data computed using an independent model (replotted from Fig. 5B); orange line shows data computed using the leave-one-run-out cross-validation procedure. Gray lines connect datapoints from individual participants (n = 7). We performed a 2-way repeated-measures ANOVA against a shuffled null for each ROI (factors model and trial epoch). Main effects of model are indicated by M, main effects of epoch are indicated by E, and interactions are indicated by X. Significant tests are shown in black (p < 0.05, FDR corrected across ROIs within test); trends are shown in gray (p < 0.05, no correction). Error bars ±SEM. No ROIs show a significant interaction between model and epoch (though a trend is seen in V3AB, which is largely driven by stronger WM target representations measured using the independent model). E Comparison of off-diagonal training/testing combinations, (group mean, error bars ±SEM, derived from n = 7 participants). To determine if models trained and tested on non-matched epochs were able to recover information, we measured fidelity from models trained on PRE and tested on POST, as well as trained on POST and tested on PRE delay epochs. All p’s < 0.05 when comparing each average fidelity against a null distribution of fidelity values computed as in Fig. 4. Data from all individual ROIs available in Supplementary Fig. 5; p-values for all tests available in Supplementary Table 6.