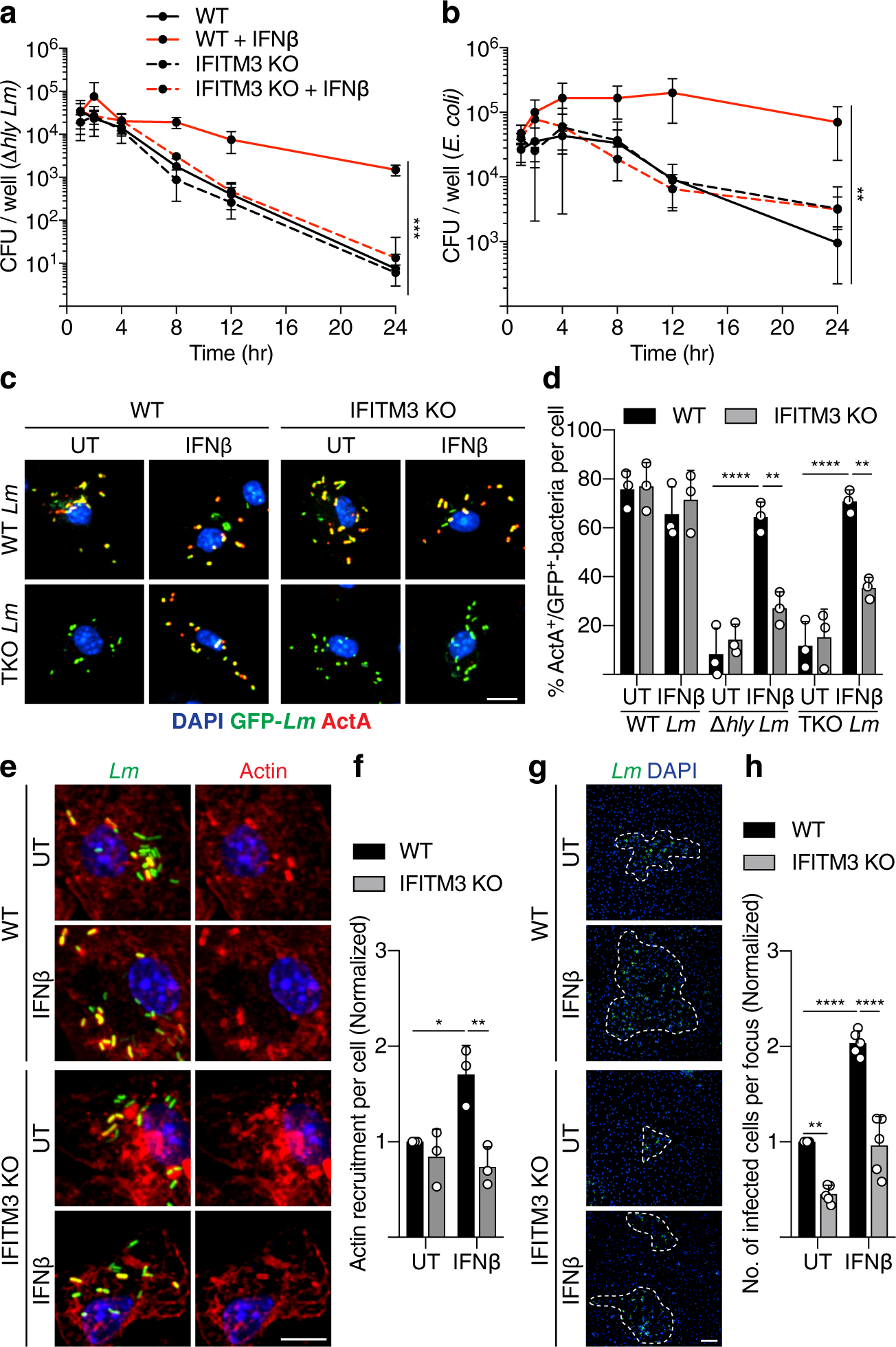
Fig. 5: IFITM3 suppresses antibacterial activity in phagosomes and promotes Lm cell-to-cell spread.
From: Listeria exploits IFITM3 to suppress antibacterial activity in phagocytes

Time course of bacteria killing over 24 h of (a) Δhly Lm or (b) E. coli infected WT and IFITM3 KO BMDMs with or without IFNβ. Representative images (c) and quantification (d) of ActA degradation of IFITM3 WT and KO BMDMs infected for 4 h with indicated actA:GFP reporter Lm strains measured by antibody staining of surface ActA under treatment with or without IFNβ. Scale bar, 11 µm. Representative images (e) and quantification (f) of WT Lm actin recruitment after phagosome escape at 1.25 h p.i. in IFITM3 WT and KO BMDMs treated with or without IFNβ. Scale bar, 11 µm. Representative images (g) and quantification (h) of an infection focus assay to measure WT Lm cell-to-cell spread. WT and IFITM3 KO BMDMs were treated with or without IFNβ and infected for 18 h. Dotted lines delineate edge of the infection foci. Scale bar, 70 µm. Data shown are means ± s.d. for at least n = 3 independent experiments. P value was calculated using two-way ANOVA. *P = 0.0242, **P < 0.0041, ***P = 0.001, ****P < 0.0001.