Fig. 7: IFITM3 modulates cytokine signaling and immune cell recruitment.
From: Listeria exploits IFITM3 to suppress antibacterial activity in phagocytes

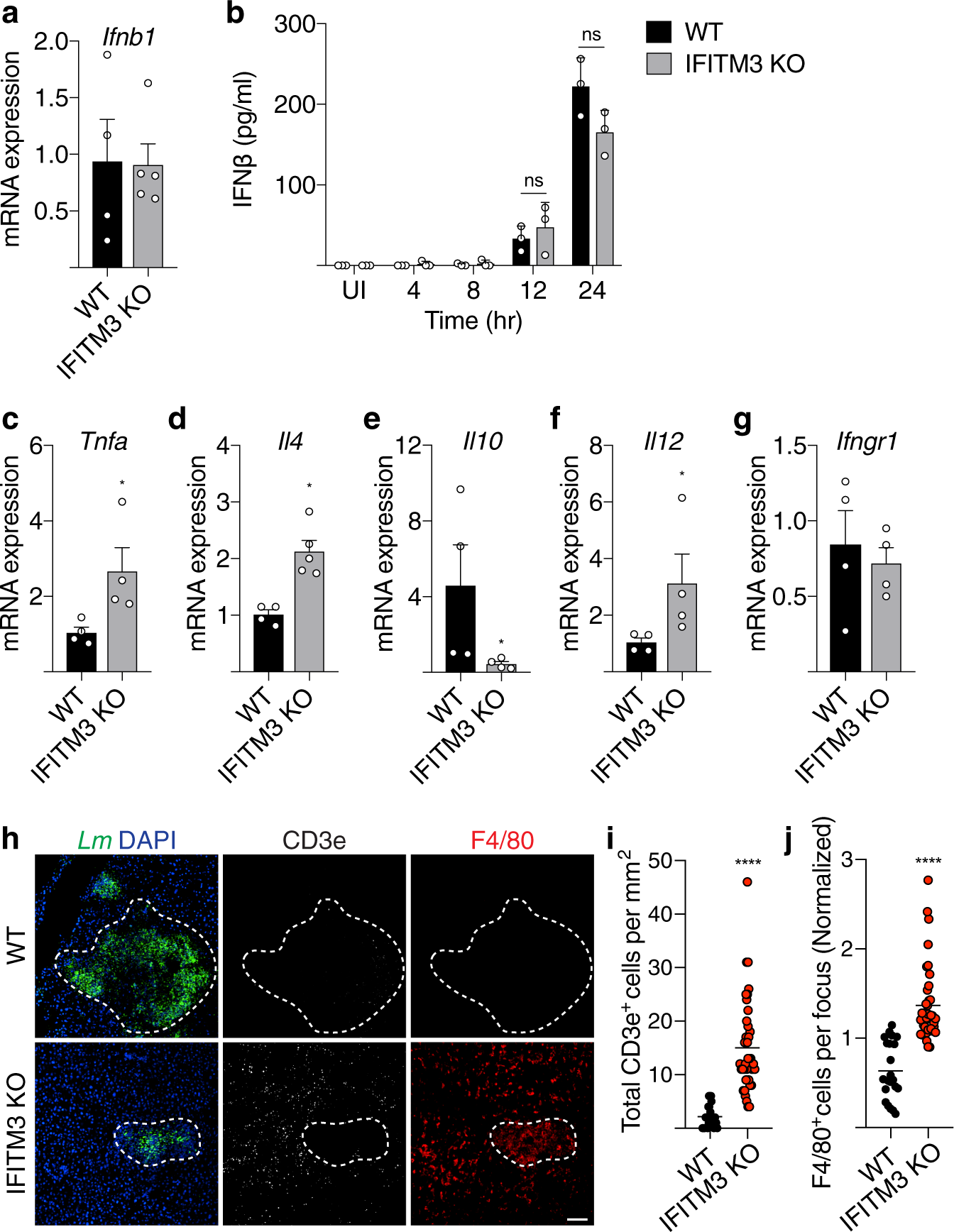
a mRNA expression of IFNβ from Lm-infected liver of mice (n ≥ 4) 72 h p.i. b IFNβ production measured by ELISA of WT and IFITM3 KO BMDMs infected with Lm over 24 h. UI uninfected. c–g mRNA expression of indicated cytokines from Lm-infected liver of mice (n ≥ 4) 72 h p.i. Representative images (h) and quantification of (i) lymphocyte recruitment (CD3e) and (j) macrophage recruitment (F/480) of liver taken from mice (n = 3) 72 h p.i. Dotted lines delineate edge of the infection foci. Data shown are means (a–g) or medians (i, j) ± s.d. for at least n = 3 independent experiments. P value was calculated using two-tailed unpaired t-test (a–g) and two-tailed Mann–Whitney test (i, j). *P < 0.05, ****P < 0.0001. ns not significant, P > 0.055. Scale bar, 70 µm.