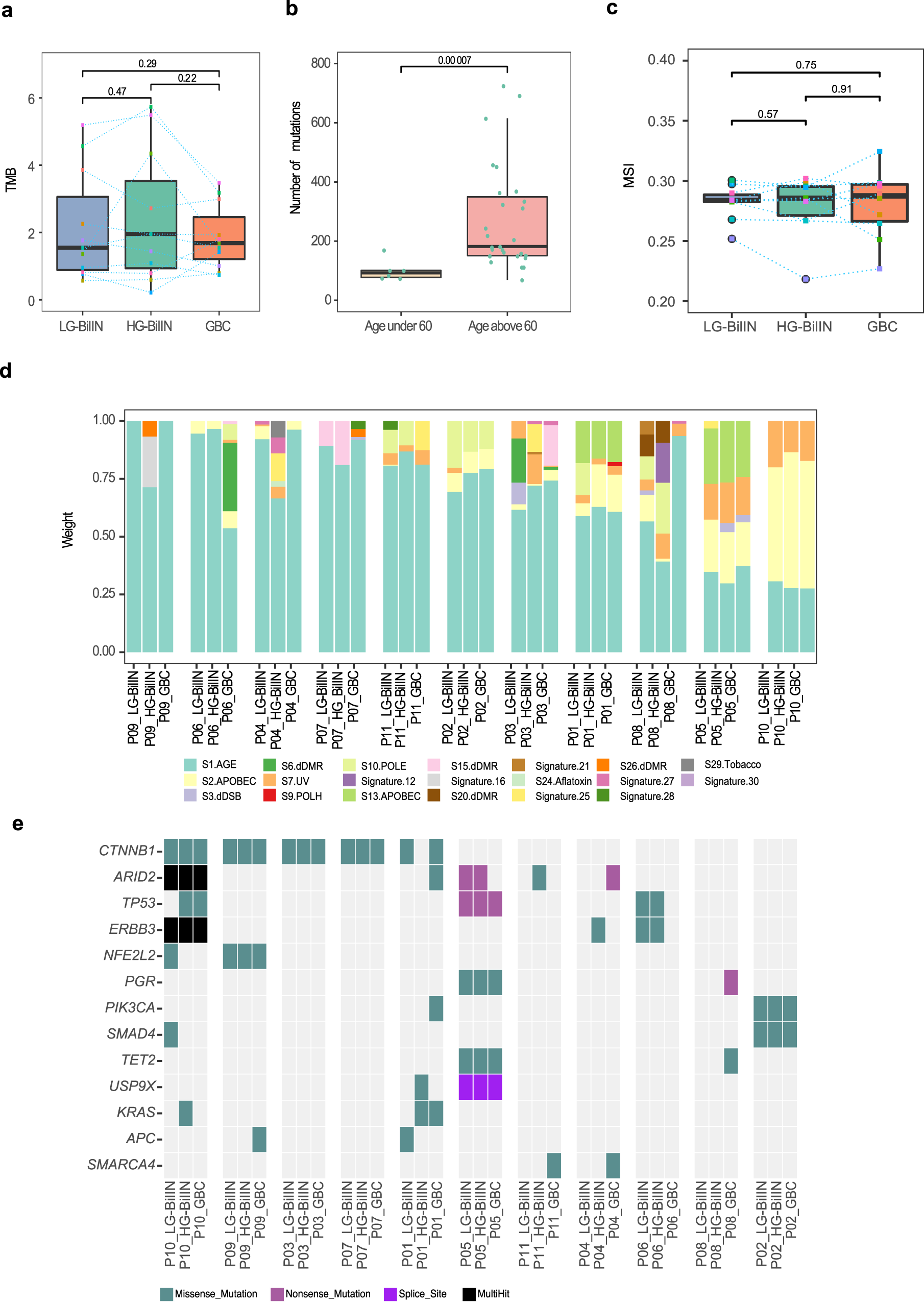
Fig. 2: Mutational feature comparison among three types of gallbladder tumors.

a TMB distribution per tumor type (n = 11 samples). b The number of mutations in tumor samples from young (n = 6 samples) and old patients (n = 27 samples). c MSI score distribution per tumor type (n = 10 samples). d Relative contributions of different mutational signatures (annotated by etiology factors) in tumor samples based on COSMIC mutational signature v2. e An oncoplot showing potential driver mutations detected in at least two patients. Mutations are colored according to different substitution types. a–c The middle line in the box is the median, the bottom, and top of the box are the first and third quartiles, and the whiskers extend to 1.5× interquartile range of the lower and the upper quartiles, respectively. Raw p-values based on two-tailed Student’s t-test are shown.