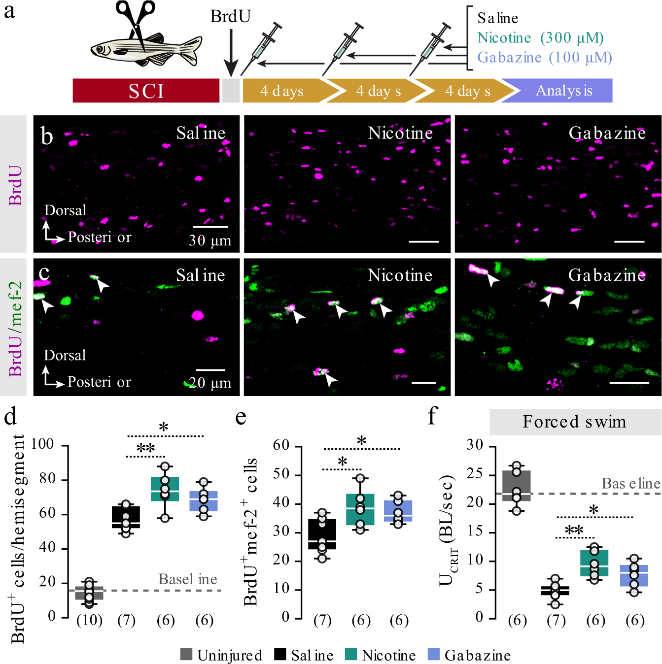
Fig. 6: Nicotine and gabazine promote neurogenesis and restoration of motor performance after spinal cord injury.

a Pulse-chase experiment to assess proliferation, neurogenesis, and restoration of motor functions after pharmacological manipulation of the nicotinic-ACh and GABAA receptors in the adult zebrafish spinal cord. b Representative whole-mount confocal microphotographs showing BrdU+ cells in the zebrafish spinal cord. c Representative whole-mount confocal images for immunodetection of BrdU+/mef-2+ cells. Arrowheads indicate double-labeled cells. d Quantification of BrdU-incorporation after injury in control (saline) and pharmacologically treated animals (nicotine, gabazine). The dashed gray line represents the baseline (BrdU+ cells in uninjured animals). e Quantification of the BrdU+ cells express the neuronal marker mef-2+. f Nicotine- and gabazine-treated animals swim faster than the control (saline) fish during the critical speed test. The dashed gray line represents the baseline (critical speed of the uninjured animals). Speed is normalized (BL/s). BL, body length; BrdU, 5-bromo-2ʹ-deoxyuridine; mef-2, myocyte enhancer factor-2; SCI, spinal cord injury. Data are presented as box plots showing the median with 25/75 percentile (box and line) and minimum–maximum (whiskers). *P < 0.05; **P < 0.01. For detailed statistics, see Supplementary Table 1.