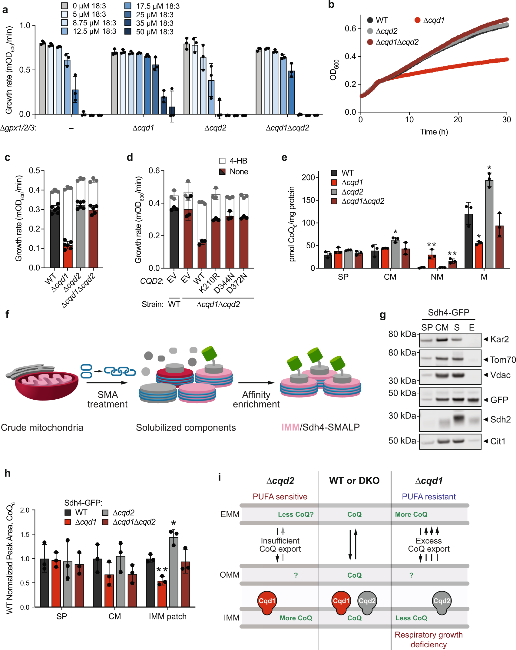
Fig. 4: Cqd2 function opposes Cqd1 control of CoQ distribution.
From: UbiB proteins regulate cellular CoQ distribution in Saccharomyces cerevisiae

a Growth rate of ∆gpx1/2/3 and the described yeast strains in pABA– media containing 2% (w/v) glucose and the indicated additives (mean ± SD, n = 3 independent samples). b Growth assay of WT, ∆cqd1, ∆cqd2, and ∆cqd1∆cqd2 yeast in pABA– media containing 0.1% (w/v) glucose and 3% (w/v) glycerol (mean ± SD, n = 6 independent samples). c Growth rate of yeast strains in b treated with 0 (colored bars) or 1 µM 4-HB (white bars, superimposed) (mean ± SD; 0 µM 4-HB n = 6 independent samples, 1 µM 4-HB n = 3). d Growth rate of WT and ∆cqd1∆cqd2 yeast transformed with the indicated plasmids (EV, CQD2, or CQD2 point mutants) and grown in Ura–, pABA– media containing 0.1% (w/v) glucose and 3% (w/v) glycerol (mean ± SD, n = 3 independent samples). Yeast were treated with 0 (colored bars) or 1 µM 4-HB (white bars, superimposed) to determine recapitulation of respiratory growth defect. e CoQ from subcellular fractions derived from WT, ∆cqd1, ∆cqd2, and ∆cqd1∆cqd2 yeast (*p = 0.0392 WT CM vs ∆cqd2 CM, **p = 0.0081 WT NM vs ∆cqd1 NM, **p = 0.0075 WT NM vs ∆cqd1∆cqd2 NM, *p = 0.0105 WT M vs ∆cqd1 M, *p = 0.0112 WT M vs ∆cqd2 M; mean ± SD, n = 3 independent samples). SP, spheroplast; CM, crude mitochondria; NM, non-mitochondrial fraction; M, enriched mitochondria. f Schematic of Sdh4-GFP styrene-maleic acid (SMA) lipid particle (SMALP) isolation. g Western blot to assess the purity of SMALP isolation samples from endogenously tagged Sdh4-GFP yeast. SP, spheroplast; CM, crude mitochondria; S, soluble; E, elution (or IMM patch). Kar2, endoplasmic reticulum; Tom70, outer mitochondrial membrane (OMM); Vdac, OMM; Sdh4-GFP, SMALP target/IMM; Sdh2, IMM; Cit1, mitochondrial matrix. A representative western blot from three independent experiments. h CoQ from subcellular fractions derived from SMALP isolation described in (f) for the indicated strains (**p = 0.0026 WT IMM patch vs ∆cqd1 IMM patch, *p = 0.0114 WT IMM patch vs ∆cqd2 IMM patch; mean ± SD, n = 3). i Summary model depicting opposing roles for yeast UbiB family proteins in the cellular distribution of CoQ. OMM, outer mitochondrial membrane; IMM, inner mitochondrial membrane; EMM, extramitochondrial membranes. e, h Significance calculated by an unpaired, two-tailed Student’s t-test.