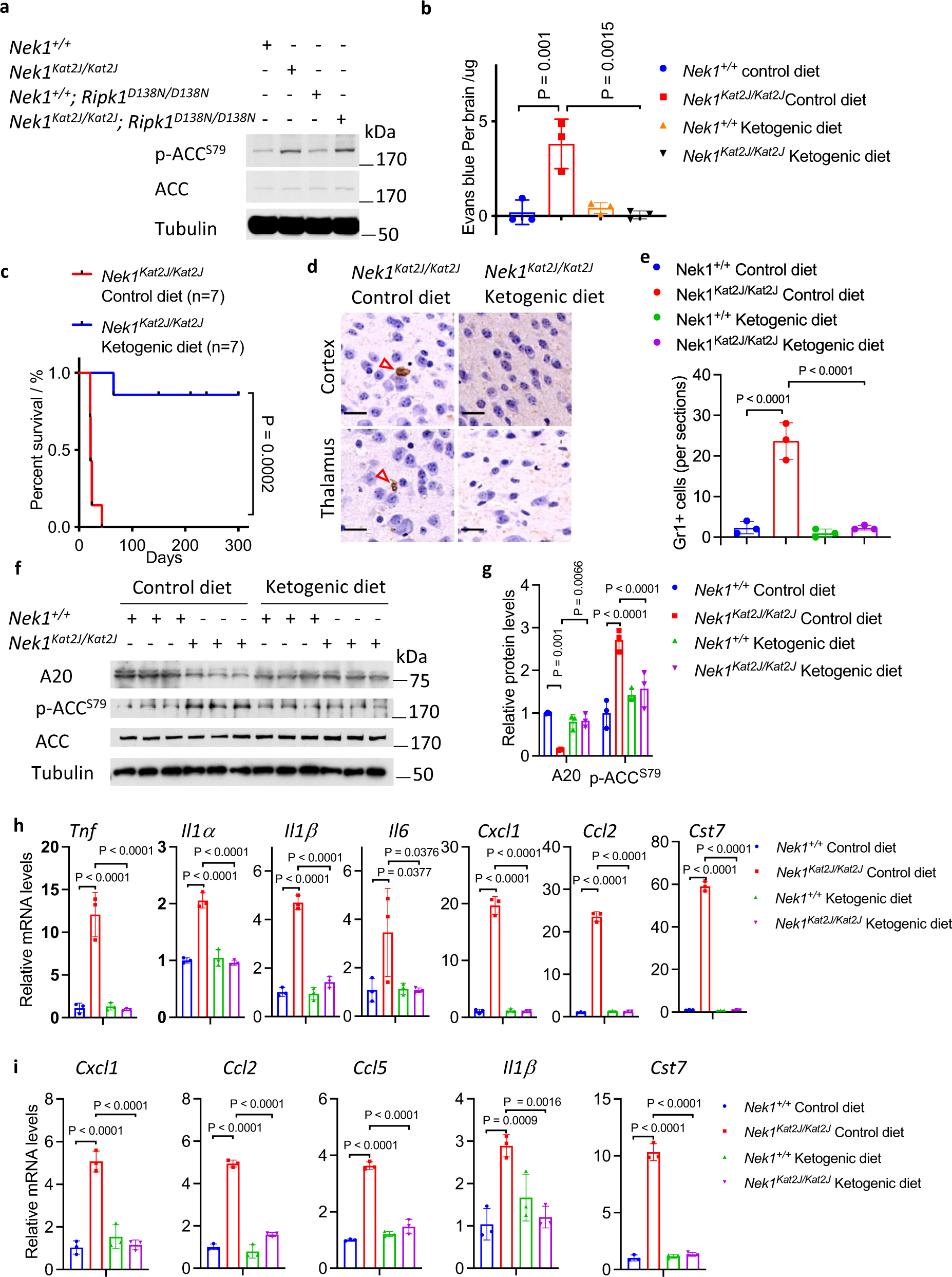
Fig. 7: Ketogenic diet rescues the BBB damage and preweaning lethality of Nek1Kat2J mice.

a Whole brain lysates of Nek1+/+ mice, Nek1Kat2J/Kat2J mice, Nek1+/+;Ripk1D138N/D138N mice and Nek1Kat2J/Kat2J;Ripk1D138N/D138N mice were analyzed by western blotting with indicated antibodies. Uncropped blots in the Source Data file. b The integrity of BBB in Nek1+/+ newborn mice and Nek1Kat2J/Kat2J newborn mice, fed with control diet or ketogenic diet since the pregnancy of their mothers, was assessed by intraperitoneal injection of Evans blue and the cerebral retention of Evans blue was assessed at 24 h after the injection with PBS perfusion. n = 3 mice for each group. One-way ANOVA with Dunnett’s test. c The postnatal survival of Nek1Kat2J/Kat2J mice on control diet or ketogenic diet. N = 7 for each group. Unpaired two-tailed Student’s t-test. d, e Gr1 immunohistostaining (brown) of cerebral cortex and thalamus sections from the brains of Nek1Kat2J/Kat2J or WT mice (3 weeks old) fed with ketogenic diet or control diet (d) and the numbers of Gr1 positive cells per sections were quantified (e). Bar = 20 µm. n = 3 sections per group. One-way ANOVA with Dunnett’s test. f–g Cerebromicrovessles were isolated from the brains of 3 Nek1+/+ mice and 3 Nek1Kat2J/Kat2J mice fed with control diet or ketogenic diet. The lysates of isolated cerebromicrovessles of each genotypes were analyzed by western blotting with indicated antibodies (f) and quantified using ImageJ (g). n = 3 replicates for each group. One-way ANOVA with Dunnett’s test. Uncropped blots in the Source Data file. h-i The mRNAs isolated from brains (h) and spinal cords (i) of Nek1+/+ mice and Nek1Kat2J/Kat2J mice fed with control diet or ketogenic diet (n=3 per group, 3 weeks old) were quantified for the levels of indicated cytokines by qPCR. Data are presented as mean ± SD. One-way ANOVA with Dunnett’s test.