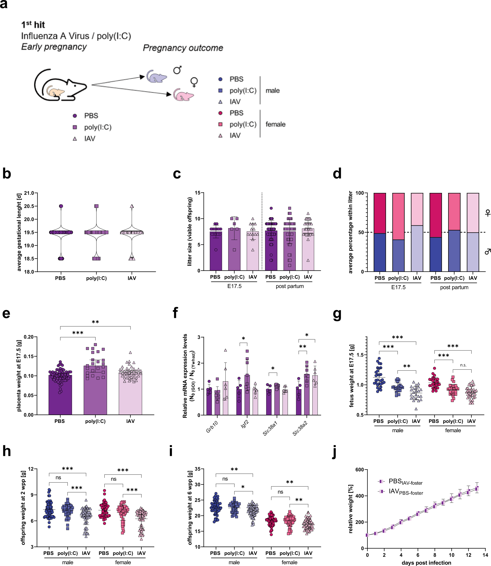
Fig. 2: 1st hit maternal influenza and reproductive outcome.

a Pregnancy outcome was assessed at embryonic day 17.5 (E17.5) or post partum (pp) with 2-week-old offspring. b Gestational length in days (d) of dams that were treated with phosphate-buffered saline (PBS) (n = 66), treated with 4 mg/kg poly(I:C) (n = 65), or infected with 103 PFU IAV (n = 61). c Litter size of PBS-treated dams at E17.5 (n = 14) and 2 w p.p. (n = 53), poly(I:C)-treated dams at E17.5 (n = 6) and 2 w p.p. (n = 48) and IAV-infected dams at E17.5 (n = 13) and 2 w p.p. (n = 43). Only viable fetuses were counted. d Percentage of male fetuses per litter for PBS-treated dams at E17.5 (n = 10) and 2 w p.p. (n = 53), poly(I:C)-treated dams at E17.5 (n = 6) and 2 w p.p. (n = 48) and IAV-infected dams at E17.5 (n = 13) and 2 w p.p. (n = 43). Only viable fetuses were counted. Fetal sex was determined by PCR, sex of 2-week-old offspring was determined by physiological examination. e Placenta weight in grams (g) from dams treated with PBS (n = 72), treated with poly(I:C) (n = 23, p < 0.0001) or infected with IAV (n = 43, p = 0.0062) at E17.5. f Relative mRNA expression of nutrient supply genes of growth inhibitory gene Grb10 (growth factor receptor bound protein 10); growth stimulatory gene Igf2 (insulin-like growth factor II), p = 0.0441 poly(I:C); Slc38a1 (solute carrier family 38, member 1), p = 0.049 and Slc38a2 (solute carrier family 38, member 2), p = 0.0059 (poly(I:C), p = 0.0148 (IAV) of placentas from fetuses from PBS (n = 5), poly(I:C) (n = 8) or IAV (n = 6) infected dams. The relative expression in the PBS group was set to 1 for each gene after normalization to the housekeeping gene Ywhaz. g Fetuses were weighed on E17.5 for PBS-treated dams (n = 29 males, 26 females), poly(I:C)-treated dams (n = 20 males, p < 0.0001, 29 females; p < 0.0001), and IAV-infected dams (n = 23 males, p < 0.0001, 35 females, p < 0.0001). Only viable fetuses were included. h Offspring weight at 2 weeks of age (2 weeks post partum; 2 wpp) born to mothers treated with PBS (n = 54 males; n = 56 females), poly(I:C) (n = 47 males, p = 0.8791; n = 49 females, p = 0.2665), and IAV (n = 59 males, p < 0.0001; n = 67 females, p < 0.0001). i Offspring weight at 6 weeks of age (6 wpp) born to mothers treated with PBS (n = 48 males, n = 57 females), poly(I:C) (n = 36 males, p = 0.9430; n = 46 females, p = 0.9831), and IAV (n = 69 males, p = 0.0064; n = 57 females, p = 0.039). j Offspring born to PBS-treated mothers was exchanged with offspring born to IAV-infected mothers immediately after birth and weight gain was observed for each animal individually during the first 2 weeks of life. Each group consisted of two litters with eight pups each. All data are presented as mean and SD. Different groups of mothers are depicted in dark circles (PBS), medium squares (Poly(I:C)), or light triangles (IAV) in violet colors. Different groups of male (♂) offspring are depicted in dark circles (PBS), medium squares (Poly(I:C)), or light triangles (IAV) in blue colors and female (♀) offspring in red colors. The statistical significance was calculated by two-tailed ANOVA (*p < 0.05, **p < 0.01, ***p < .001). PBS-treated groups were used as a reference in all statistical analyses. Source data are provided as a Source Data file.