Fig. 1: DL4-μbeads activate Notch signaling and initiate the T cell program in HSPCs.
From: DL4-μbeads induce T cell lineage differentiation from stem cells in a stromal cell-free system

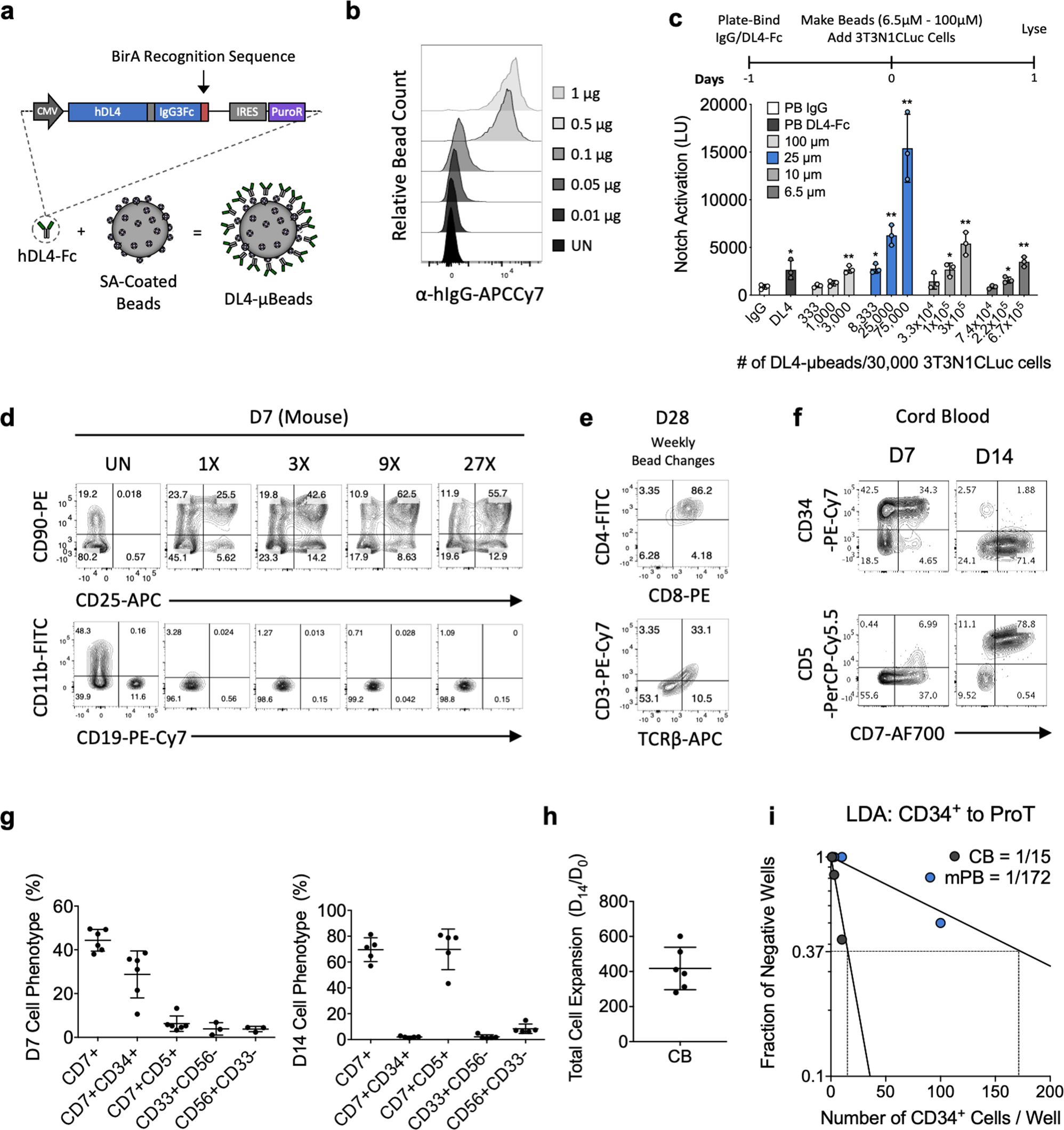
a Depiction of DL4-Fc fusion construct showing its components of the extracellular domain of human DL4, the Fc region of human IgG3 (IgG3Fc) and a BirA recognition sequence (AviTag) at its C-terminus. b Quantification of saturation of beads by DL4-Fc. DL4-µbeads were prepared by conjugating increasing amounts of DL4-Fc (0.01 μg to 1 μg) to 2 × 105 SA-coated μbeads and stained with anti-human IgG-APCCy7. c Evaluation of the effect of bead size on Notch activation. 3 ×104 3T3-N1Cluc cells were incubated on plates pretreated with hIgG as negative control or with DL4-Fc at 10 μg/mL. The number of beads in each condition presented in aggregate, the same surface area and therefore, the same total number of DL4-Fc molecules. 24 h after plating, the cells were lysed and analyzed for luciferase activity (n = 3). d, Analysis of the ability of DL4-µbeads to support T cell development. Mouse fetal liver derived HSPCs were incubated for 7 days with unconjugated µbeads or DL4-µbeads in serum-free media containing SCF, IL-7 and Flt3-L. Co-cultures were harvested and analyzed for the presence of CD25, CD90, CD19 and CD11b using flow cytometry. e D28 cultures of DL4-µbeads and mouse LSKs were analyzed for the presence of late T cell markers (CD4, CD8, CD3 and TCRαβ). f Representative flow cytometry plots of human cord blood-derived CD34+ cells cultured for 7 and 14 days with DL4-µbeads in serum-free media supplemented with SCF, IL-7 and Flt3-L. Cells were harvested and analyzed for the surface expression of CD34, CD5, and CD7 using flow cytometry. g Frequencies of the indicated proT-cell phenotypes after 7 days or 14 days, for the markers shown in (f) as well CD33 and CD56 (not shown) (n = 6). h Total cell expansion on D14, normalized to input day 0 CD34+ CB-derived CD34+ after culture with DL4-µbeads (n = 6). i MACS-enriched CB- and mPB-CD34+ cells were placed in limited numbers in wells of a 96-well plate containing DL4-µbeads and cultured for 14 days before harvesting for flow cytometry. Individual wells were scored for the presence of T cell progenitors based on CD45+ CD7+ CD56−. Statistical analysis was performed via the method of maximum likelihood applied to the Poisson model, and shown in Supplementary Table 1. Data represent means ± s.d. of n independent experiments. SA = streptavidin. PB = plate-bound. UN = unconjugated. (P > 0.05); *P < 0.05; **P < 0.01 (two-tailed unpaired t-test).