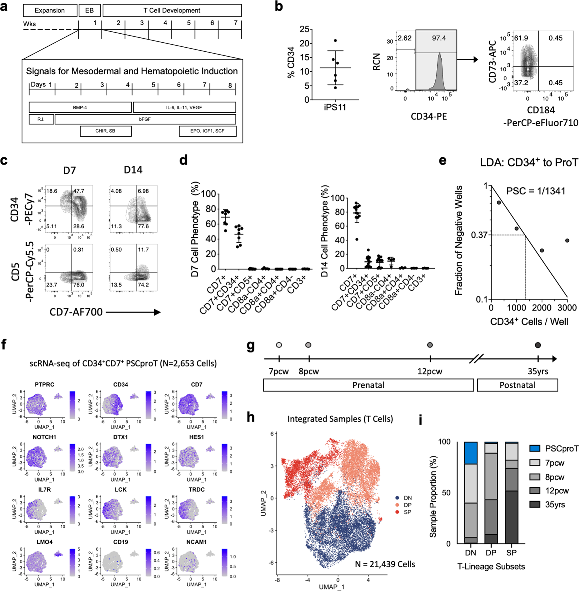
Fig. 3: T cell development from human pluripotent stem cells using DL4-μbeads.
From: DL4-μbeads induce T cell lineage differentiation from stem cells in a stromal cell-free system

a Differentiation scheme used for hematopoietic induction and T cell development of human PSCs. EBs were generated from IPS11 cells during the first 24 h of culture and differentiated in chemically defined media with an optimized, stage-specific combination of BMP-4, bFGF, and VEGF together with hematopoietic cytokines as indicated. b Proportion of CD34+ cells at D8 harvest before CD34+ MACS-enrichment. Surface expression of CD184 and CD73 on CD34+ -gated cells post CD34+ MACS-enrichment (n = 6). c Representative flow cytometry plots of human iPSC-derived CD34+ cells cultured for 7 and 14 days with DL4-µbeads in serum-free media. Cells were harvested and analyzed for the surface expression of CD34, CD5, and CD7 using flow cytometry. d Frequencies of the indicated proT-cell phenotypes after 7 days or 14 days, for the markers shown in c as well CD3, CD4 and CD8 (not shown) (n = 6). e Limiting dilution assay of iPSC- CD34+ cells. MACS-enriched iPSC-CD34+ cells were placed in limited numbers in wells of a 96-well plate containing DL4-µbeads and cultured for 14 days before harvesting for flow cytometric analysis. Individual wells were scored for the presence of T-lineage cells based on CD45+ CD7+ CD56−. Statistical analysis was performed via the method of maximum likelihood applied to the Poisson model, and shown in Supplementary Table 1. f Single-cell RNA sequencing of 2,653 D7 iPSC-proT cells (GSE169279). UMAP visualization of the expression of genes from iPSC-proT sequencing data associated with early T cell development, Notch activation and alternative lineages. g Summary of the gestational age of human thymus single-cell RNA sequencing data retrieved from public repository (ArrayExpress: E-MTAB-8581). h UMAP visualization of integrated and batch-corrected sequencing data from PSC-proT and primary human thymocytes. Cell types are colored and annotated (DN = double-negative T cells; DP = double-positive T cells; SP = single-positive T cells). i Proportion of each sample within each T-lineage subset. Data represent means ± s.d. of n independent experiments.