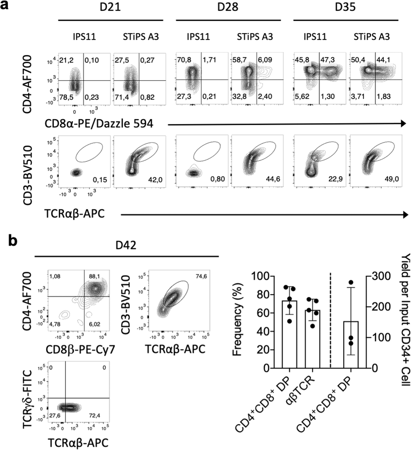
Fig. 4: Generation of PSC-derived CD3+αβ T cells.
From: DL4-μbeads induce T cell lineage differentiation from stem cells in a stromal cell-free system

a Representative flow cytometry plots of human IPS11- and STIPS.A3-derived CD34+ cells cultured for up to 35 days with DL4-µbeads. Cells were harvested, counted and analyzed by flow cytometry for the surface expression of CD4, CD8, TCRαβ and CD3, as indicated. b D42 IPS11-derived T-lineage cells were harvested and stained for the expression of CD4, CD8β, TCRαβ, TCRγδ and CD3, as indicated. Frequency of CD4+ CD8+ DP cells and αβΤCR-expressing cells are plotted, and total cell expansion was normalized to input day 0 PSC-derived CD34+ cells after culture with DL4-µbeads for 42 days (n = 3). Data represent means ± s.d. of n independent experiments. All data gated on DAPI−CD45+ cells. IPS11 = iPSC line derived from fibroblasts; STiPS A3 = iPSC line derived from T cells.