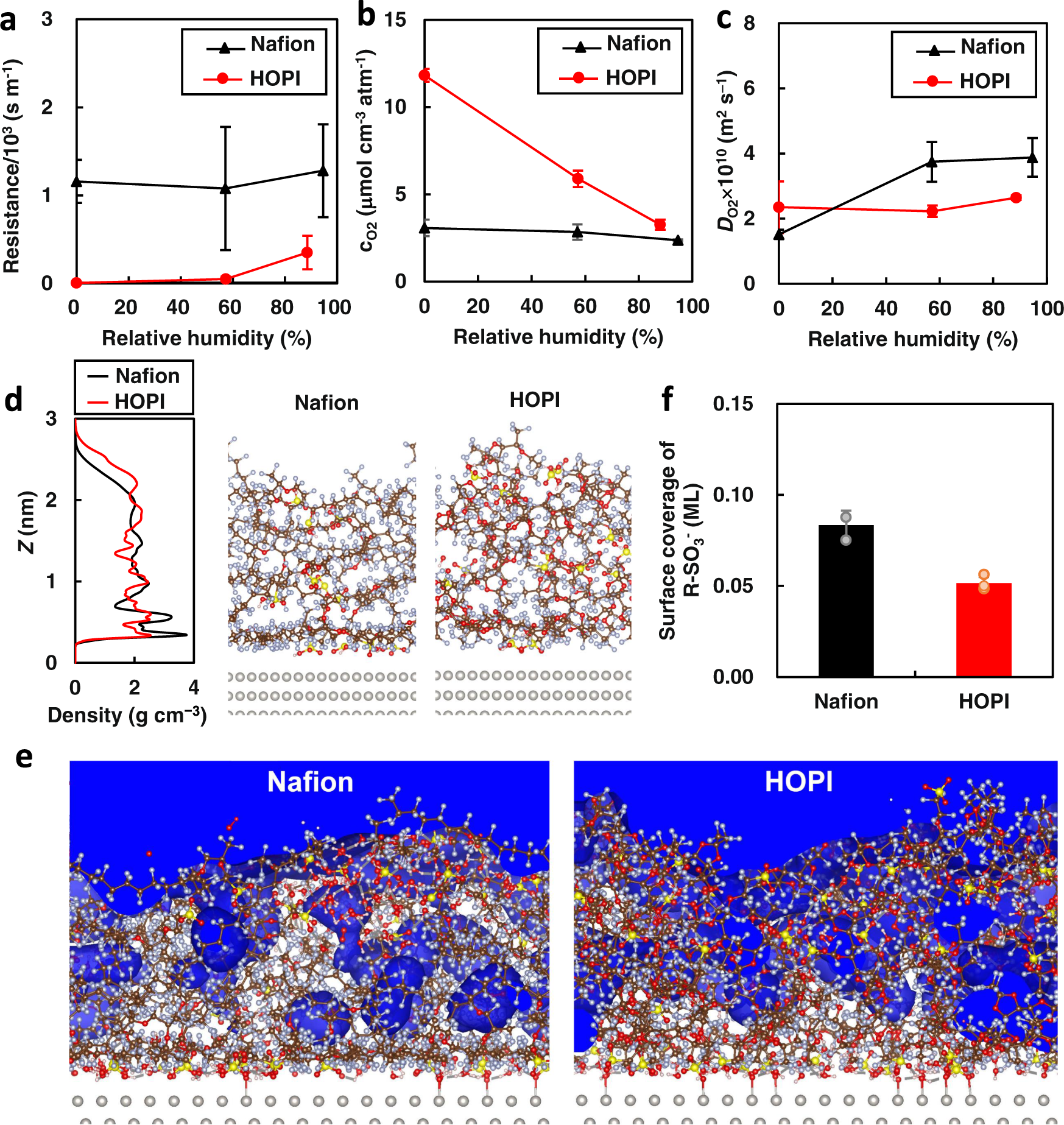
Fig. 5: Bulk and interfacial properties predicted by MD simulations.
From: The role of oxygen-permeable ionomer for polymer electrolyte fuel cells

a–c Simulated oxygen permeation resistance (a), oxygen solubility (b), and oxygen diffusion coefficient (c) in Nafion (black) and HOPI (red). d Density distributions of the ionomer thin films and snapshots of the interfacial structures at RH = 0% (λ = 0). e 3-dimensional oxygen distributions at RH ≈ 60%. The region with O2 concentration higher than 7 μmol cm−3 atm−1 is shown in blue. f Surface coverage of sulfonate anions in the ionomers determined from the MD simulations (RH ≈ 60%, λ = 6). The surface coverage was determined from the average number of sulfur atoms present at 0–4.5 Å from the Pt surface. In all figures, error bars indicate the root means square differences of two to three MD runs started from different initial structures (see details in the “Methods”). White, red, brown, light blue, yellow, and gray spheres in the molecular structures made by the VESTA software60 indicate H, O, C, F, S, and Pt atoms, respectively.