Fig. 6: Surface markers and accumulation of CD11b+ cDC2 subpopulations.
From: CD11b+ lung dendritic cells at different stages of maturation induce Th17 or Th2 differentiation

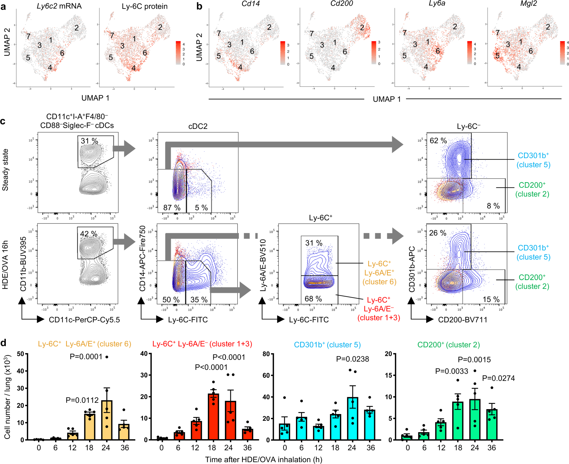
a UMAP plots showing Ly6c2 gene expression and Ly-6C surface protein display, as identified by Seurat analysis of scRNA-Seq data. Expression levels are indicated by color differences. b UMAP plots showing unique expression of genes encoding cell surface proteins in various cDC2 clusters. c Flow cytometric gating strategy to resolve cDC2 (CD14lo cDCs) into four subpopulations: clusters 1 + 3 (Ly-6C+Ly-6A/E–), cluster 2 (Ly-6C–CD200+), cluster 5 (Ly-6C–CD301b+), and cluster 6 (Ly-6C+Ly-6A/E+) at steady state and 16 h after HDE/OVA inhalation. Additional gating information is shown in Supplementary Fig. 11a. Blue and orange contour plots show cells stained with specific Abs and isotype controls, respectively. d Time course for the number of DC2 clusters in the lung, as determined by flow cytometric analysis at steady state and at various time points following HDE/OVA inhalation. The gating strategy is shown in Supplementary Fig. 11b. Data were analyzed by ordinary one-way ANOVA with Sidak’s multiple comparison test (n = 5). Data are presented as mean ± SEM. Statistical significance of each time point against steady state is shown. Source data are provided as a Source Data file.