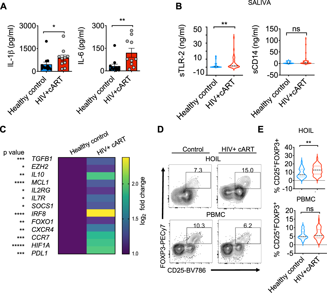
Fig. 2: Inflammatory cytokines, s-TLR2, and CD4+CD25+FOXP3+ cells are enriched in gingival mucosa of HIV+ patients on therapy.

A Cells from gingival mucosa were re-stimulated with PMA/Ionomycin for 4 h and supernatants were collected for ELISA analyses of IL-1β (left) and IL-6 (right) (Control, n = 13; HIV+ cART, n = 10; *P = 0.02; one-tailed; Mann–Whitney test). B ELISA quantification of s-TLR2 (left) and s-CD14 (right) levels in saliva (Control, n = 32; HIV+ cART, n = 46; **P = 0.007; two-tailed; Mann–Whitney test). C Transcriptome profiling was performed as in Fig. 1. Heatmaps of genes encoding literature-curated Treg signature proteins differentially regulated in gingival mucosa. Flow cytometric analyses of CD45+CD3+CD4+ gated HOIL cells for CD25+FOXP3+ cell proportions, showing representative contour plots (D), and statistical analysis of Treg proportions (E) in HOILs (above) and PBMCs (below) (Control, n = 31; HIV+ cART, n = 44). Mean value ± SEM are plotted. (**P = 0.0094; two-tailed; Mann–Whitney test). Source data are provided as a Source data file.