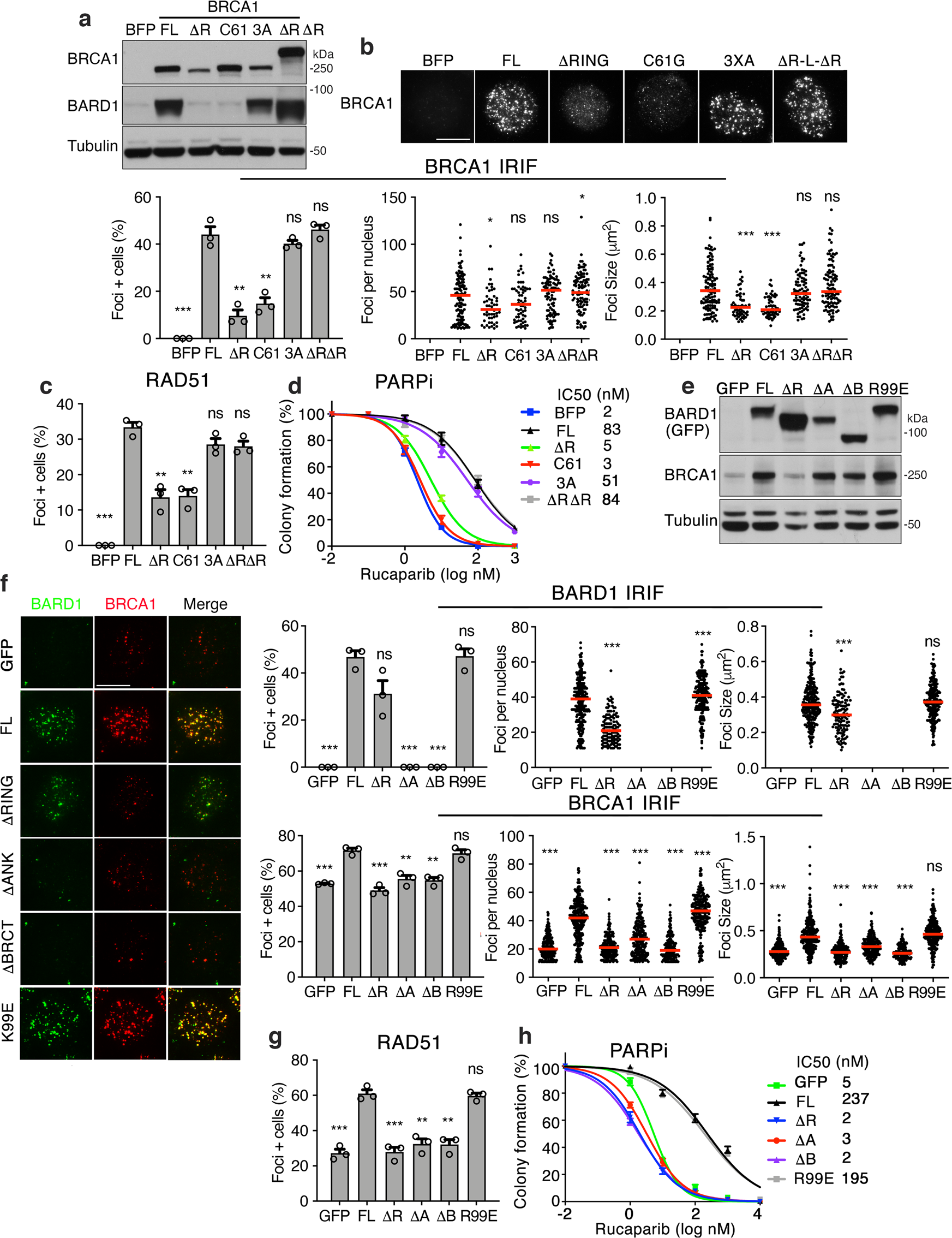
Fig. 3: BARD1 ANK and BRCT domains promote BRCA1 foci formation.
From: RNF168-mediated localization of BARD1 recruits the BRCA1-PALB2 complex to DNA damage

a MDA-MB-436 cells expressing BFP, BRCA1-full-length (FL), BRCA1-ΔRING (ΔR), BRCA1-C61G (C61), BRCA1-I26A+L63 A+K65A (3A), BRCA1-ΔRING-L- BARD1-ΔRING (ΔRΔR) were assessed for BRCA1 and BARD1 expression by western blotting. b Cells from (a) were assessed for BRCA1 foci 8 h post IR by immunofluorescence. Above; representative images (scale bar, 10 μm). Left; mean and S.E.M. percentage foci positive cells; middle, foci positive cells were assessed for the number of foci present in a single nucleus, red line: median value; right, foci positive cells were assessed for the mean size of foci present per nuclei, n = 3 biological replicates. Foci positive cells were determined to be those with ≥10 foci/nuclei. ***p < 0.001, **p < 0.01, *p < 0.05, ns not significant (percentage positive cells: unpaired, two-tailed t-tests size; number and size per nucleus: nonparametric Mann–Whitney tests). See Source data for additional information. c Cells from (a) were assessed for RAD51 foci 8 h post IR by immunofluorescence. See Supplementary Fig. 3c for representative images. Mean and S.E M. percentage (≥5) foci positive cells, n = 3 biological replicates. ***p < 0.001, **p < 0.01, ns not significant compared to FL (unpaired, two-tailed t-tests). d Cells from (a) were incubated with increasing concentrations of rucaparib for 2 weeks and colony formation assessed. Mean and S.E.M. colony formation as well as mean IC50 values, n = 4 biological replicates. e MCF7 BARD1−/− cells expressing GFP control, GFP-BARD1-full-length (FL), GFP-BARD1-ΔRING (ΔR), GFP-BARD1-ΔANK (ΔA), GFP-BARD1-ΔBRCT (ΔB), and GFP-BARD1-R99E (R99E) were assessed for GFP and BRCA1 expression by western blotting. f Cells from (e) were assessed for BARD1 and BRCA1 foci 8 h post IR by immunofluorescence. Left; representative foci (scale bar, 10 μm). Right; foci analyses as described in (b). g Cells from (e) were assessed for RAD51 foci as described in (c). See Supplementary Fig. 3h for representative images. h Cells from (e) were incubated with increasing concentrations of rucaparib for 2 weeks and colony formation assessed. Mean and S.E.M. colony formation as well as mean IC50 values, n = 3 biological replicates.