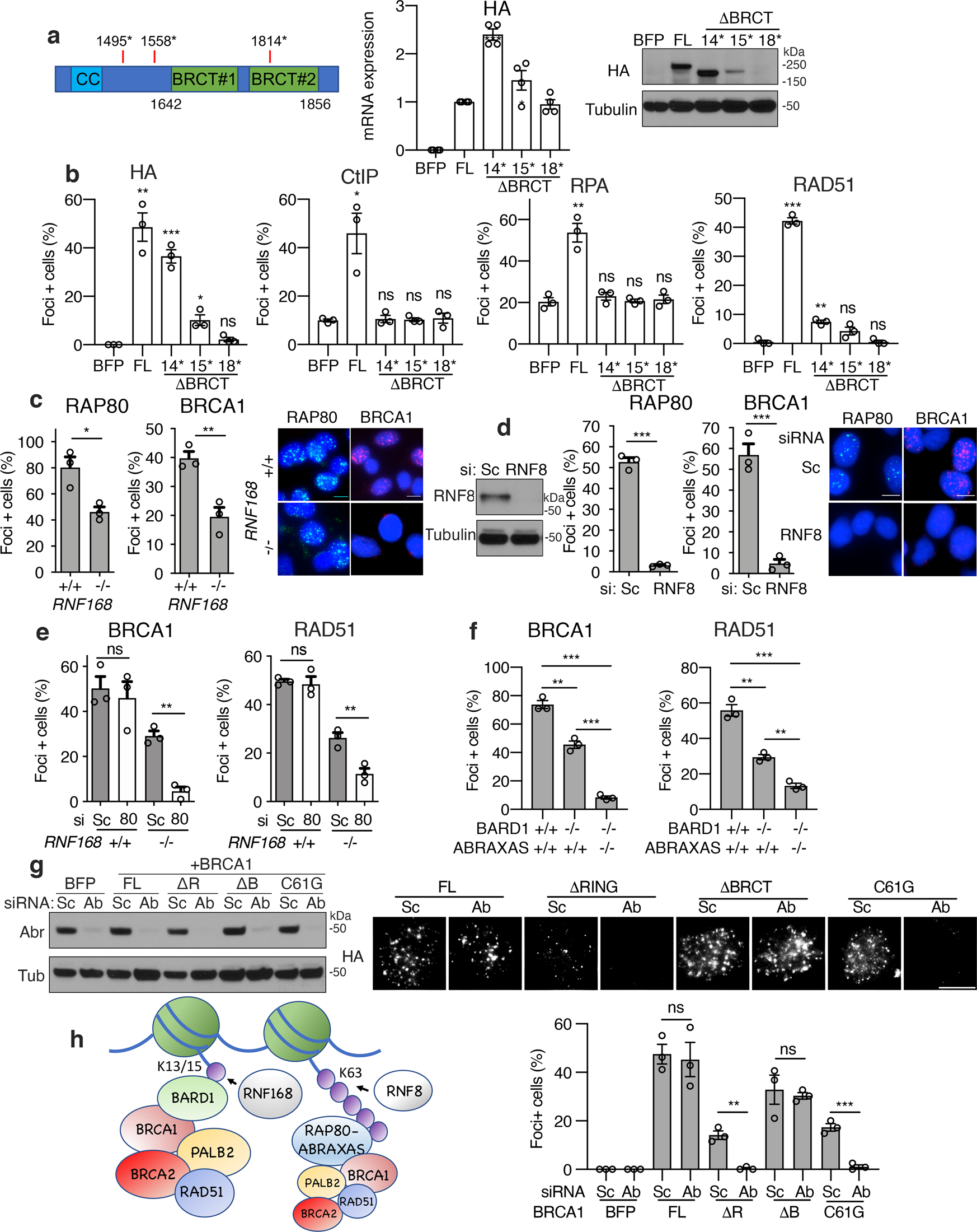
Fig. 5: BRCA1 BRCT-ABRAXAS-RAP80 axis is a backup pathway.
From: RNF168-mediated localization of BARD1 recruits the BRCA1-PALB2 complex to DNA damage

a Left; cartoon showing BRCA1 BRCT region with aa numbers indicated and positions of stop codon mutations tested. Middle; BRCA1 null MDA-MB-436 cells expressing BFP control, HA-BRCA1-full-length (FL), HA-BRCA1-1495stop (*), HA-BRCA1-1558*, and HA-BRCA1-1814* were assessed for HA mRNA and divided by a house-keeping gene expression by qRT-PCR, followed by normalization to HA-BRCA1-FL. Mean and S.E.M are shown for n = 4 technical replicates. Right; cells were assessed for HA protein levels by western blotting. b Cells from (a) were assessed for HA (≥10), CtIP (≥10), RPA32 (≥10), and RAD51 (≥5) IRIF, with the indicated number of foci per nuclei counted as positive and shown as mean and S.E.M. for n = 3 biological replicates. ***p < 0.001, **p < 0.01, *p < 0.05, ns not significant compared to BFP (unpaired, two-tailed t-tests). See Supplementary Fig. 5d for representative images. c MDA-MB-231 RNF168 +/+ and RNF168−/− cells were examined for RAP80 (≥10) and BRCA1 (≥10) IRIF-positive cells, inset representative images, n = 3 biological replicates. ***p < 0.001, **p < 0.01, *p < 0.05, ns not significant (unpaired, two-tailed t-tests). d MDA-MB-231 RNF168+/+ cells were examined for RAP80 (≥10) and BRCA1 (≥10) IRIF-positive cells after Sc or RNF8 siRNA and analyzed as described in (c), inset representative images, n = 3 biological replicates. e Cells from (c) were subject to scrambled (Sc) or RAP80 (80) siRNA treatment and assessed for BRCA1 (≥10) and RAD51 (≥5) IRIF-positive nuclei and analyzed as described in (c), n = 3 biological replicates. See Supplementary Fig. 5e for representative images and RAP80 Western blot. f MCF7 WT, BARD1−/−, and BARD1−/−, ABRAXAS−/− DKO cells were examined for BRCA1 and RAD51 IRIF positive cells and analyzed as described in (c), n = 3 biological replicates. See Supplementary Fig. 5f for representative images. g MDA-MB-436 cells expressing BFP, BRCA1-full-length (FL), BRCA1-ΔRING (ΔR), BRCA1-ΔBRCT (ΔB), or BRCA1-C61G (C61), were subject to Sc or ABRAXAS siRNA and assessed for BRCA1 foci formation. Mean and S.E.M. percentage foci positive cells from three biological replicates are shown. ***p < 0.001, **p < 0.01, *p < 0.05, ns not significant (unpaired, two-tailed t-tests). h Model for mechanisms of RNF168-mediated BRCA1-P complex recruitment to DSBs. BARD1 BUDR binding to mUb-H2A represents the dominant recruitment pathway, with RAP80-ABRAXAS contributing to a backup pathway.