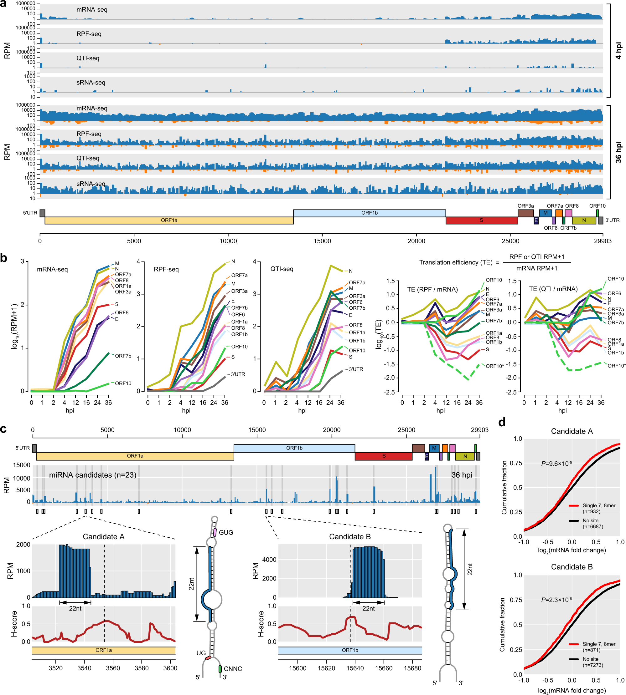
Fig. 2: Temporal landscape of the SARS-CoV-2 translatome and transcriptome.
From: A high-resolution temporal atlas of the SARS-CoV-2 translatome and transcriptome

a Coverage of mRNA-seq, RPF-seq, QTI-seq, and sRNA-seq reads across the SARS-CoV-2 genome in early phase (4 hours post infection (hpi), top) and late phase (36 hpi, bottom) after viral infection (multiplicity of infection = 10). The y-axis represents the number of reads per million mapped reads (RPM) on a log10 scale, and blue and orange bars indicate the number of reads mapped to positive and negative strands of the genome, respectively. b Expression level changes of SARS-CoV-2 ORFs over 0–36 hpi in the transcriptome (mRNA-seq, left) and translatome (RPF-seq and QTI-seq, middle) levels and translation efficiency (right). Expression levels of each ORF were measured as RPM for each time point (see “Methods”) and displayed as log10(RPM + 1). Translation efficiency was calculated by dividing the translation level by the mRNA level for each ORF. ORF 10* indicates the translation efficiency of ORF 10 as the RPF expression level divided by mRNA expression level of N sgRNA (see “Methods”). c Two examples of potential miRNA candidates detected on the SARS-CoV-2 genome. sRNA-seq reads mapped on the SARS-CoV-2 genome are displayed as blue bars and the corresponding H-scores, which summarize the folding degree of the RNA hairpin structure centered on the nucleotide position (see “Methods”), are depicted as a red line below. Predicted RNA secondary structures of the two miRNA candidates are also illustrated where predicted mature miRNAs are shown in blue and known determinants for miRNA processing are indicated. d Repression of human mRNAs targeted by SARS-CoV-2 miRNA candidates identified in c. Expression fold changes of each mRNA after viral infection were measured by mRNA-seq for Calu-3 cells at 36 hpi. Human mRNAs containing a single 7, 8mer target site of the identified candidates in their 3′UTRs were selected (see “Methods). Cumulative distribution of log2(mRNA fold change) of the target mRNAs was plotted (red) and compared with that of nontargets (“no site,” black) by two-sided Wilcoxon’s rank-sum test.