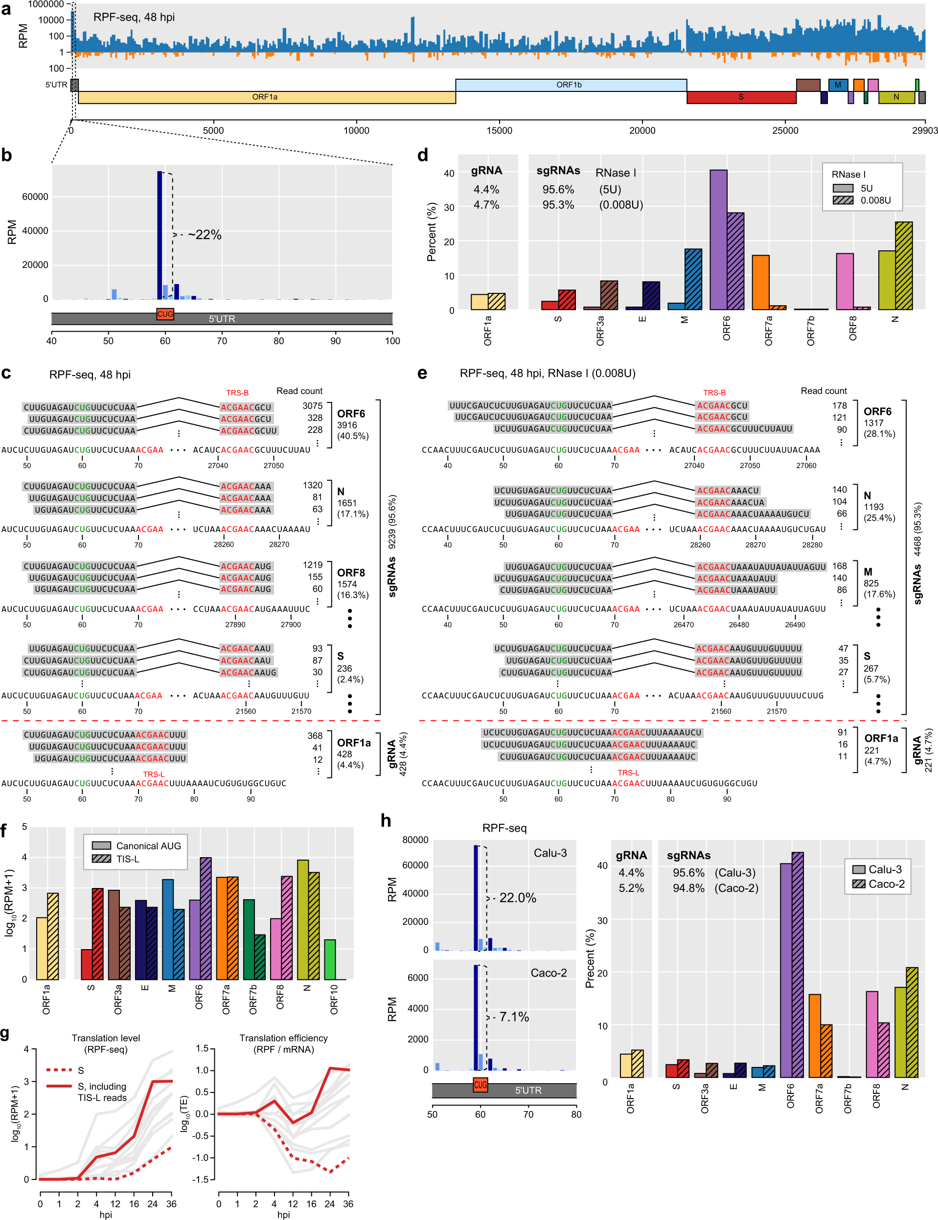
Fig. 3: Extensive translation initiation by the translation initiation site located in the leader (TIS-L) for both gRNA and sgRNAs.
From: A high-resolution temporal atlas of the SARS-CoV-2 translatome and transcriptome

a Coverage of RPF-seq reads across the SARS-CoV-2 genome at 48 hours post infection (hpi) (multiplicity of infection = 0.1). Otherwise as in Fig. 2a. b Enrichment of RPF-seq reads at the TIS-L, which is a CUG codon located at 59th nt position in the leader sequence. The 13th position (12-nt offset from the 5′ end) of the reads, indicating the ribosome P-site position, was counted and calculated as the number of reads per million mapped reads (RPM). Open reading frames are depicted as three different colored bars with the dark blue bars indicating in frame with TIS-L and the others out of frames. c RPF-seq reads mapped to TIS-L categorized by whether their 3′ ends are mapped to the sgRNAs or the gRNA. For 48 hpi, a subset of RPF-seq reads around the TIS-L that were long enough to be uniquely mapped to the SARS-CoV-2 genome was collected (see “Methods”). The alignments of those uniquely mapped reads to the gRNA or sgRNAs are displayed and the corresponding read counts with the relative fraction of reads mapped to each ORF are shown in parentheses. d The relative fraction of TIS-L reads uniquely mapped to each ORF was compared between RPF-seq reads with high (5U, c) and low (0.008U, e) RNase I concentration (right). e An independent dataset of RPF-seq reads of TIS-L with reduced RNase I concentration (0.008U) at 48 hpi in Calu-3 cells, which consists of longer RPF-seq reads, were collected to obtain a larger number of reads uniquely mapped to TIS-L. Otherwise as in c. f For each ORF, level of translation initiation at TIS-L is compared with that at the annotated translation initiation site using RPF-seq dataset at 36 hpi. Otherwise as in d. g Using RPF-seq datasets, RPF expression level (left) and translation efficiency (right) of ORF S initiated from annotated ORF start codon (red dashed line) alone were measured and compared with those estimated by the number of RPF-seq reads from both annotated ORF start codon and TIS-L (see “Methods”) (red, solid line). Translation levels or translation efficiencies of other ORFs are depicted with gray lines. Otherwise as in Fig. 2b. h Enrichment of RPF-seq reads at the TIS-L for Calu-3 and Caco-2 cell lines at 48 hpi (left). The relative fractions of TIS-L reads mapped to each of gRNA and sgRNAs are compared between Calu-3 and Caco-2 (right). Otherwise as in b and d.