Fig. 4: Translation initiation site located in the leader (TIS-L) functions as a global regulator of the SARS-CoV-2 translatome.
From: A high-resolution temporal atlas of the SARS-CoV-2 translatome and transcriptome

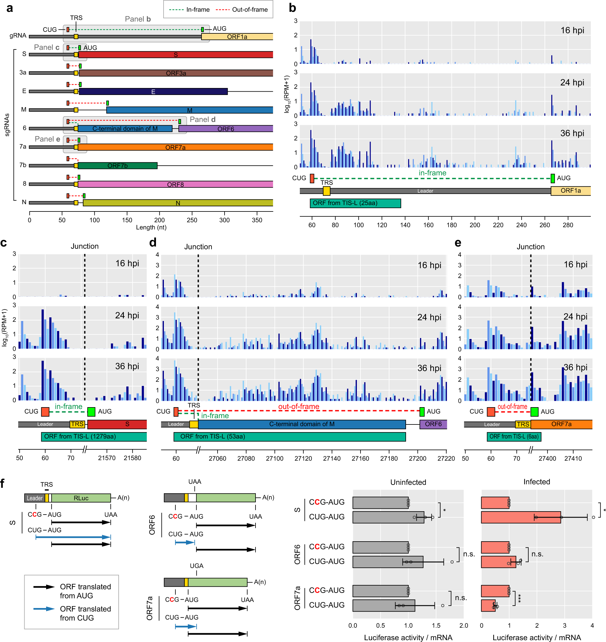
a Overview on the position of TIS-L in relation to ORF start codons of SARS-CoV-2 gRNA and sgRNAs. For each of gRNA and sgRNAs, positions of TIS-L (orange), transcription regulatory sequence (TRS, yellow), and start codon of ORFs (green) were displayed. The reading frame of each TIS-L-initiating hypothetical ORF was shown as a green (in frame) or red (out of frame) dashed line compared to the reading frame of the annotated ORF. RPF-seq reads mapped on TIS-L compared to those of the annotated ORFs 1a (b), S (c), 6 (d), and 7a (e), measured at 16, 24, and 36 hpi with their nucleotide sequence, annotation of each ORF, TRS, TIS-L, and a predicted ORF initiated from TIS-L shown below. For reading frames, the dark blue and the other blue bars indicate RPF-seq reads that are in frame and out of frame with the annotated ORF, respectively. The x-axis represents SARS-CoV-2 genomic position, and the y-axis represents log10(RPM + 1). The dashed lines indicate junction positions of each sgRNA. The ORFs that starts from CUG or TIS-L are depicted with its calculated protein sizes. Whether the CUG-derived hypothetical ORFs are in frame or out of frame with respect to the annotated downstream ORFs is also shown for each viral ORF. RPF-seq and QTI-seq reads mapped on the other ORFs are shown in Supplementary Figs. 7 and 8. f Experimental validation of TIS-L functions. A schematic diagram of RLuc reporters are displayed with the mutated sequences shown in red, designed to disrupt TIS-L-initiated uORF. Calu-3 transiently transfected with a RLuc reporter and a plasmid expressing FLuc mRNA were either infected or uninfected with SARS-CoV-2 and the relative RLuc activities were measured. RLuc and FLuc activities were normalized to RLuc and FLuc mRNAs, respectively (two-tailed, equal-sample variance Student’s t tests, *P < 0.05, **P < 0.01, ***P < 0.001). The mean values ± s.d. are displayed (n = 3 biologically independent experiments). P values are provided in Source Data.