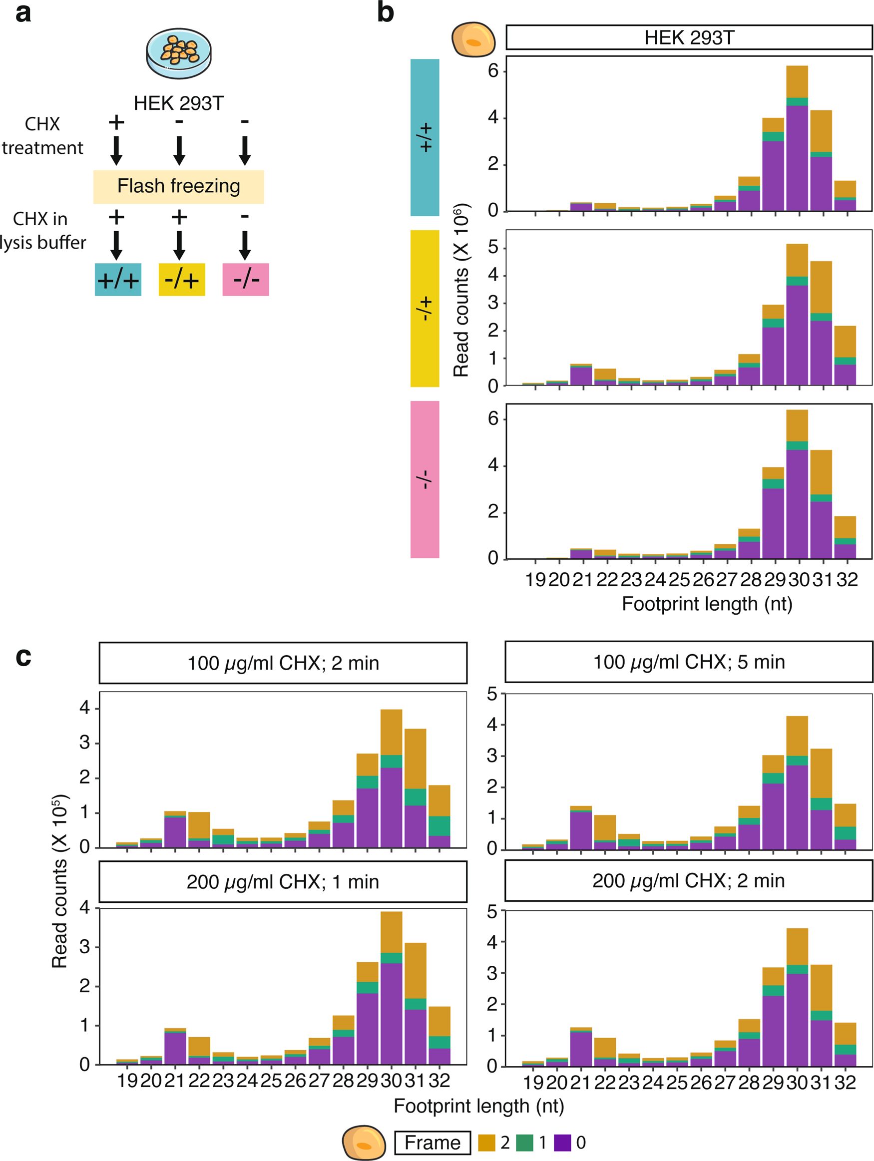
Fig. 1: Cycloheximide (CHX) does not affect ribosome footprint length distribution in HEK 293T cells.

a Schematic overview of the harvesting and CHX-treatment conditions used for HEK 293T cells. CHX treatment conditions in this and all figures are indicated by color: +/+, green; −/+, yellow; −/−, pink. b Representative histograms showing the influence of CHX on footprint length and reading-frame distribution in HEK 293T libraries. The reading frame in all figures is indicated by color: 0, purple; 1, green; 2, yellow. c Same as b for HEK 293T cells treated with different CHX concentrations and incubation period. Footprints were excised between 18 and 32 nt.