Fig. 4: The 3RE mutation reduces cellular PD-L1 protein levels.
From: PD-L1 degradation is regulated by electrostatic membrane association of its cytoplasmic domain

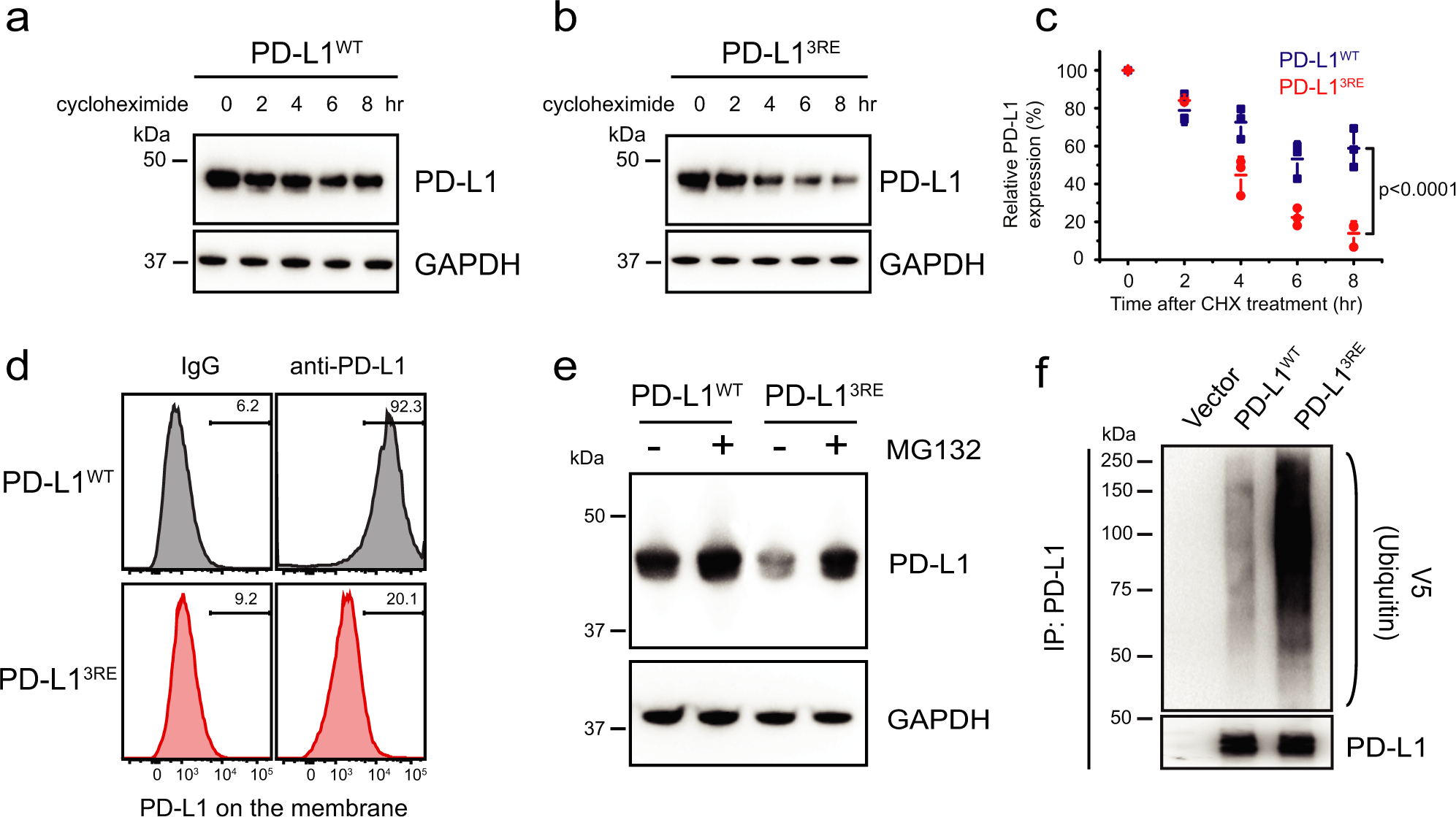
a–c Cellular levels of PD-L1WT or PD-L13RE mutant. HEK293T cells expressing exogenous PD-L1WT or PD-L13RE mutant were treated with 20 μM cycloheximide (CHX) for 2, 4, 6, or 8 h. The PD-L1 level was analyzed by western blot (a, b). The intensities of the PD-L1 protein bands on the blots were quantified by ImageJ analysis, and the statistical data shown in (c) are the mean ± SD (n = 3 independent experiments). P values by two-sided Student’s t-test were indicated. d Surface level of PD-L1WT or PD-L13RE mutant in HEK293T cells determined by flow-cytometric analysis. e Cellular level of PD-L1WT or PD-L13RE mutant in HEK293T cells treated with 10 μM of the proteasome inhibitor MG132 for 4 h (+ MG132) or not (- MG132) determined by western blot. f Ubiquitination of PD-L1WT or PD-L13RE mutant in HEK293T cells examined by V5 immunoblotting after IP with PD-L1 antibody, along with the control cells that did not express these proteins (vector). All data shown above are representative of three independent experiments. Source data are provided as a Source Data file.