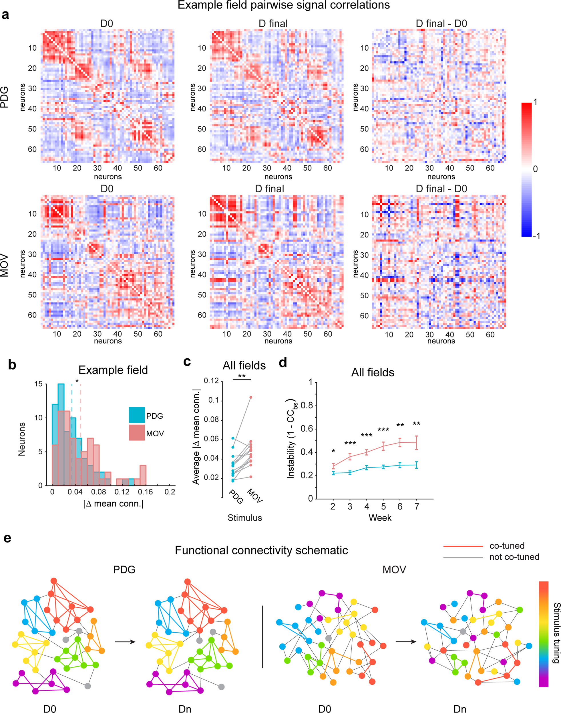
Fig. 6: Between-neuron signal correlation stability is stimulus-dependent.
From: Stimulus-dependent representational drift in primary visual cortex

a Pairwise signal correlations on session 1 (left), final session (middle), and their difference (right) for one example field. Neurons are sorted by the time of peak response on D0 for each stimulus. Data are shown for all neurons responsive to both stimuli. b Distributions of the single-neuron average change in signal correlations between first and final sessions for example field in A. Dotted lines are means for each stimulus (n = 66 neurons, Z = 2.3, p = 0.02, two-sided Wilcoxon rank-sum test; *p < 0.05). c Field-average changes in signal correlation between first and final sessions. Data shown for all fields. (n = 13 imaging fields; t12 = 3.8, p = 0.003, two-tailed paired-sample t-test; **p < 0.01). d Average instability of signal correlation matrices with respect to the first session over time (1 − CCBS; where CCBS is the 2D cross-correlation between signal correlation matrices). Data shown for all fields. Error bars are ± sem; significance markers indicate comparison of PDG and MOV values on the given session (n = 13, 12, 12, 13, 11, 9 imaging fields for sessions 2–7 respectively; t12 = 2.2, p = 0.04, t11 = 5.8, p = 1.2 × 10−4, t11 = 6.9, p = 2.4 × 10−5, t12 = 5.0, p = 3.1 × 10−4, t10 = 4.5, p = 0.001, t8 = 3.4, p = 0.009, for sessions 2–7 respectively, two-tailed paired-sample t-test; *p < 0.05, **p < 0.01, ***p < 0.001). e Schematic depicting the relationship between stimulus tuning stability and shifts in functional connectivity over time.