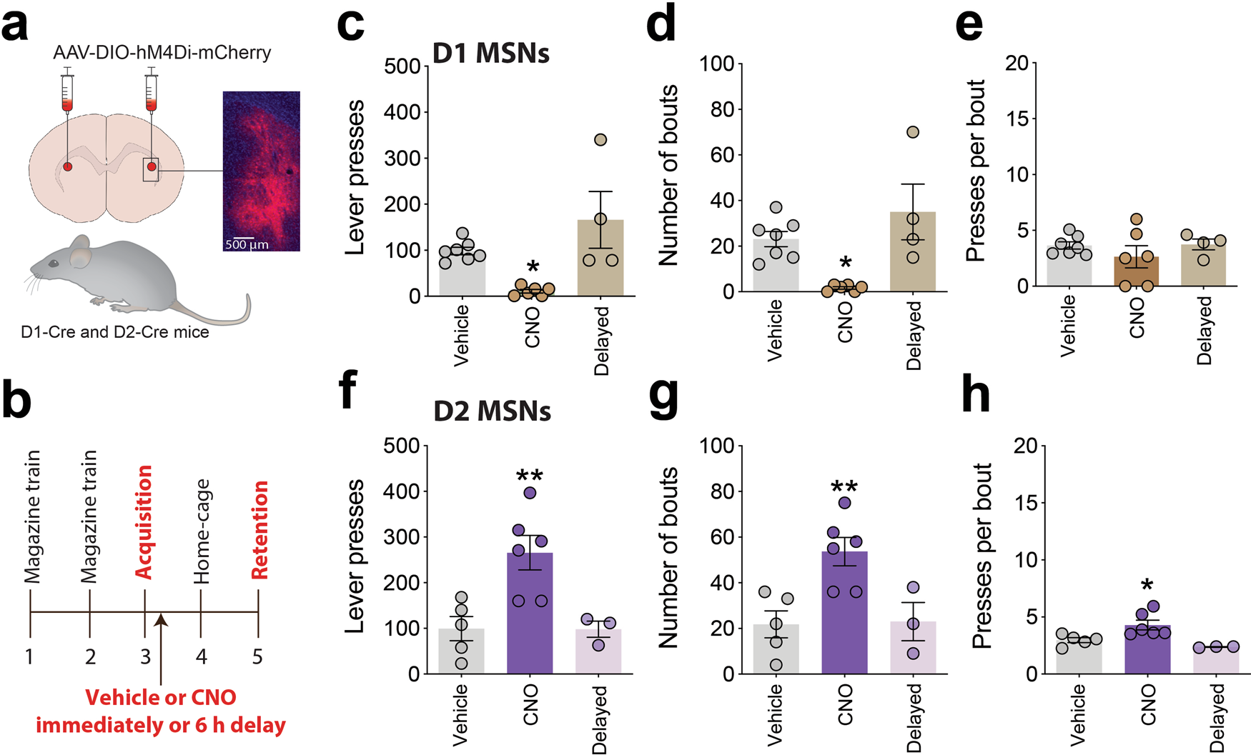
Fig. 5: D1-MSNs in aDLS consolidate new learning and D2-MSNs oppose this process.

a Graphical representation of inhibitory Cre-dependent DIO-hM4Di-mCherry DREADD virus delivered to aDLS of D1-Cre and D2-Cre mice, and representative mCherry image from aDLS of virus-injected mouse. b Graphical representation of experimental design. c Mean (±s.e.m.) number of lever presses in D1-mice injected with vehicle (n = 7 mice), CNO soon after new learning (n = 6 mice), or CNO 6 h after new learning (n = 4 mice); F(2, 14) = 8.609, p = 0.0036, One-way ANOVA; *P = 0.0469 compared with vehicle-treated mice, post-hoc test. d Mean (±s.e.m.) number of bouts of lever presses; F(2, 14) = 9.104, p = 0.0029; *P = 0.0226 compared with vehicle-treated mice, post-hoc test. e Mean (±s.e.m.) number of lever presses per bout; F(2, 14) = 0.8103, p = 0.4645. f Mean (±s.e.m.) number of lever presses in D2-mice injected with vehicle (n = 5 mice), CNO soon after new learning (n = 6 mice), or CNO 6 h after new learning (n = 3 mice); F(2, 11) = 8.944, p = 0.0049, One-way ANOVA; **P = 0.0081 compared with vehicle-treated mice, post-hoc test. g Mean (±s.e.m.) number of bouts of lever presses; F(2, 11) = 8.112, p = 0.0068, One-way ANOVA; *P = 0.0099 compared with vehicle-treated mice, post-hoc test. h Mean (±s.e.m.) number of lever presses per bout (±s.e.m.); F(2, 11) = 7.860, p = 0.0076, One-way ANOVA; *P = 0.0354 compared with vehicle-treated mice, post-hoc test.