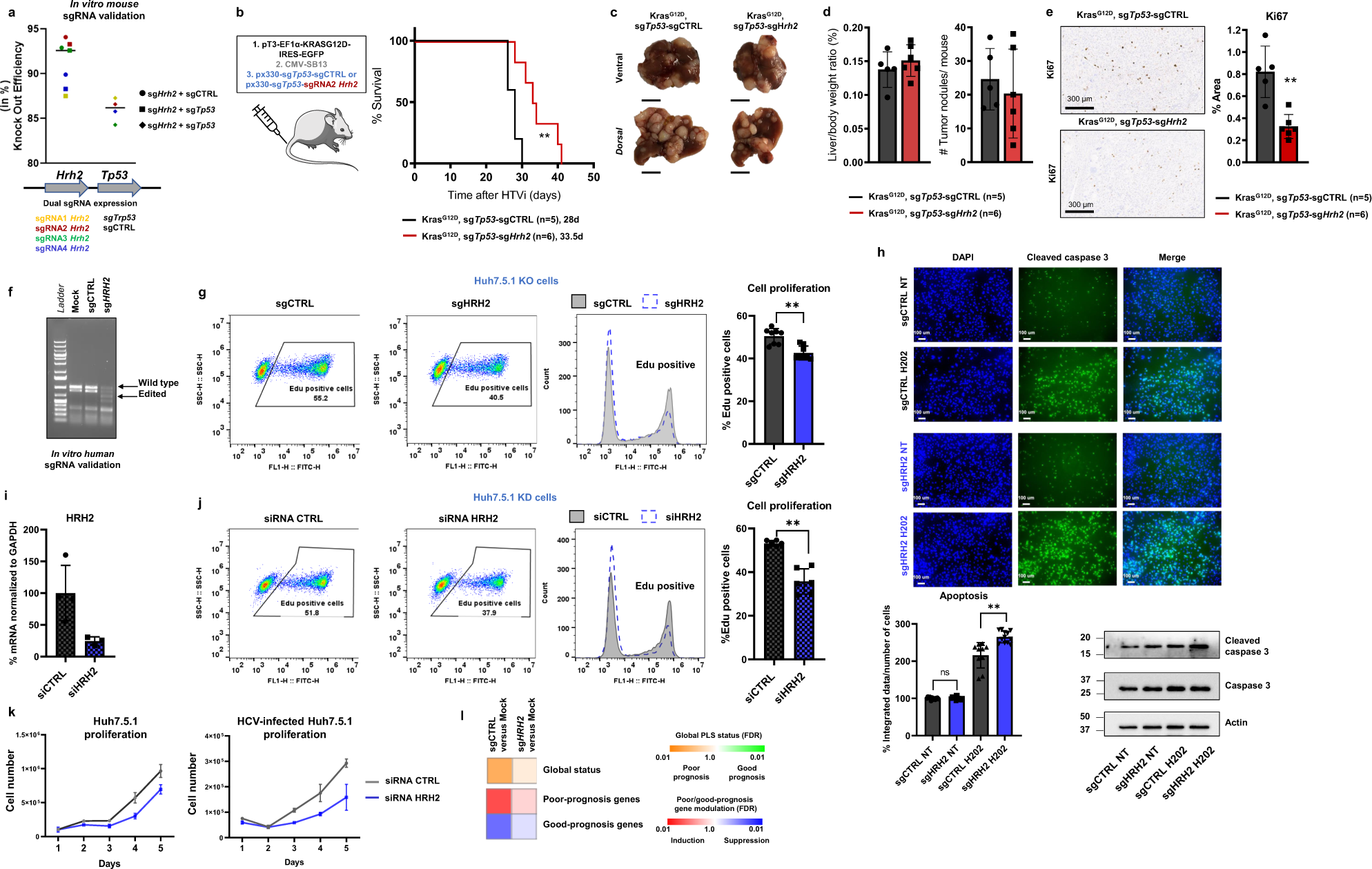
Fig. 5: Genetic loss-of-function studies confirm a functional role of HRH2 in hepatocarcinogenesis.

a Validation of sgRNA targeting mouse Hrh2 and Tp53. KO efficacy was assessed by TIDE analysis. Plasmid constructs are described in method. b Hrh2 (sgHrh2) and Tp53 (sgTp53) KO and Kras constitutive expression (KRASG12D) or CTRLs were induced by injecting different plasmids constructs by HTVI in C57BL/6 males. Graph shows survival curves of injected mice. Median survival from injection to death is shown. Log-rank Matel–Cox test. **p < 0.01. c Pictures of representative livers. Scale bars, 1 cm. d Liver weight body ratio and total number of tumor nodules per mouse are shown (mean ± SD; CTRL mice, n = 5; Hrh2 KO mice, n = 6). p > 0.05 (two-tailed Mann–Whitney U test). e Cell proliferation was assessed by the IHC evaluation of Ki-67 in liver tissues (mean ± SD; CTRL mice, n = 5; Hrh2 KO mice, n = 6). Scale bar, 300 µM. **p < 0.01 (two-tailed Mann–Whitney). f, g HRH2 KO decreases cancer cell proliferation in cell culture. f HRH2 KO validation at genetic level using T7 endonuclease assay. g Effect of HRH2 KO on cancer cell proliferation. EdU incorporation assay by FACS showing % ±SD of proliferative EdU-positive cell from three independent experiments in CTRL and HRH2 KO cells (n = 8; **p < 0.01, two-tailed Mann–Whitney U test). h Effect of HRH2 KO on cancer cell apoptosis induced by oxidative stress (H202). Cleaved caspase 3 is shown in green. Nuclei were counterstained in blue (DAPI). Scale bar, 100 µM. Graph shows integrated cleaved caspase 3 intensity/total cell number from two independent experiments (n = 12; **p < 0.01, two-tailed Mann–Whitney U test) measured using Celigo Cytometer. Western blot analysis of cleaved- and total caspase 3 is shown. i–k Effect of HRH2 knockdown on cancer cell proliferation. i siRNA efficacy was assessed by measuring mRNA by qRT-PCR. j EdU incorporation assay by FACS showing % ±SD of proliferative EdU-positive cell from three independent experiments in cell transfected with siCTRL and siHRH2 (n = 6; **p < 0.01, two-tailed Mann–Whitney U test). k Cell proliferation was assessed daily in Huh7.5.1 transfected with a siCTRL or a siHRH2 by cell counting (TC20 Automated Cell Counter). Two representative and independent experiments are shown. l Full cPLS induction is impaired by HRH2 KO. PLS induction was determined by GSEA analysis using “Mock” non-infected cells as reference. Source data are provided as a Source data file.