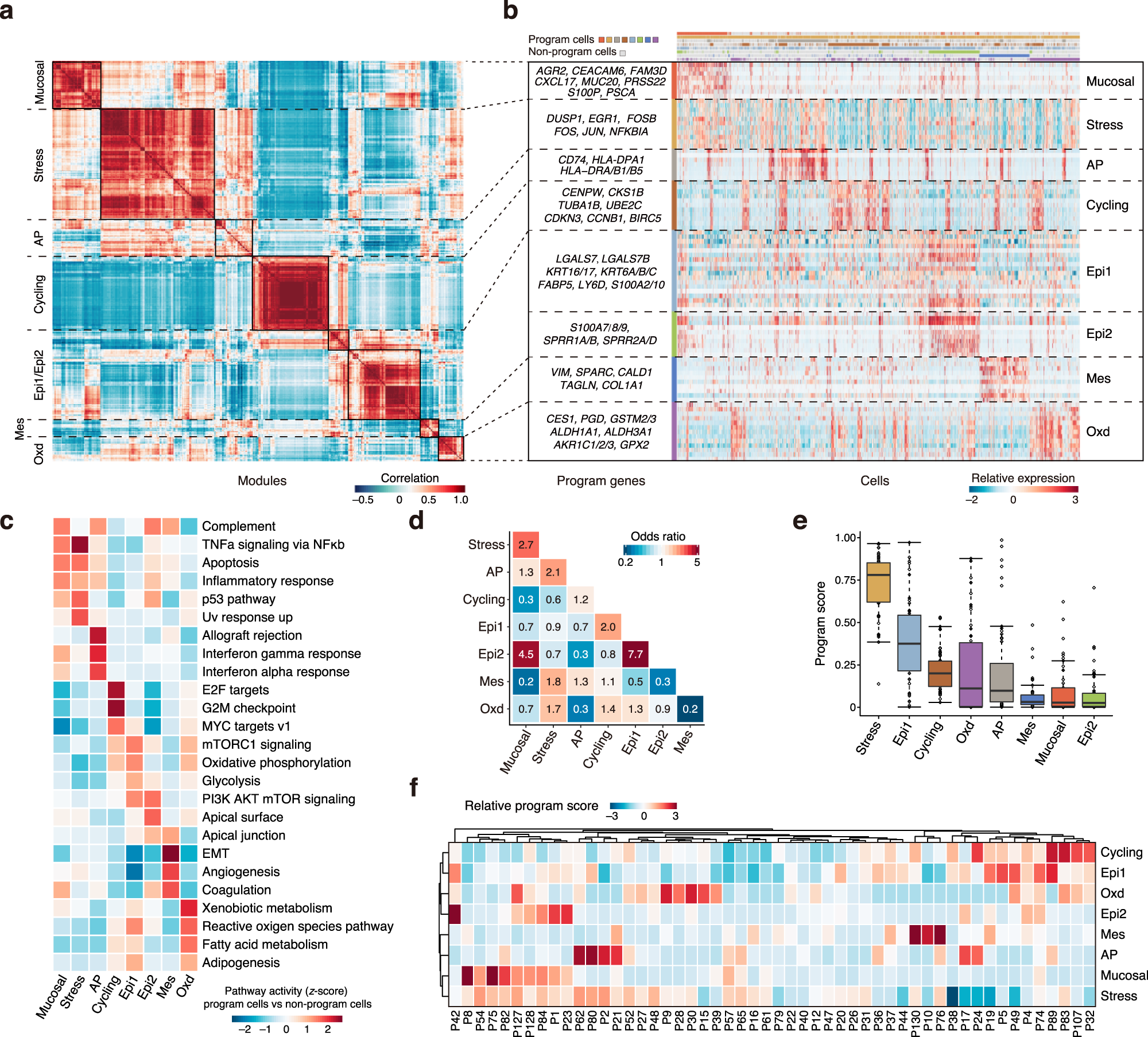
Fig. 3: Identification of eight common expression programs of epithelial cells in ESCC tumors.
From: Dissecting esophageal squamous-cell carcinoma ecosystem by single-cell transcriptomic analysis

a Heatmap showing pairwise correlations of 274 modules derived from 52 tumors. The common expression programs across tumors are aggregated into clusters. b Heatmap showing expression of genes within each program across single cells. Randomly selected 500 cells for each program are shown. Colors above columns correspond to cell state (see Methods). c Heatmap showing differences in pathway activities between program cells and non-program cells for each program scored by GSVA. Each column is normalized by z-score to indicate the relative pathway activities. d Heatmap showing odds ratios assessing for each pair of programs (rows, columns) if they are co-occurrent (≥2, red) or exclusive (≤0.5, blue) than expected by chance (P < 0.05). P values are derived from pairwise Fisher’s exact test. e Boxplot showing the proportion of program cells (hereafter refers to as program score) for each tumor (N = 52) among 8 expression programs, sorted by the median program score. Boxplots show the median (central line), the 25–75% interquartile range (IQR) (box limits), the ±1.5 times IQR (Tukey whiskers), and all data points, among which the lowest and the highest points indicate minimal and maximal values, respectively. f Clustered heatmap showing the normalized program scores for all programs in each tumor.