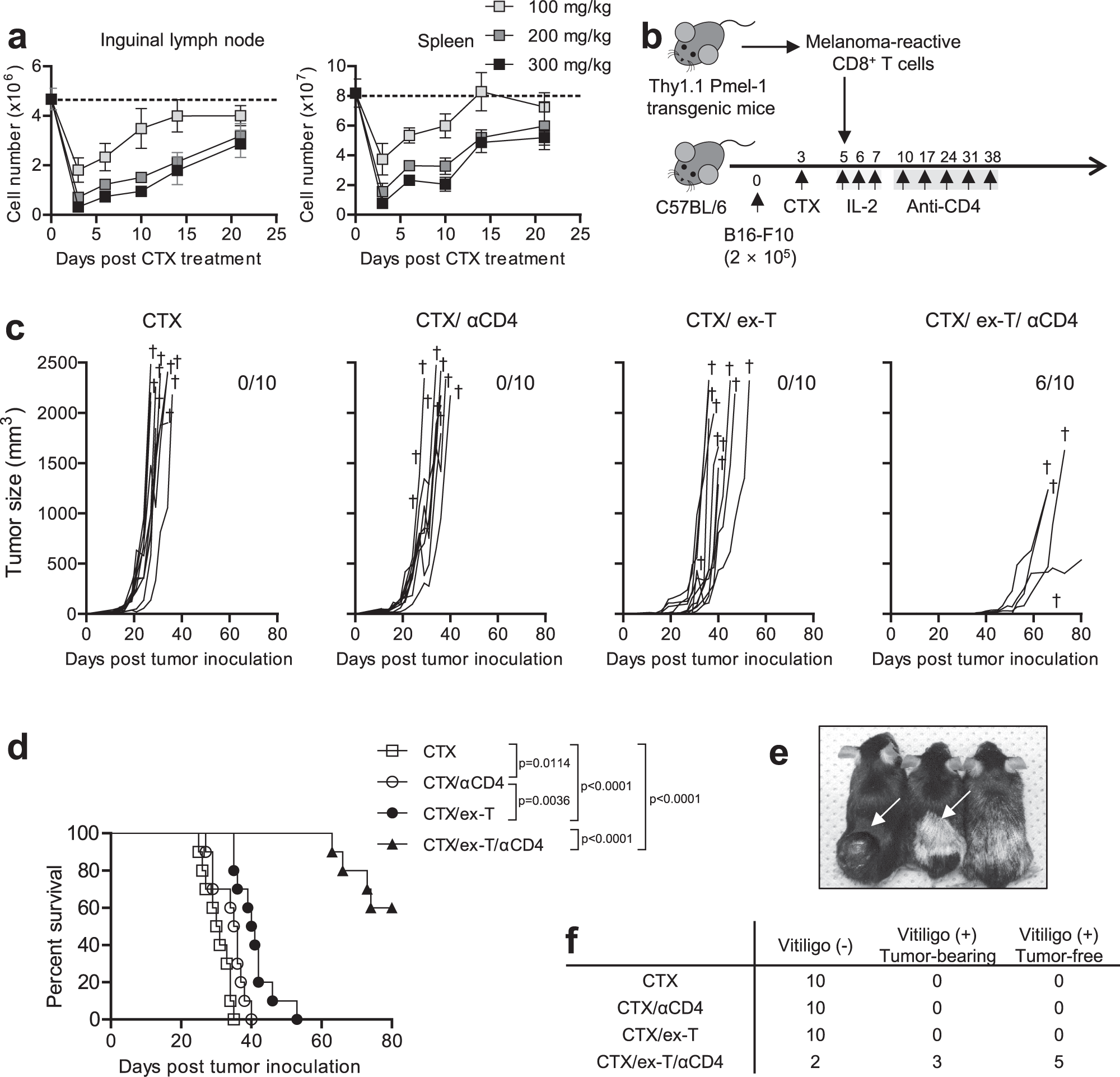
Fig. 1: Anti-CD4 post conditioning increases anti-melanoma responses in adoptive T-cell therapy.

Efficacy evaluation of adoptive T-cell therapy in C57BL/6 mice. a Cell count from inguinal lymph node (left) and spleen (right) of cyclophosphamide (CTX)-treated C57BL/6 mice. Mice were intraperitoneally injected with the indicated doses (mg/kg) of CTX. n = 3 mice per each point. Error bars indicate means ± SD. b Schematic of the experiment. Injected cell number: B16-F10, 2 × 105/mouse; treated ex vivo-primed Thy1.1+ Pmel-1 CD8+ T (ex-T) cells, 2 × 106/mouse. Two days prior to ex-T-cell transfer, mice were pre-conditioned with 300 mg/kg CTX. Mice with anti-CD4 post conditioning were treated every week with anti-CD4 antibody from day 10 for 5 weeks. c Tumor growth curves are shown. Each curve indicates longitudinal changes of an individual mouse. † indicates the death of an individual mouse at the indicated time point. The number of mice surviving up to day 80 is shown. d Survival rate per group is indicated; two-tailed log-rank (Mantel–Cox) tests were used to determine statistical significance. e Representative images of mice with and without vitiligo. f Number of mice with vitiligo and having no sign of tumor on day 80. c–f n = 10 mice/group. αCD4, anti-CD4 antibody. Source data are provided as a Source Data file.