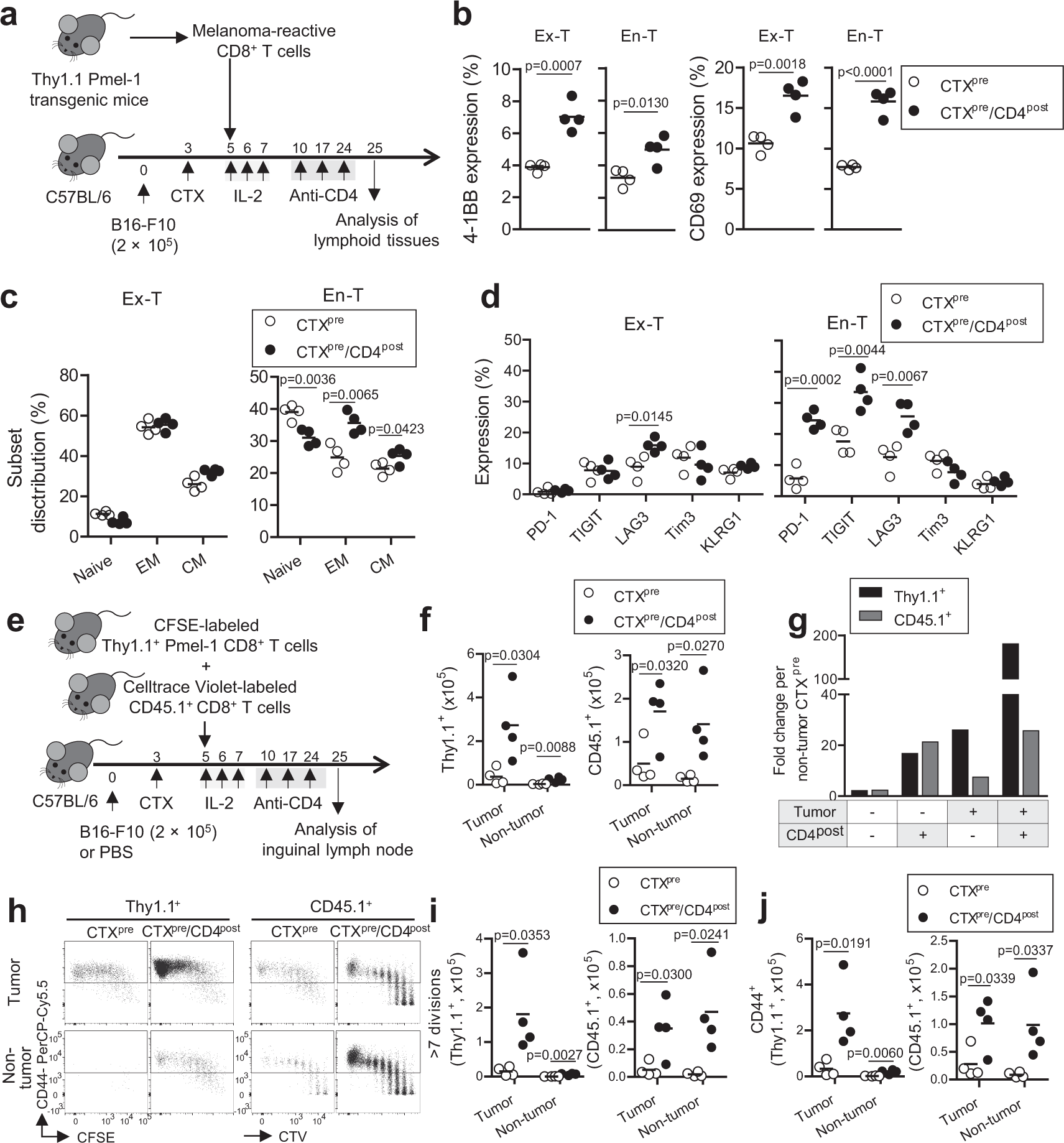
Fig. 2: Anti-CD4 post conditioning accelerates proliferation and differentiation of ex vivo-primed and endogenous CD8+ T cells.

a Schematic of the experiment. Injected cell number: B16-F10, 2 × 105/mouse; ex vivo-primed Thy1.1+ Pmel-1 CD8+ T (ex-T) cells, 2 × 106/mouse. b–d Marker expression and subset analysis of ex-T and endogenous CD8+ T (en-T) cells. c The proportion of naive (CD62L+ CD44−), EM (effector memory; CD62L− CD44+), and CM (central memory; CD62L+ CD44+) subsets were calculated. e–j Analysis of the proliferation of ex vivo-primed Thy1.1 Pmel-1 CD8+ T (Thy1.1+) cells and unstimulated polyclonal CD8+ T (CD45.1+) cells in the presence or absence of tumor antigen. e Schematic of the experiment. Injected cell number: B16-F10, 2 × 105/mouse; Thy1.1+, 1 × 106/mouse; CD45.1+, 1 × 106/mouse. f The cell count of Thy1.1+ and CD45.1+ cells. g Fold change in cell number over the average of the non-tumor CTXpre group. h Representative flow cytometry images of Thy1.1+ and CD45.1+ cells analyzed for CD44 expression. The number of cells with more than seven divisions (i) and of CD44 expression (j) were calculated. n = 4 mice per group. Each symbol indicates the calculated value of an individual mouse. Horizontal bars indicate means. Two-tailed unpaired Student’s t-test. CD4post, anti-CD4 post conditioning; CFSE, carboxyfluorescein succinimidyl ester; CTV, Celltrace Violet; CTXpre, cyclophosphamide preconditioning; PBS, phosphate-buffered saline. Source data are provided as a Source Data file.