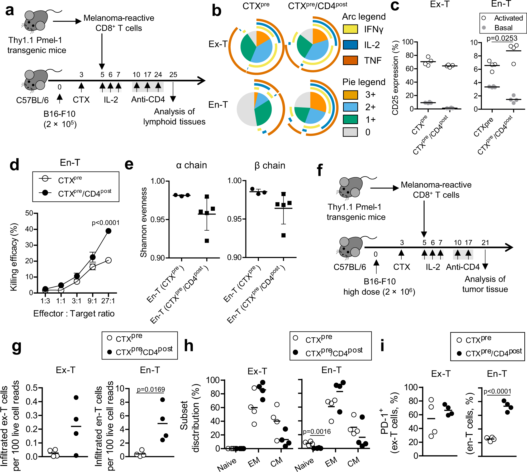
Fig. 3: Anti-CD4 post conditioning increases tumor reactivity of endogenous CD8+ T cells.

a Schematic of the experiment. Injected cell number: B16-F10, 2 × 105/mouse; ex vivo-primed Thy1.1+ Pmel-1 CD8+ T (ex-T) cells, 2 × 106/mouse. b Analysis of polyfunctionality. Cells were stimulated and analyzed for cytokine expression as in Supplementary Fig. 5a, b. SPICE v6.0 was used to draw the pie chart. Arc length indicates the proportion of cells expressing the corresponding marker. Pie area indicates the proportion of cells expressing the given number of functional markers. n = 5 mice per group. c CD25 expression was analyzed in lymphocytes incubated with (activated) or without (basal) B16-F10 for 16 h. d The killing efficiency of endogenous CD8+ (en-T) cells against B16-F10 was evaluated. Cells from four mice of each group were pooled and assayed in biological triplicates. Error bars indicate means ± SEM. Two-way ANOVA with Bonferroni post hoc test was used to determine statistical significance. e Shannon evenness (normalized Shannon–Wiener index) of TCR clonotype analysis. TCR α-chain (left) and TCR β-chain (right) of en-T cells were analyzed. CTXpre, n = 3 mice; CTXpre/CD4post, n = 5 mice. Error bars indicate means ± SD. d, e En-T cells isolated as in Supplementary Fig. 3e, f were used. f–i Characterization of tumor-infiltrating CD8+ T cells. f Schematic of the tumor tissue experiments. Injected cell number: B16-F10, 2 × 106/mouse; ex-T cells, 2 × 106/mouse. g The count of ex-T and en-T cells among 100 live cells from tumor tissues were calculated using flow cytometry data. h The proportion of naive (CD62L+ CD44−), EM (effector memory; CD62L− CD44+), and CM (central memory; CD62L+ CD44+) subsets were calculated. i The frequency of cells expressing PD-1 in ex-T and en-T cells are shown. c, g–i n = 4 mice per group. c, e, g–i Each symbol indicates the calculated value of an individual mouse. Horizontal bars indicate means. c, g–i Two-tailed unpaired Student’s t-test. CD4post, anti-CD4 post conditioning; CTXpre, cyclophosphamide preconditioning. Source data are provided as a Source Data file.