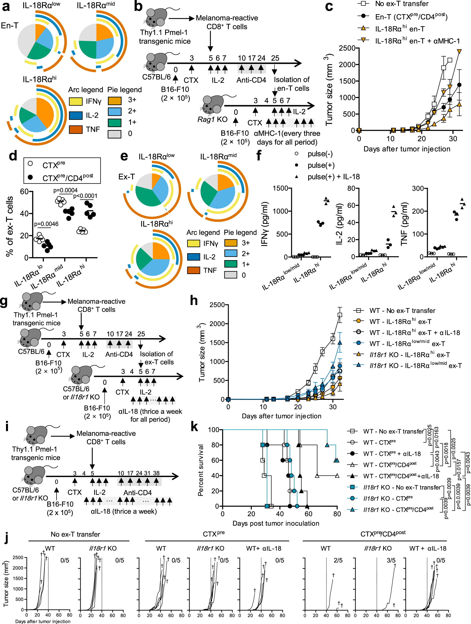
Fig. 5: IL-18Rαhi CD8+ T-cell-dependent anti-tumor effect is mediated by TCR/IL-18 signaling.

a Polyfunctionality of IL-18Rαlow, IL-18Rαmid, and IL-18Rαhi endogenous CD8+ T (en-T) cells was calculated as in Fig. 3b using the data from Supplementary Fig. 5c, d. Analytes prepared as in Fig. 4a were used. b, c Evaluation of anti-tumor efficacy of IL-18Rαhi en-T cells. b Schematic of the experiment. Injected cell number: B16-F10, 2 × 105/mouse; ex vivo-primed Thy1.1+ Pmel-1 CD8+ T (ex-T) cells, 2 × 106/mouse; isolated en-T cells (from the 1st transfer mice), 1 × 106/mouse. c Tumor growth until day 32 is shown. Tumor growth curves over the whole period and survival curves are shown in Supplementary Fig. 6a, b. IL-18Rαhi en-T indicates magnetically enriched cells as shown in Supplementary Fig. 3h. Error bars indicate means ± SEM. d IL-18Rα expression in ex-T cells was analyzed as in Fig. 4c. Each symbol indicates the calculated value of an individual mouse. Horizontal bars indicate means. e Polyfunctionality of IL-18Rαlow, IL-18Rαmid, and IL-18Rαhi ex-T cells was calculated as in Fig. 3b using the data analyzed in Supplementary Fig. 5e, f. d, e Analytes prepared as in Fig. 4a were used. f Cytokine concentration in culture media was evaluated. Isolated IL-18Rαlow/mid and IL-18Rαhi ex-T cells as in Supplementary Fig. 3i were co-cultured with gp10025–33-pulsed or unpulsed C57BL/6 splenocytes for 4 h. IL-18 (30 ng/mL) was added to the treatment group. Pooled cells from CTXpre/CD4post-experienced mice (n = 5) were used in this assay. Biological triplicates. g, h Evaluation of anti-tumor efficacy of IL-18Rαhi ex-T cells. g Schematic of the experiment. Injected cell number: B16-F10, 2 × 105/mouse; ex-T cells, 2 × 106/mouse; isolated ex-T cells (from the 1st transfer mice), 5 × 105/mouse. h Tumor growth until day 32 is shown. Tumor growth curves over the whole period and survival curves are shown in Supplementary Fig. 7a, b. IL-18Rαhi and IL-18Rαlow/mid ex-T mean magnetically sorted cells as in Supplementary Fig. 3j. Error bars indicate means ± SD. i–k Evaluation of the role of IL-18 signal in CTXpre/CD4post regimen. i Schematic of the experiment. Injected cell number: B16-F10, 2 × 105/mouse; ex-T cells, 2 × 106/mouse. Tumor growth (j) and survival rates (k) are shown. j Each curve indicates an individual mouse. † indicates death at the indicated time point. The number of mice surviving up to day 80 is represented. g–k Anti-IL-18 treatment started from day 4 and was performed thrice a week for the whole period. a–e, i–k n = 5 mice/group. g, h WT groups, n = 7 mice/group; Il18r1 knockout groups, n = 5 mice/group. Two-tailed unpaired Student’s t-test (d) and two-tailed log-rank (Mantel–Cox) tests (k) were used to determine statistical significance. αIL-18, IL-18 neutralizing antibody; αMHC-1, anti-MHC-1 blocking antibody; CD4post, anti-CD4 post conditioning; CTXpre, cyclophosphamide preconditioning; WT, wild-type mice. Source data are provided as a Source Data file.