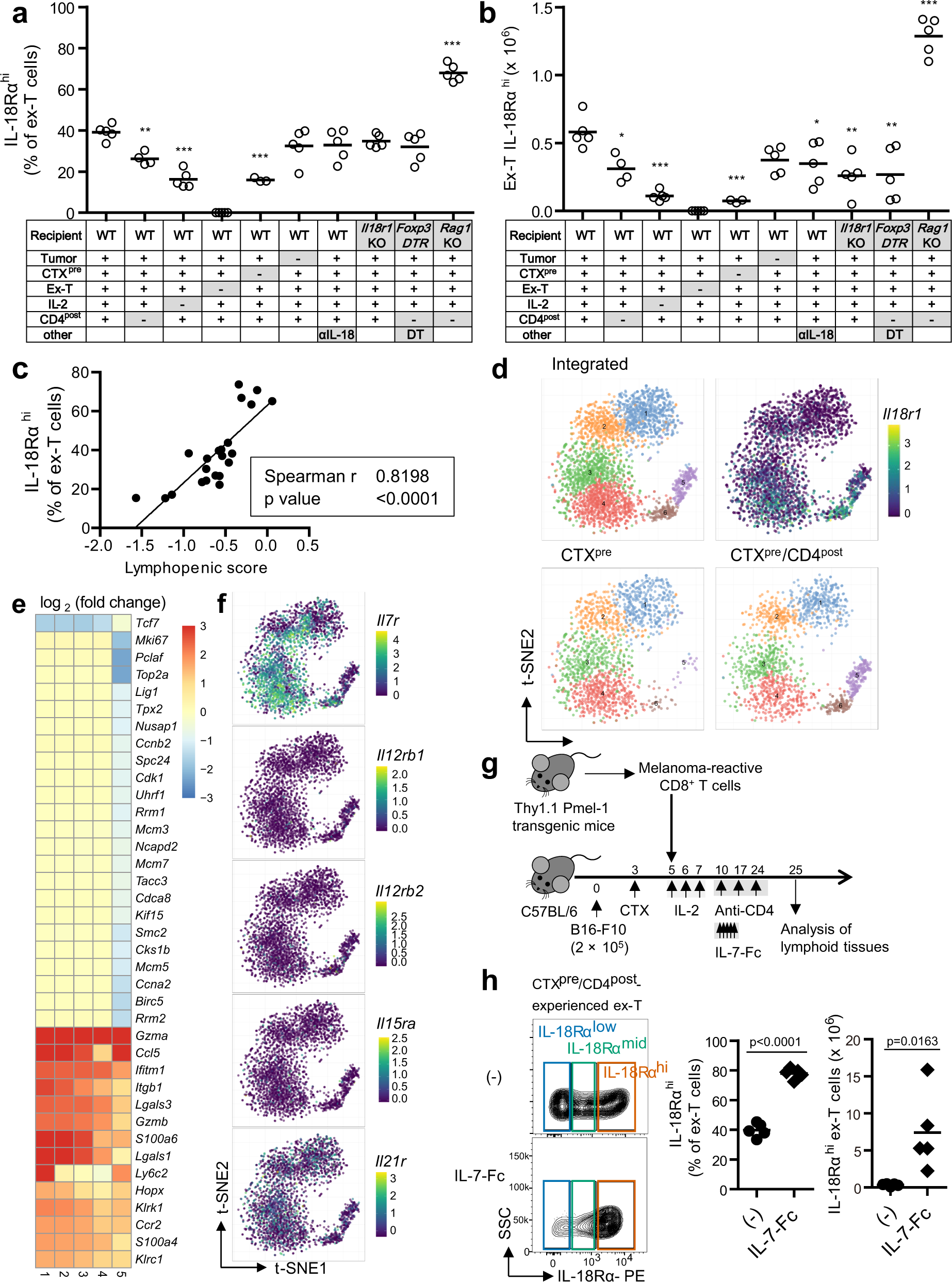
Fig. 6: Various factors affect IL-18Rαhi cell generation in CTXpre/CD4post-induced milieu.

a–c Evaluation of variables that led to IL-18Rαhi cell generation. The treatment with full regimen (as in Fig. 4a) or a modified regimen that lacks each variable was applied to mice (n = 5 mice per group). On day 25, the ratio (a) and the number (b) of IL-18Rαhi Thy1.1+ Pmel-1 CD8+ T (ex-T) cells in lymphoid tissues were analyzed. c The correlation between lymphopenia score (represented as −log [total cell count in spleen and tumor-draining lymph nodes]) and the proportion of IL-18Rαhi ex-T cells was evaluated. d–f Visualization of single-cell transcriptome analysis of CTXpre and CTXpre/CD4post-experienced ex-T cells. Cells from four mice of each group were pooled and analyzed. d After unsupervised clustering, the ex-T cells were projected on two-dimensional space using t-distributed stochastic neighbor embedding (t-SNE). The information related to groups, clusters, and Il18r1 expression are shown. e Genes that are differentially expressed compared with those in the cluster 6 are listed. f The log-normalized transcript levels of the indicated genes are shown. g, h Evaluation of the effect of IL-7 signal on IL-18Rαhi CD8+ T-cell generation. g Schematic of the experiment. Injected cell number: B16-F10, 2 × 105/mouse; ex-T cells, 2 × 106/mouse. The treatment group received daily treatment of non-lytic Fc-fused IL-7 (IL-7-Fc) from day 10–14. h Representative data, the ratio, and the number of IL-18Rαhi ex-T cells are shown. a, b, h n = 5 mice per group. Each symbol indicates the calculated value of an individual mouse. Horizontal bars indicate means. *p < 0.05; **p < 0.01; ***p < 0.001; one-way ANOVA with the Dunnett’s post hoc test (a, b; the first group was the control), two-tailed Spearman’s rank correlation (c), and two-tailed unpaired Student’s t-test (h) were used to determine statistical significance. αIL-18, IL-18 neutralizing antibody; CD4post, anti-CD4 post conditioning; CTXpre, cyclophosphamide preconditioning; DT, diphtheria toxin; WT, wild-type mice. Source data are provided as a Source Data file.